初三一模考试(第一次模拟考试)是初中阶段极为关键的一次考试,2026北京海淀区初三一模4月21日开考,各科考试内容及考试范围是怎样的?北京高考在线整理了相关内容,供考生参考。
初三一模考试:2026北京各区初三一模考试时间安排汇总
相关汇总:2025-2026学年北京初高中各年级热点试题汇总
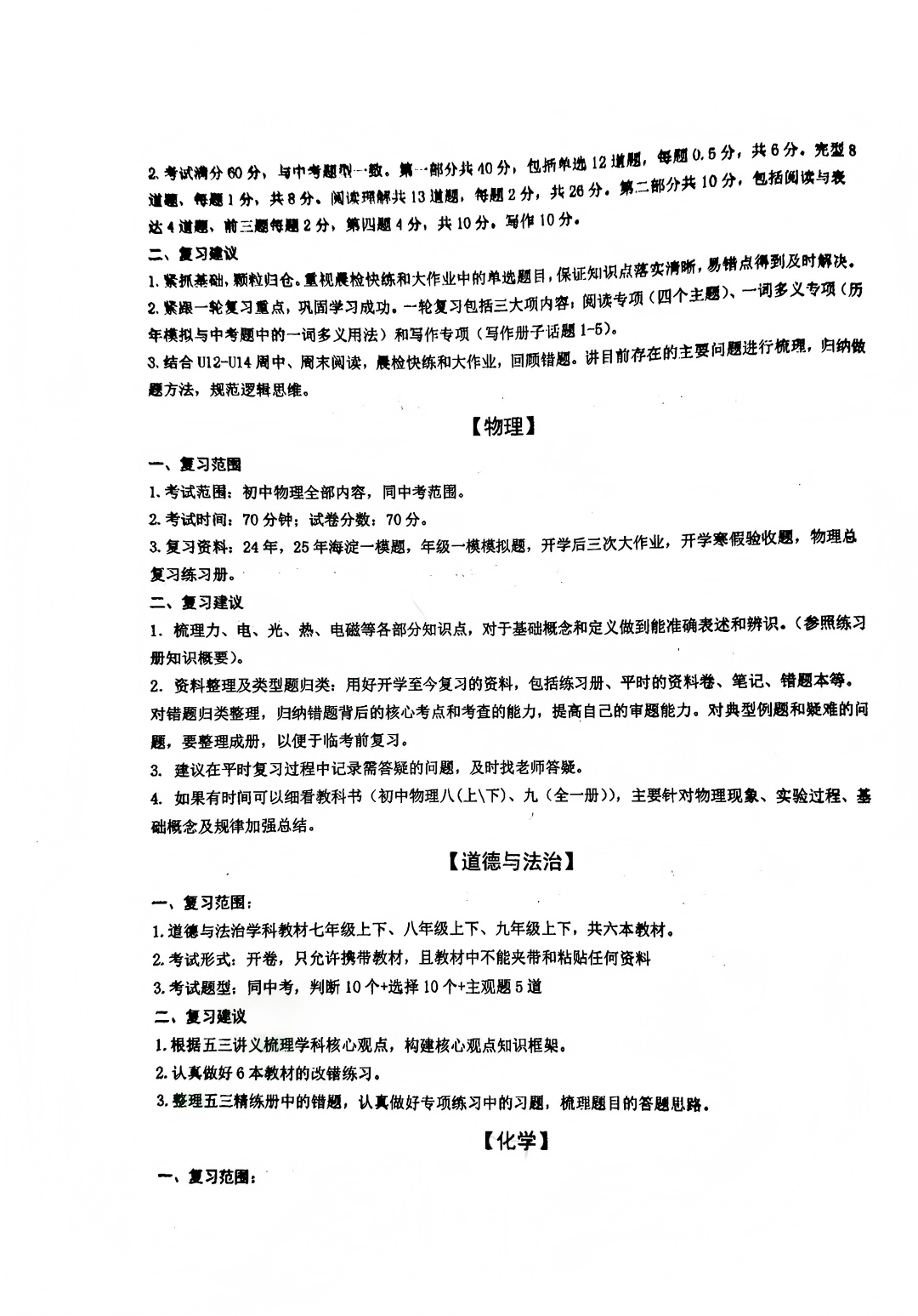
2026北京海淀区初三一模各科考试范围
4月21日-23日:一模/适应性练习;





2026-04-16 16:44|编辑: 常老师|阅读: 640
摘要
2026北京海淀区初三一模4月21日开考,各科考试内容及考试范围是什么?北京高考在线整理了2026北京海淀区初三一模各科考试范围,供考生参考。
初三一模考试(第一次模拟考试)是初中阶段极为关键的一次考试,2026北京海淀区初三一模4月21日开考,各科考试内容及考试范围是怎样的?北京高考在线整理了相关内容,供考生参考。
初三一模考试:2026北京各区初三一模考试时间安排汇总
相关汇总:2025-2026学年北京初高中各年级热点试题汇总
4月21日-23日:一模/适应性练习;



声明:本文由北京高考在线团队(官方微信公众号:bjgkzx)排版编辑,内容来源于网络,如有侵权,请及时联系管理员删除。
0
收藏
微信扫一扫分享
微信里点“发现”
扫一下二维码便可将本文分享至朋友圈
上一篇:2026北京海淀区初三一模考试时间安排
下一篇:2026北京朝阳区初三一模考试时间安排
2022-2024年北京各区高三一模试题及答案汇总2024-05-11
2024-2025学年北京初高中各年级热点试题汇总2025-07-01
2024北京各区高三一模语文作文题目及范文汇总2024-04-18
没有更多了
2025北京高考
大学录取分数线
北京高考试题答案
高中五大学科竞赛
2026北京高考
2026强基计划
2026综合评价
2026港澳招生

优质试题

福利领取

强基综评

高考指南

招生简章

学科竞赛

选科指南

升学招生

录取分数
微信识别二维码 关注官方公众号

京考一点通
bjgkzx 复制