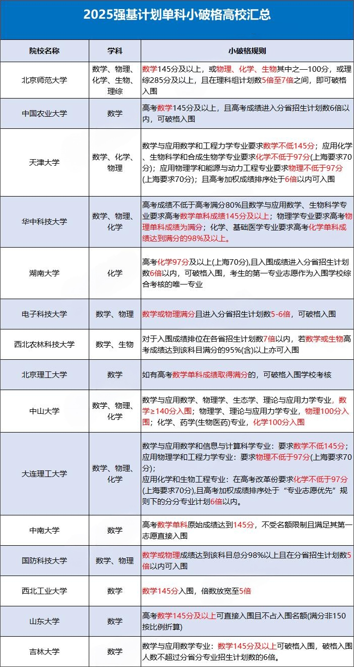
“小破格”政策是指高考成绩中,单科成绩达到破格要求,即使高考总分没有达到入围比例,也能破格入围校测。单科成绩小破格入围具体要求是什么?强基计划单科小破格高校有哪些?北京高考在线团队特意整理了相关信息如下:
强基试题:39所高校2025年强基计划校测试题汇总
免费福利:复交南10校2024年强基校测笔面试真题
2026强基计划单科小破格高校有哪些
小破格”政策是指高考成绩中,单科成绩达到破格要求,即使高考总分没有达到入围比例,也能破格入围校测。
不过部分院校同时对高考成绩入围比例提出要求,但相较非“小破格”学生,入围比例会放宽要求,这一入围政策从2024年开始实施。
开设院校
2025年共有北京理工大学、中山大学、大连理工大学、中南大学、国防科技大学、西北工业大学、山东大学、吉林大学、北京师范大学、中国农业大学、天津大学、华中科技大学、湖南大学、电子科技大学、西北农林科技大学共15所院校采用这种入围方式。(标红为新增)
各院校对第一类考生的破格政策详见表格内容:



























