北京各区2025-2026学年初一年级期中考试陆续开考。为方便各位考生练习各区期中试题,北京高考在线团队将收集分享2026北京房山初一(下)期中语文试题及答案,感兴趣的考生可以通过本文查看下载。
初一期中:2025-2026学年北京各区初一下学期期中试题及答案汇总
各年级历年期中:2025-2026学年北京市初高中期中试题及答案汇总
热门试题:2025-2026学年北京初高中各年级热点试题汇总
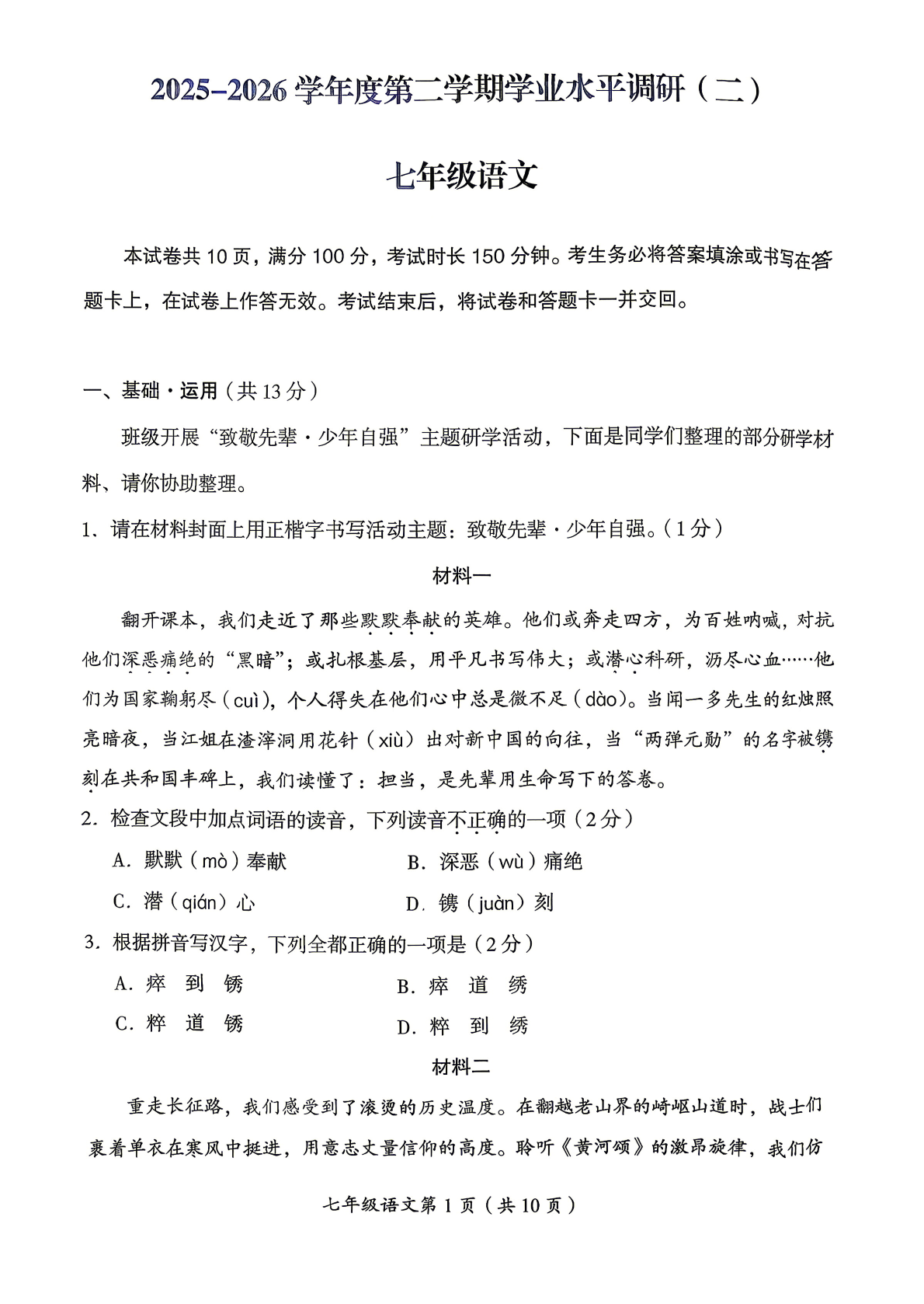
2026北京房山初一(下)期中语文试题及答案
期中语文 无答案_0427103226_011777348029007.png)


2026-04-28 11:40|编辑: 张老师|阅读: 10
摘要
本文为大家整理分享2026北京房山初一(下)期中语文试题及答案,想要练习初一期中试题的考生点击本文下载电子版。
北京各区2025-2026学年初一年级期中考试陆续开考。为方便各位考生练习各区期中试题,北京高考在线团队将收集分享2026北京房山初一(下)期中语文试题及答案,感兴趣的考生可以通过本文查看下载。
初一期中:2025-2026学年北京各区初一下学期期中试题及答案汇总
各年级历年期中:2025-2026学年北京市初高中期中试题及答案汇总
热门试题:2025-2026学年北京初高中各年级热点试题汇总
期中语文 无答案_0427103226_011777348029007.png)

北京高考初中群
点击进群2026北京房山初一(下)期中语文 无答案
下载声明:本文由北京高考在线团队原创制作,转载请先联系授权并注明来源北京高考在线团队(官方微信公众号:京考一点通),否则追究法律责任!
0
收藏
微信扫一扫分享
微信里点“发现”
扫一下二维码便可将本文分享至朋友圈
上一篇:2026北京东直门中学初一(下)期中数学试题及答案
下一篇:2026北京丰台二中初一(下)期中数学试题及答案
2026北京海淀外国语实验学初一(下)期中数学试题及答案2026-04-28
2026北京交大附中初一(下)期中数学试题及答案2026-04-28
2026北京密云初一(下)期中数学试题及答案2026-04-28
2026北京人大附中初一(下)期中数学试题及答案2026-04-28
2026北京首都师大附中初一(下)期中语文试题及答案2026-04-28
没有更多了
2025北京高考
大学录取分数线
北京高考试题答案
高中五大学科竞赛
2026北京高考
2026强基计划
2026综合评价
2026港澳招生

优质试题

福利领取

强基综评

高考指南

招生简章

学科竞赛

选科指南

升学招生

录取分数
微信识别二维码 关注官方公众号

京考一点通
bjgkzx 复制