北京各区2025-2026学年初二年级期中考试陆续开考。为方便各位考生练习各区期中试题,北京高考在线团队将收集分享2026北京人大附中初二(下)期中道法试题及答案,感兴趣的考生可以通过本文查看下载。
初二期中:2025-2026学年北京各区初二下学期期中试题及答案汇总
各年级历年期中:2025-2026学年北京市初高中期中试题及答案汇总
热门试题:2025-2026学年北京初高中各年级热点试题汇总
中考复习,历年真题练习必不可少,北京高考在线团队为大家整理了电子版资料,可以直接打印练习!
《2022-2025年北京中考真题及答案》
https://www.gaokzx.com/form?xyppid=577825466501567497
✅✅考生注意:初二期中试题持续更新中,试题获取方式:文末扫描二维码入群,@小助理 回复期中,获取试题PDF文件打包版!**
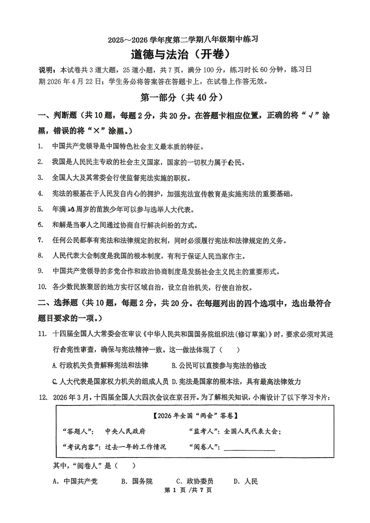
2026北京人大附中初二(下)期中道法试题及答案
下载电子版试题+答案,请下拉至文末,也可以扫描二维码打包下载电子版试题!



























