北京师大实验中学“丘成桐班”2025年自主招生数学试题现已正式发布!为助力优秀学子冲刺顶尖名校、勇攀数学高峰,我们第一时间汇总整理了本次选拔考试的数学试图,快来一起看看吧!
推荐阅读:清华大学2026年“丘成桐数学英才班”校测笔试试题及面试考情
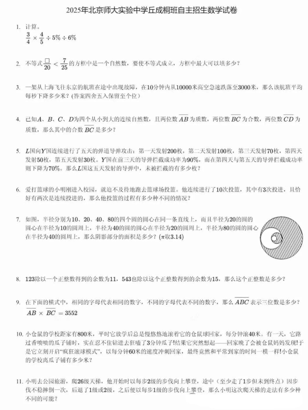
2025年北京师大实验中学丘成桐班自主招生数学试题




2026-02-11 16:32|编辑: 于老师|阅读: 60
摘要
2025年北京师大实验中学丘成桐班自主招生数学试题已整理发布!为助力优秀学子冲刺顶尖名校、挑战数学高峰,我们第一时间汇总了本次选拔考试的完整试题内容,一起来看看吧!
北京师大实验中学“丘成桐班”2025年自主招生数学试题现已正式发布!为助力优秀学子冲刺顶尖名校、勇攀数学高峰,我们第一时间汇总整理了本次选拔考试的数学试图,快来一起看看吧!
推荐阅读:清华大学2026年“丘成桐数学英才班”校测笔试试题及面试考情


声明:本文由北京高考在线团队(官方微信公众号:bjgkzx)排版编辑,内容来源于网络,如有侵权,请及时联系管理员删除。
0
收藏
微信扫一扫分享
微信里点“发现”
扫一下二维码便可将本文分享至朋友圈
上一篇:拔尖创新人才如何“早期培养”?老牌院校人才培养经验分享
下一篇:北京量子信息科学研究院与北京八十中共建创新人才培养
中国科学技术大学2026年创新科学营一阶段数学答案2026-03-28
华中科技大学2026年强基计划报名条件是什么?2026-03-28
中国科学技术大学2026年创新科学营第一阶段物理试题解析2026-03-28
中南大学2026年强基计划报名条件是什么?2026-03-28
湖南大学2026年强基计划报名条件是什么?2026-03-28
没有更多了
2025北京高考
大学录取分数线
北京高考试题答案
高中五大学科竞赛
2026北京高考
2026强基计划
2026综合评价
2026港澳招生

优质试题

福利领取

强基综评

高考指南

招生简章

学科竞赛

选科指南

升学招生

录取分数
微信识别二维码 关注官方公众号

京考一点通
bjgkzx 复制