2025届北京各区初三期末已经开考,为了方便同学们查找相关试题、答案,北京高考在线团队整理了2025-2026学年北京牛栏山一中初三上学期期末道法(创新)试题及答案,同学们可以下载练习!详情如下:
初三期末:2025-2026学年北京各区初三上学期期末试题及答案汇总
期末汇总:2025-2026学年北京初高中期末试题及答案汇总
热点试题:2025-2026学年北京初高中各年级热点试题汇总
免费福利:
1、期末备考,试题练习十分必要。我们特意将【2025北京五大区初一、初二、初三期末试题资料】打包,点击下方链接即可免费领取~
【点击链接报名即可领取】https://www.gaokzx.com/form?xyppid=558532315198786626
2、初三各区期末试题持续更新中,点击下方链接进群,获取全部电子版试题
https://work.weixin.qq.com/gm/bde528d5d8429381b90ab22fd53bede5
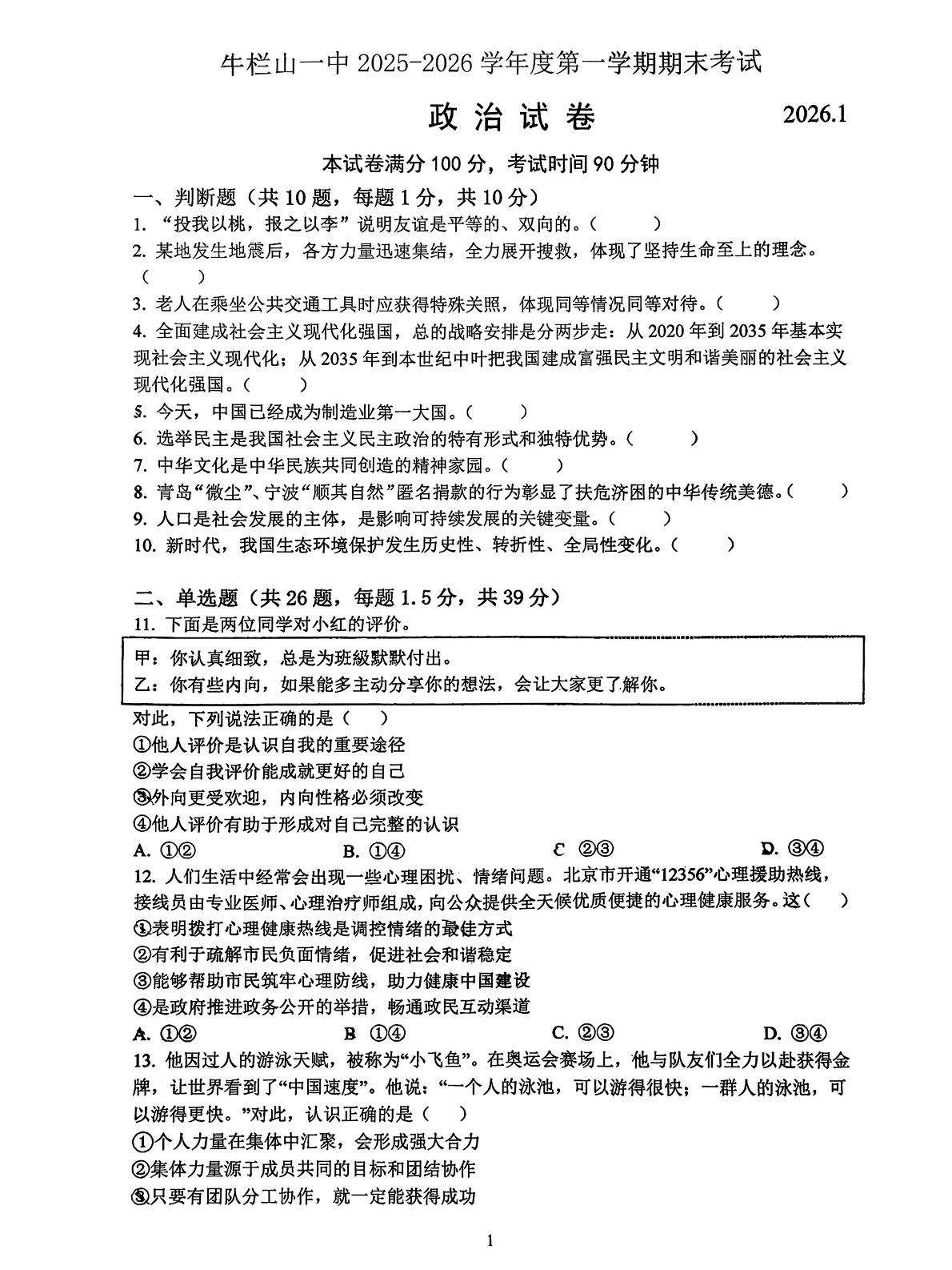
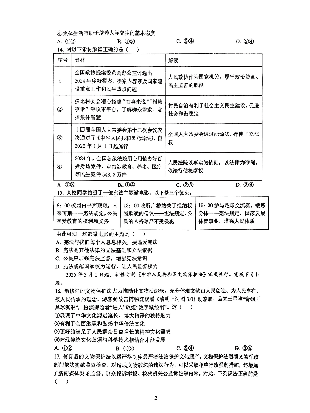
2025-2026学年北京牛栏山一中初三上学期期末道法(创新)试题及答案
完整版试题+答案,请文末下载附件
期末道德与法治(创新) 有答案_0202092821_011770003351335.png)
期末道德与法治(创新) 有答案_0202092821_021770003351372.png)
期末道德与法治(创新) 有答案_0202092821_031770003351365.png)


























