2025-2026学年北京各区初一、初二、初三年级期末考试将于1月上旬进行,北京高考在线团队收集到了2025-2026学年北京西城区初中期末考试范围,详情如下:
期末考试时间:2025-2026学年北京各区初中各年级期末考试时间及考试范围
期末试题:2025-2026学年北京初高中期末试题及答案汇总
热点试题下载:2025-2026学年北京初高中各年级热点试题汇总
考生注意:历年中考真题是考生备考重要复习资料,中考真题能够揭示命题规律、精准定位高频考点、校准复习方向。北京高考在线整理了《2022-2025北京中考试题及答案》资料,供考生们学习参考~
2025-2026学年北京西城区初中期末考试范围
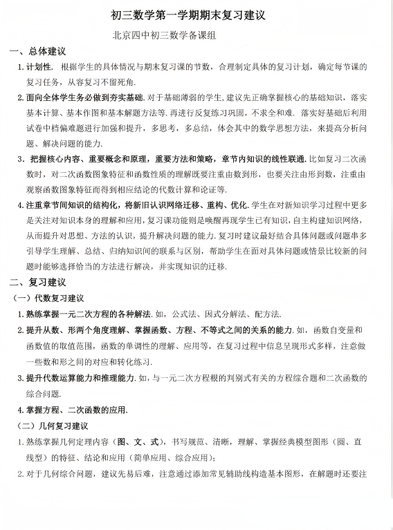
北京四中初三数学复习建议:


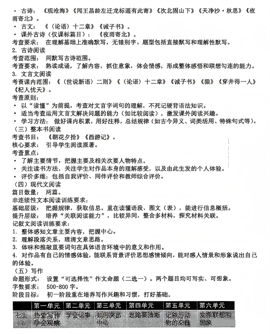
初三语文期末考试范围:
一、古诗文范围(暂定)
✅背诵默写:
七年级上册
古诗:《观沧海》《闻王昌龄左迁龙标遥有此寄》《次北固山下》《天净沙。秋思》《夜雨寄北》
文言:《论语》12章
七年级下册
古诗:《木兰诗》《登幽州台歌》《望岳》《登飞来峰》《游山西村》《已亥杂诗》《泊秦淮》
文言:《爱莲说》《陋空铭》
九年级上册
古诗:《行路难(其一)》《酬乐天扬州初逢席上见赠》《水调歌头》《无题(相见时难)》
✅古诗文阅读:
七年级上册
古诗:《观沧海》《闻王昌龄左迁龙标遥有此寄》《次北固山下》《天净沙。秋思》《夜雨寄北》
文言:《陈太丘与友期》《诫子书》《论语》12章 《狼》
七年级下册
古诗:《木兰诗》《登幽州台歌》《望岳》《登飞来峰》《游山西村》《己亥杂诗》《泊秦淮》
文言:《爱莲说》《陋室铭》《孙权劝学》
九年级上册
古诗:《行路难(〈其一)》《酬乐天扬州初逢席上见赠》《水调歌头》《无题(相见时难)>>
文言:《岳阳楼记》《醉翁亭记》《湖心亭看雪》
✅名著阅读范围
七年级上册《朝花夕拾》
八年级上册《红星照耀中国》《昆虫记》
八年级上册《经典常谈》
九年级上册《水浒传》《艾青诗选》
初二语文期末考试范围:


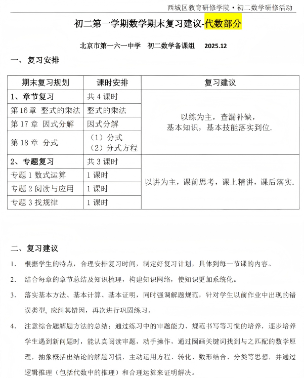
初二数学期末复习建议

初一语文期末考试范围:




























