本科提前批最主要的有三大类:军校、警校、公费师范生,具体招生院校在不同省份略有区别,但整体框架相似。北京高考在线整理了相关内容,一起来看~
特别注意:最新招录数据对于新高三考生定位目标院校及专业有很大的参考价值!北京高考在线团队整理了《2020-2025年北京高考录取投档线及排名》资料,各年级考生和家长重点关注!
相关汇总:2025年北京高考在京各批次投档录取分数线及市排名汇总
26高考必看:提前批学校名单及专业有哪些
本文将以2025年重庆提前批招录信息为例,为大家梳理提前批的学校与专业。
根据2025年的招录信息,我们可以将提前批的主要类别、院校及专业梳理如下:
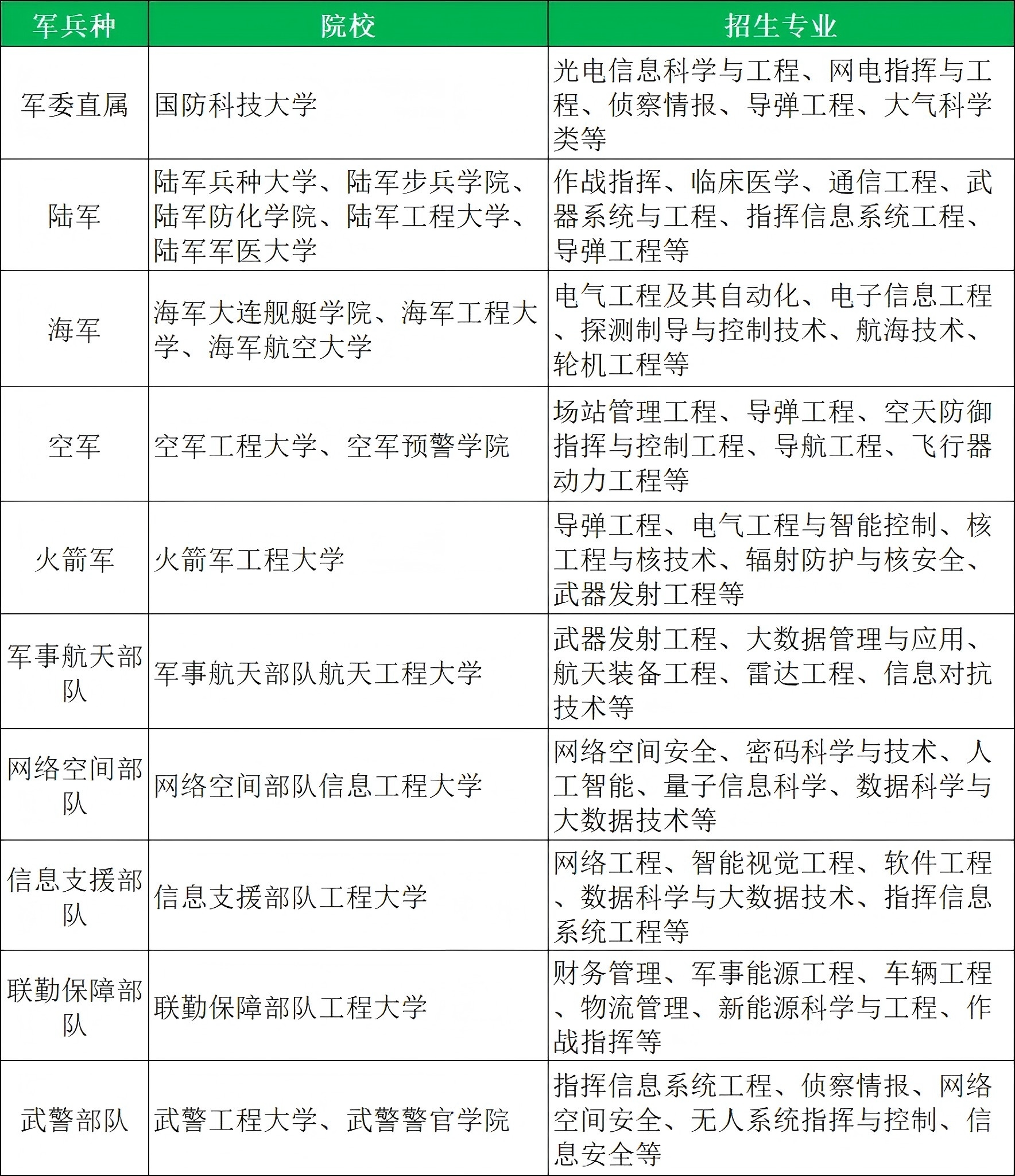
(一)军事院校
2025年共有包括陆军防化学院、武警警官学院、海军大连舰艇学院在内的18所军事院校在重庆招生。
当前军校招生的显著变化是所有军事院校招生计划不再区分指挥与非指挥类别,取消了招考方向。
1、专业:专业覆盖全面,紧密对接各军兵种需求。

2、重要招生要求:体检标准严格,男生身高标准不低于162cm、女生标准不低于158cm,视力双眼裸眼标准均需≥4.5,部分特殊专业要求更高。
(二)公安政法类
此类院校还可细分为公安类、政法类与司法类。
1、院校与专业:

2、重要招生要求:
公安类院校通常要求男性身高≥1.70米、女性身高≥1.60米,裸眼视力≥4.8。
政法/司法类院校的公安学类专业通常要求裸眼视力≥4.7;除云南、贵州、四川、重庆、广东、广西、海南、江西八个特殊地区要求男性身高≥1.68米、女性身高≥1.58米外,其他省份都要求男性身高≥1.70米、女性身高≥1.60米。
(三)公费师范生类
此类招生旨在培养基础教育师资。部属公费师范生就读期间享受“两免一补”(免学费、住宿费,补助生活费),毕业后需到生源地或指定地区中小学任教至少6年,并承诺到农村学校支教1年。
1、院校名单:包括西南大学、华东师范大学、陕西师范大学、华中师范大学、北京师范大学(珠海校区)、东北师范大学等教育部直属师范大学。
2、专业名单:专业为基础学科,如汉语言文学、数学与应用数学、英语、物理学、化学、历史学、地理科学、生物科学、思想政治教育、学前教育等。
(四)免费医学定向类
即免费医学生,旨在为基层培养医疗人才。
1、院校与专业:定向医学生培养工作主要由举办医学教育的地方高等学校承担。
例:重庆市为重庆医科大学和重庆中医药学院,专业主要为临床医学和中医学。
2、重要招生要求:有严格的户籍和就业定向要求。
例:重庆此类招生只招收重庆市乡村户籍的高中毕业生以及重庆市户籍的零就业家庭、城乡低保家庭、已脱贫户家庭的高中毕业生。
定向:免费定向本科医学生录取后、获得入学通知书前,还须与培养高校和定向就业所在地的县级卫生健康、人力资源社会保障行政部门签署定向培养和就业协议。
(五)定向培养军士类
专科提前批主力,为部队培养高素质技术技能人才。
1、院校名单:包括重庆医药高等专科学校、湖北交通职业技术学院、湖南国防工业职业技术学院等。
2、专业名单:专业高度契合部队需求,如轮机工程技术、无人机应用技术、导弹维修技术、计算机应用技术、汽车检测与维修技术等。
3、重要招生要求:年龄不超过20周岁,男生身高在160cm以上,女生身高在158cm以上,任意一只眼裸眼视力都需要高于4.5,如果裸眼视力低于4.8则需要进行桥正视力检查。
(六)航海类
1、院校名单:大连海事大学、武汉理工大学、上海海事大学、重庆交通大学、集美大学等。
2、专业名单:主要集中在航海技术、轮机工程、船舶电子电气工程等专业。
3、招生要求:此类专业主要面向物理类选科考生,对身体素质有特定要求,需要结合招生计划详细参考。
(七)特别专业类
部分高校的特殊专业也放在提前批。
如清华大学的核工程与核技术专业、中国人民大学的马克思主义理论专业、武汉大学的戏剧影视文学专业、河西学院的种子科学与工程专业等。
(八)港澳学校
1、院校:香港中文大学、香港城市大学等。
2、专业:专业选择广泛,涵盖人工智能、商科、工科、人文等。
3、招生要求:通常要求考生高考外语成绩不低于120分,录取时多按高考实考成绩(不含政策性加分)投档。
(九)其他类
提前批还包括综合评价、国家专项计划、民航招飞、小语种专业等,具体名单需以各省教育考试院当年公布的招生计划为准。
请扫描下方二维码,进入”北京高考升学交流群“
如果有任何问题咨询,考生也可添加小考老师(微信号:bjgkzx4)为好友。
















1761207632184.png)










