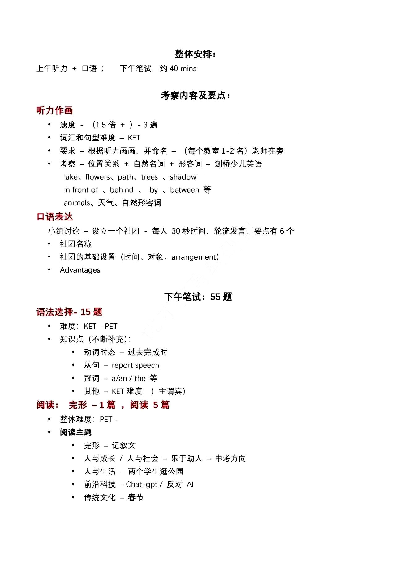
人大附中超常儿童早期培养实验项目(简称“人大附中早培班”)是探索创新人才早期培养的教育教学改革项目。本项目旨在熔铸中外教育精华、坚持综合创新,对超常儿童早期发现、培养与评价的方法、机制及模式进行科学探索与研究。北京高考在线团队整理了2025年人大附中早培班复试英语试题,详情如下:
中学校园开放日:北京各中学2025年校园开放日汇总
免费福利:
近四年北京新高一入学分班考试题
https://www.gaokzx.com/form?xyppid=573740313793791524
请扫描下方二维码,进入”2028北京中考升学交流群“
如果有任何问题咨询,考生也可添加小圈老师(微信号:bjgkzx6)为好友。
2025年人大附中早培班复试英语试题



























