北京各区2025-2026学年高一各年级期中考试陆续开考。为方便各位考生练习各区期中试题,北京高考在线团队整理了2026北京房山高一(下)期中物理试题及答案,供考生下载练习。
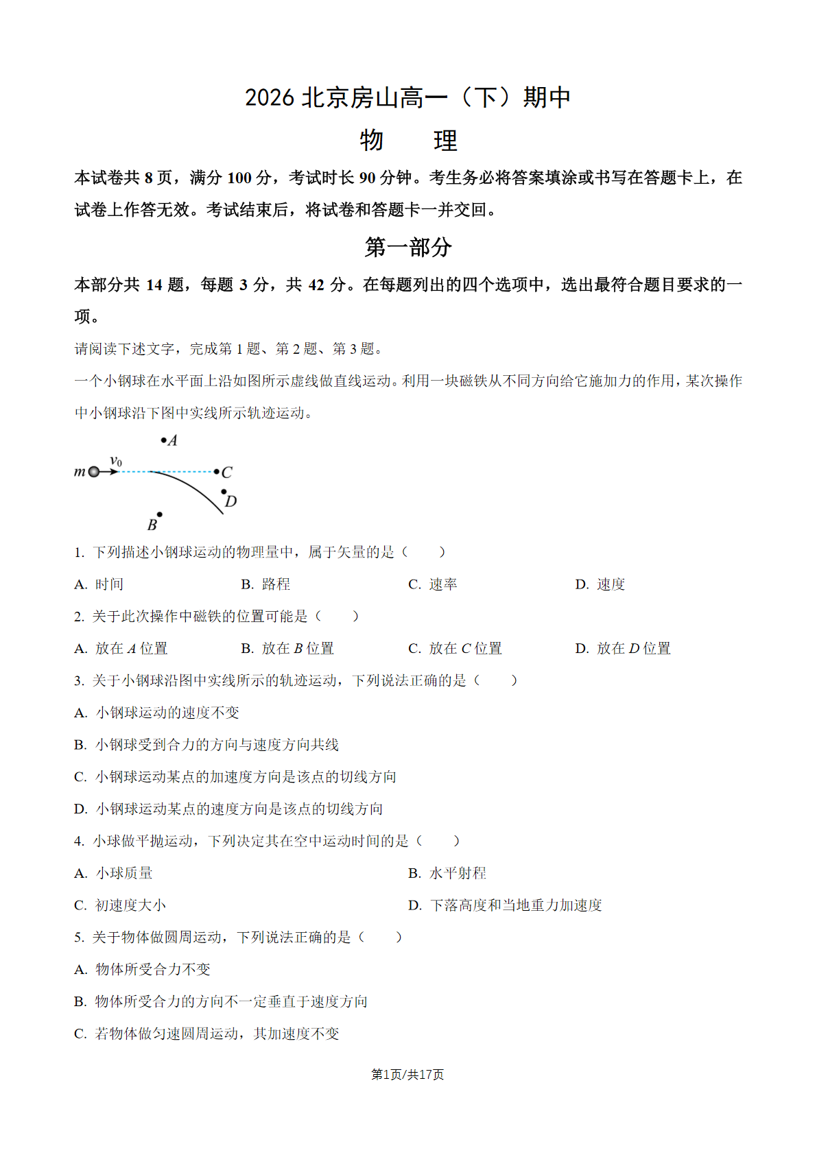
高一期中:2025-2026学年北京各区高一下学期期中试题及答案汇总
相关汇总:2025-2026学年北京市初高中期中试题及答案汇总
免费福利
高考真题能预测高考命题趋势,建议考生对往年真题进行实战演练,复习能事半功倍。
【2020-2025年北京高考真题汇编】资料,
https://www.gaokzx.com/form?xyppid=575673408394631765
*获取北京各区最新招生资讯、下载最新试题答案!文末扫描二维码,加入【2028北京高考升学交流群】,群内发送“@小助理 高一期中”,领取电子版打包版试题及答案!
2026北京房山高一(下)期中物理试题及答案
下拉到文末,扫描二维码,打包下载电子版试题+答案




























