高三一模是高考前最重要的一次“体检”和“彩排”,它不仅是检验学习成果的标尺,更是调整复习策略、定位目标大学、磨炼应试心态的关键节点。北京高考在线团队整理了2026北京东城区高三一模物理试题及答案,分享给同学们下载。详情如下:
高三一模:2024-2026年北京各区高三一模试题及答案汇总
相关汇总:2025-2026学年北京初高中各年级热点试题汇总
往年试题:2023-2025年北京各区高三一模试题及答案汇总
免费福利:
高考复习,历年真题练习必不可少,每年的高考真题在命题角度、题量、题型、难度等方面都进行了充分考虑和精心设计,是最好的检验题目。
《2020-2025年北京高考真题汇编》免费领取!⬇️⬇️
https://www.gaokzx.com/form?xyppid=573754201369216548
高三一模考试题持续更新中,试题获取方式:
1.扫描文末二维码进群;2.@小助理 高三,一模PDF文件打包下载!
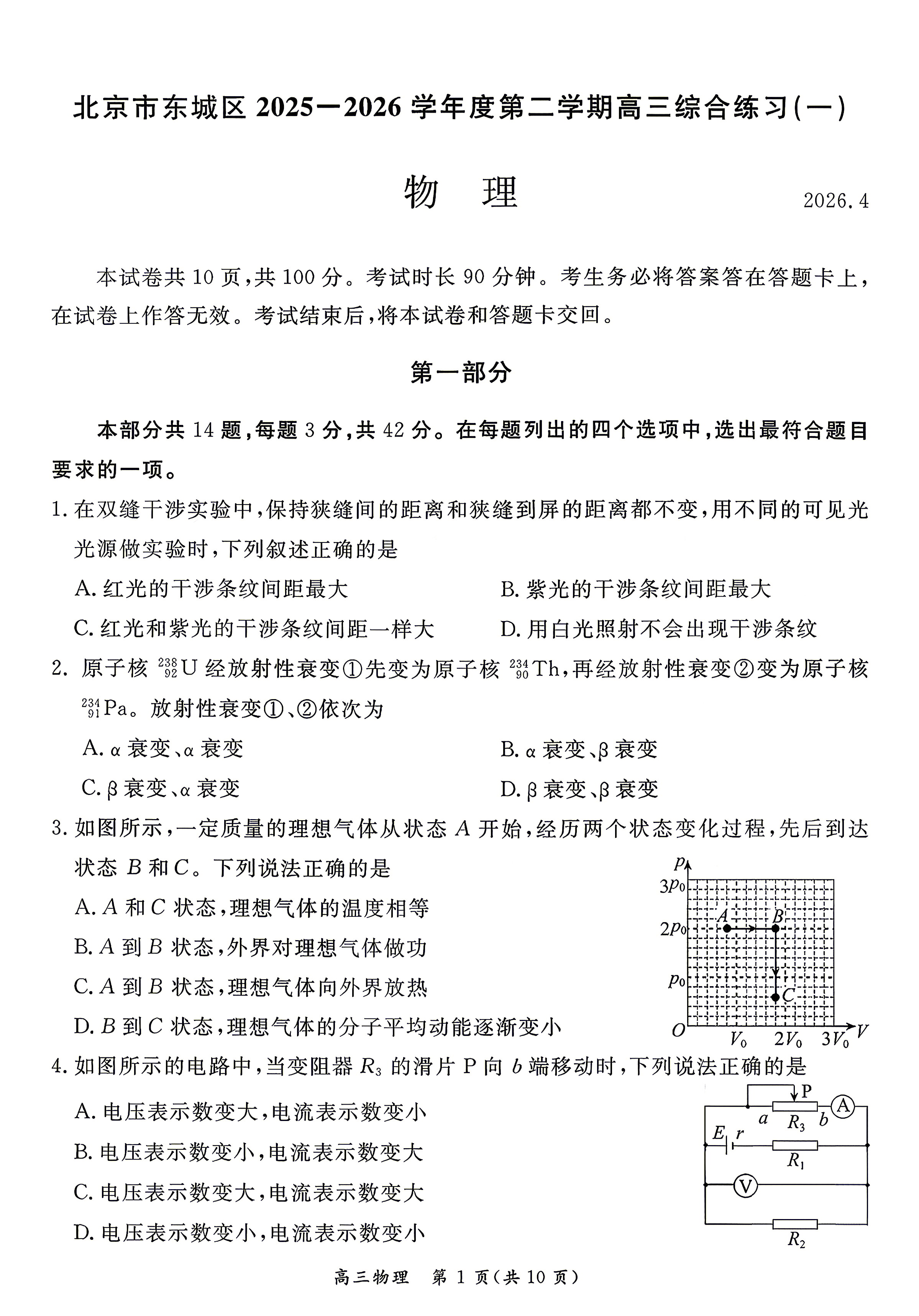
2026北京东城区高三一模物理试题及答案
试题+答案PDF电子版,请下拉到文末下载!




























