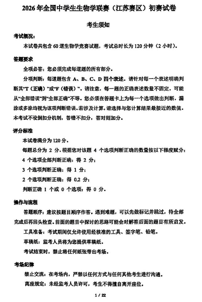
全国中学生生物学联赛(江苏赛区)初赛报名对象为省内普通高中一年级、二年级在籍学生,均可自愿报名,初赛考试时间为2026年3月29日(星期日) 10:00-12:00,目前考试已经结束,2026年江苏生物学竞赛初赛试题及答案!北京高考在线团队整理了相关通知内容,供考生参考。
生物联赛:2026全国中学生生物学联赛各大赛区通知、试题、获奖名单汇总
相关汇总:2026年高中五大学科奥林匹克竞赛通知、试题及获奖名单汇总
免费福利:
为了方便考生更好备考五大学科竞赛,北京高考在线团队为大家整理了
《近十年高中竞赛试题集》电子版资料,可以直接打印练习!
2026年江苏生物学竞赛初赛试题及答案




























