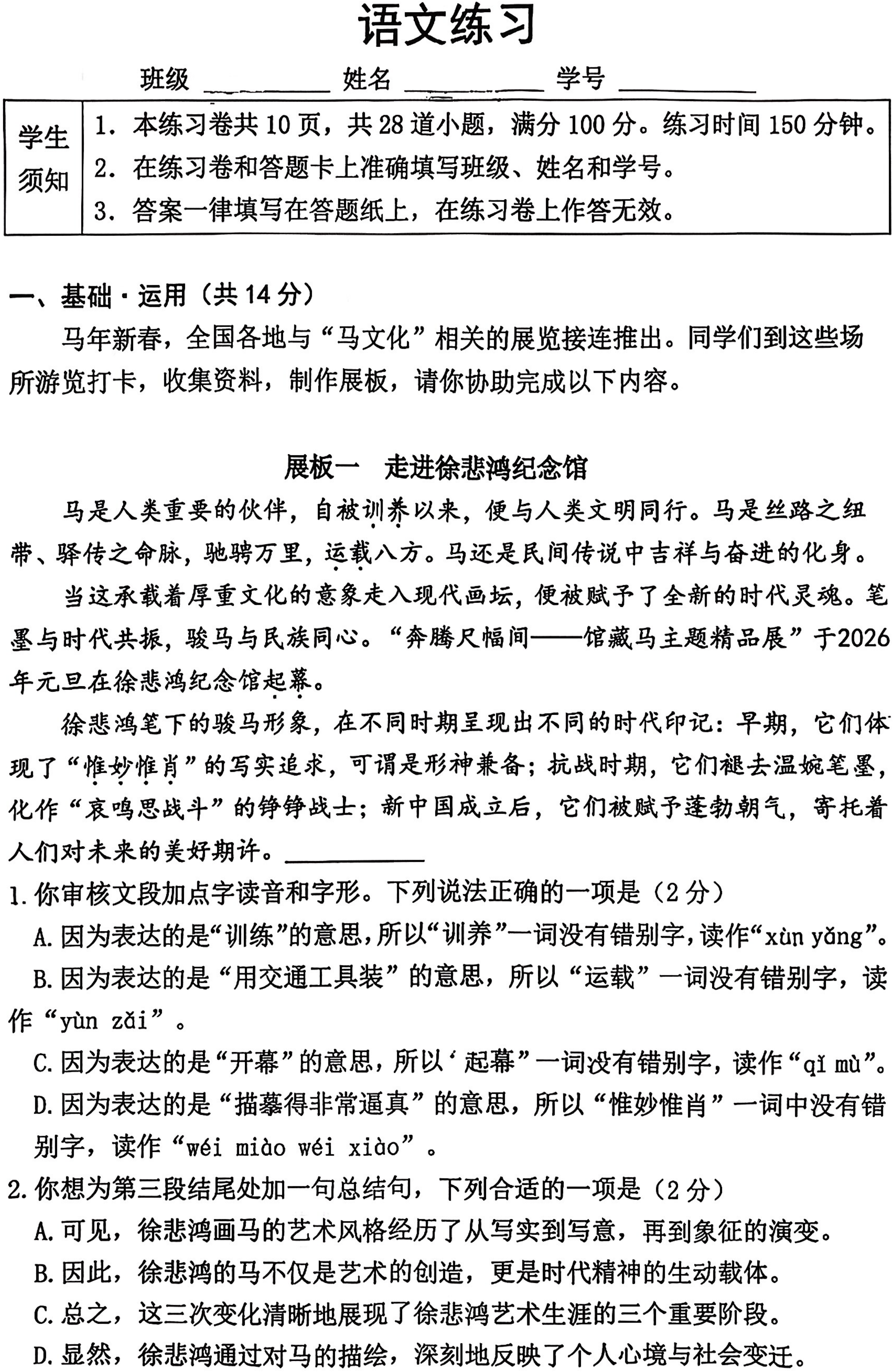
2026年北京四中初三3月月考语文考试已圆满落幕。此次考试的难度备受关注,为此,我们特别整理了北京四中初三开学考语文的相关试题答案,供大家参考和下载。
推荐阅读:2025-2026学年北京各中学初三开学考试题及答案汇总
2026北京四中初三3月月考语文试题及答案



2026-03-04 15:42|编辑: 郭老师|阅读: 219
摘要
2026北京四中初三3月月考语文考试已经顺利结束,大家都很关注此次试题的难度,为此特整理北京四中初三开学考语文相关的试题答案内容,供大家进行下载参考!
2026年北京四中初三3月月考语文考试已圆满落幕。此次考试的难度备受关注,为此,我们特别整理了北京四中初三开学考语文的相关试题答案,供大家参考和下载。
推荐阅读:2025-2026学年北京各中学初三开学考试题及答案汇总

语文试题
下载
进群领取更多无水印试题
点击进群声明:本文由北京高考在线团队(官方微信公众号:bjgkzx)排版编辑,内容来源于网络,如有侵权,请及时联系管理员删除。
0
收藏
微信扫一扫分享
微信里点“发现”
扫一下二维码便可将本文分享至朋友圈
上一篇:2026北师大附中初三(下)开学考道德与法治试题及答案
下一篇:2025-2026学年北京四中初三3月月考数学试题及答案
2025-2026学年北京东直门中学初三开学考数学试题及答案2026-03-05
2025-2026学年北京景山学校初三开学考语文试题及答案2026-03-05
2025-2026学年北京人大附中初三下开学考物理试题及答案2026-03-05
2025-2026学年北京一六六中初三下开学考数学试题及答案2026-03-05
2025-2026学年北京一六六中初三下开学考语文试题及答案2026-03-05
没有更多了
4
2025-2026学年北京三十五中高二(下)3月月考化学试题及答案5
2025-2026学年北师大二附中高二(下)3月月考英语试题及答案6
2025-2026学年北京人大附中高二(下)统练一数学试题及答案7
2025-2026学年北京一七一中高二(下)3月月考化学试题及答案8
2025-2026学年北师大二附中高三下统练三化学试题及答案9
2025-2026学年北京八一学校高二(下)3月月考数学试题及答案10
2025-2026学年北京海淀进修实验学校高三下3月月考数学试题及答案2025北京高考
大学录取分数线
北京高考试题答案
高中五大学科竞赛
2026北京高考
2026强基计划
2026综合评价
2026港澳招生

优质试题

福利领取

强基综评

高考指南

招生简章

学科竞赛

选科指南

升学招生

录取分数
微信识别二维码 关注官方公众号

京考一点通
bjgkzx 复制