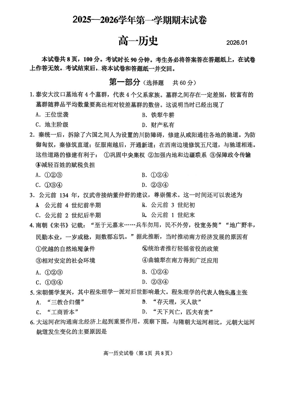
根据各区考试安排,北京各区高一年级期末考试已经开始,为了方便同学们查找相关试题、答案,北京高考在线团队特意搜集整理了2025-2026学年北京延庆高一上学期期末历史试题及答案,附高清PDF版本,可供下载!
期末汇总:2025-2026学年北京初高中期末试题及答案汇总
热点试题:2025-2026学年北京初高中各年级热点试题汇总
免费福利:
在新高考选科大战之中如何抢占高地,如何找出优势学科,综合进行选科!北京高考在线团队为大家整理选科资料,帮助大家合理选科,科学备考!
《20种选科组合可报北京高校及专业清单》电子资料
https://www.gaokzx.com/form?xyppid=577830639252804617
🔥文末扫描二维码进群,群内回复:“@小助理 高一”打包领取电子版试题及答案!
2025-2026学年北京延庆高一上学期期末历史试题及答案
完整版试题+答案,请文末下载附件!




























