2026届北京各区高二期末考试已经开考,北京高考在线团队整理了2025-2026学年北京朝阳高二上学期期末化学试题及答案,同学们可以下载练习!详情如下:
最新期末试题:2025-2026学年北京初高中期末试题及答案汇总
热点试题:2025-2026学年北京初高中各年级热点试题汇总
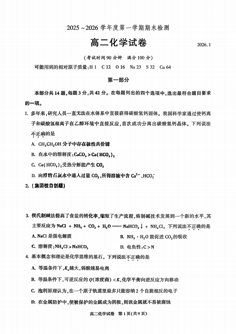
2025-2026学年北京朝阳高二上学期期末化学试题及答案
完整版试题+答案,请下拉至文末下载附件!



2026-01-28 14:29|编辑: 任老师|阅读: 27044
摘要
2026届北京各区高二期末考试已开考,自主选拔在线团队整理了2025 - 2026学年北京朝阳高二上学期期末化学试题及答案,同学们可下载练习,还给出了相关期末及热点试题链接,完整版在文末附件。
2026届北京各区高二期末考试已经开考,北京高考在线团队整理了2025-2026学年北京朝阳高二上学期期末化学试题及答案,同学们可以下载练习!详情如下:
最新期末试题:2025-2026学年北京初高中期末试题及答案汇总
热点试题:2025-2026学年北京初高中各年级热点试题汇总
完整版试题+答案,请下拉至文末下载附件!


扫描二维码,打包下载试题
点击进群2026北京朝阳高二(上)期末化学 有答案
下载声明:本文由北京高考在线团队(官方微信公众号:bjgkzx)排版编辑,内容来源于网络,如有侵权,请及时联系管理员删除。
0
收藏
微信扫一扫分享
微信里点“发现”
扫一下二维码便可将本文分享至朋友圈
上一篇:2025-2026学年北京朝阳高二上学期期末地理试题及答案
下一篇:2025-2026学年北京朝阳高二上学期期末语文试题及答案
2025-2026学年北京各区高三上学期期末试题及答案汇总2026-02-09
2025-2026学年北京初高中期末试题及答案汇总2026-01-04
2025-2026学年北京初高中各年级热点试题汇总2026-02-12
没有更多了
4
2025-2026学年北京各区高三上学期期末试题及答案汇总5
2025-2026学年北京海淀高三上学期期末数学试题及答案6
2024-2025学年北京各区高三期末试题及答案汇总7
2025-2026学年北京朝阳高三上学期期末化学试题及答案8
2025-2026学年北京海淀高三上学期期末语文试题及答案9
2025-2026学年北京西城高三上学期期末语文试题及答案10
2025-2026学年北京西城高三上学期期末数学试题及答案2025北京高考
大学录取分数线
北京高考试题答案
高中五大学科竞赛
2026北京高考
2026强基计划
2026综合评价
2026港澳招生

优质试题

福利领取

强基综评

高考指南

招生简章

学科竞赛

选科指南

升学招生

录取分数
微信识别二维码 关注官方公众号

京考一点通
bjgkzx 复制