2026届北京各区高二期末考试已经开考,为了方便同学们查找相关试题、答案,北京高考在线团队整理了2025-2026学年北京通州高二上学期期末物理试题及答案,同学们可以下载练习!详情如下:
最新期末试题:2025-2026学年北京初高中期末试题及答案汇总
热点试题:2025-2026学年北京初高中各年级热点试题汇总
免费福利:
分析历年的真题,可以帮助考生了解章节的高频考点以及轮动考点。能帮助考生明确复习的主次,把有限的时间和精力用在“刀刃”上。北京高考在线为大家整理了
《2020-2025年北京高中合格考试题》汇编》:https://www.gaokzx.com/form?xyppid=558532275638111298
🔥文末扫描二维码进群,群内回复:“@小助理 高二”打包领取电子版试题及答案!
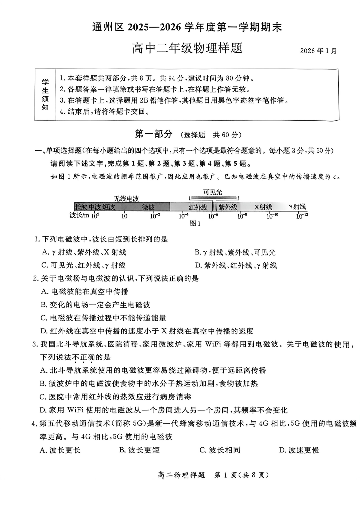
2025-2026学年北京通州高二上学期期末物理试题及答案
完整版试题+ 答案,请文末下载附件。




























