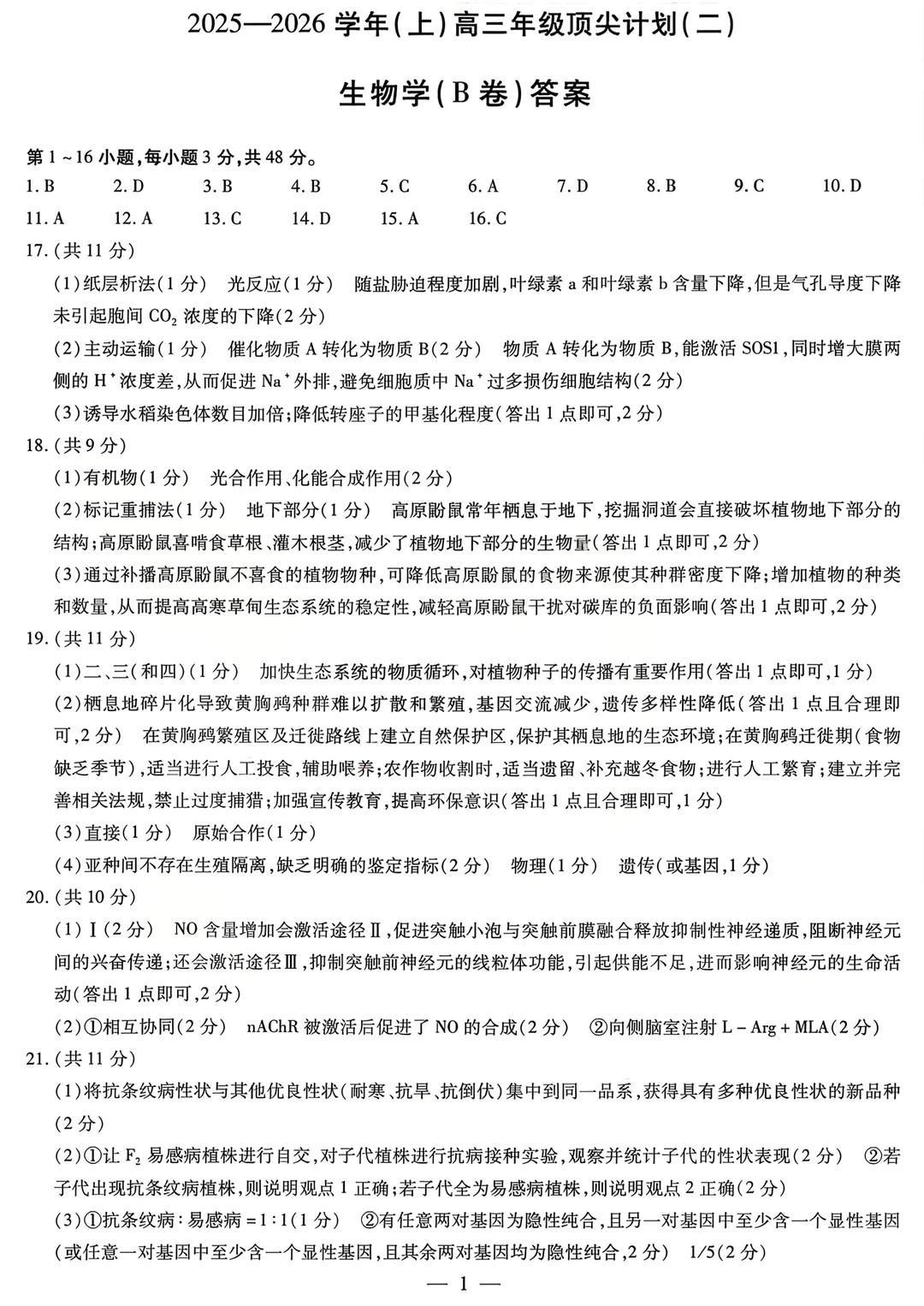
12月9日,2026届天一高三顶尖计划(二)开考,北京高考在线团队整理了2026届天一高三顶尖计划(二)生物(B卷)试题及答案,供考生参考。
相关汇总:2026届天一高三顶尖计划(二)考试试题及答案汇总
热门联考试题:2025-2026学年全国各省市高三热门联考试题汇总
热门联考题不仅可以帮助考生练兵,还可以帮助考生及时调整备考策略,查漏补缺。扫描文末二维码,回复“12.9天一顶尖”可打包下载各科试题及答案。
2026届天一高三顶尖计划(二)生物(B卷)试题及答案
试题暂未搜集到~



2025-12-10 11:20|编辑: 常老师|阅读: 657
摘要
2025-2026学年高三年级顶尖计划(二)12月9日至10日举行,生物考试已经结束,本文整理了生物试题及答案,供考生参考。
12月9日,2026届天一高三顶尖计划(二)开考,北京高考在线团队整理了2026届天一高三顶尖计划(二)生物(B卷)试题及答案,供考生参考。
相关汇总:2026届天一高三顶尖计划(二)考试试题及答案汇总
热门联考试题:2025-2026学年全国各省市高三热门联考试题汇总
热门联考题不仅可以帮助考生练兵,还可以帮助考生及时调整备考策略,查漏补缺。扫描文末二维码,回复“12.9天一顶尖”可打包下载各科试题及答案。
试题暂未搜集到~


打包下载电子版试题
点击进群声明:本文由北京高考在线团队(官方微信公众号:bjgkzx)排版编辑,内容来源于网络,如有侵权,请及时联系管理员删除。
0
收藏
微信扫一扫分享
微信里点“发现”
扫一下二维码便可将本文分享至朋友圈
上一篇:2026届天一高三顶尖计划(二)生物(A卷)试题及答案
下一篇:2026届天一高三顶尖计划(二)政治(A卷)试题及答案
2024-2025学年全国各省市高三热门联考试题汇总2025-05-27
2025-2026学年全国各省市高三热门联考试题汇总2025-12-29
2025全国各省市高考试题及答案汇总2025-07-23
没有更多了
4
2025-2026学年北京各中学高二每月月考试题及答案汇总5
2025-2026学年人大附中朝阳学校高三12月月考数学试题及答案6
2025-2026学年北京理工大附中高三12月月考数学试题及答案7
2025-2026学年北京人大附中高三12月月考化学试题及答案8
2025-2026学年北京八十中高三12月月考英语试题及答案9
2025-2026学年北京四中高三1月月考语文试题及答案10
2025-2026学年北京清华附中高三12月月考数学试题及答案2025北京高考
大学录取分数线
北京高考试题答案
高中五大学科竞赛
2026北京高考
2026强基计划
2026综合评价
2026港澳招生

优质试题

福利领取

强基综评

高考指南

招生简章

学科竞赛

选科指南

升学招生

录取分数
微信识别二维码 关注官方公众号

京考一点通
bjgkzx 复制