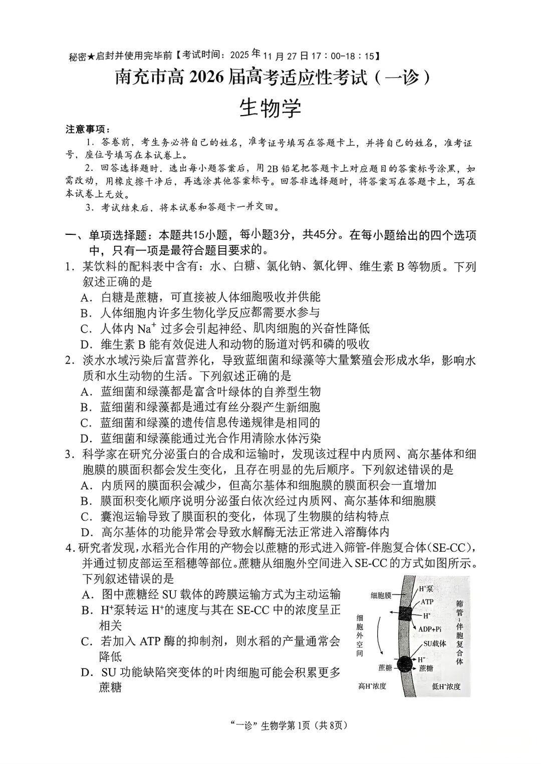
11月25日,2026南充一诊进行开考,北京高考在线团队整理了2026届南充一诊生物试题及答案,供考生下载练习!
南充一诊:2026南充一诊各科试题及答案汇总
热门联考试题:2025-2026学年全国各省市高三热门联考试题汇总
热门联考题不仅可以帮助考生练兵,还可以帮助考生及时调整备考策略,查漏补缺。扫描文末二维码,回复“11.25南充一诊”可打包下载各科试题及答案
2026届南充一诊生物试题及答案



2025-11-28 11:28|编辑: 常老师|阅读: 1602
摘要
本文整理了2026届南充一诊生物试题及答案,分享给同学们下载练习!
11月25日,2026南充一诊进行开考,北京高考在线团队整理了2026届南充一诊生物试题及答案,供考生下载练习!
南充一诊:2026南充一诊各科试题及答案汇总
热门联考试题:2025-2026学年全国各省市高三热门联考试题汇总
热门联考题不仅可以帮助考生练兵,还可以帮助考生及时调整备考策略,查漏补缺。扫描文末二维码,回复“11.25南充一诊”可打包下载各科试题及答案


打包下载电子版试题
点击进群声明:本文由北京高考在线团队(官方微信公众号:bjgkzx)排版编辑,内容来源于网络,如有侵权,请及时联系管理员删除。
0
收藏
微信扫一扫分享
微信里点“发现”
扫一下二维码便可将本文分享至朋友圈
上一篇:2026届南充一诊化学试题及答案
下一篇:2026届南充一诊历史试题及答案
2024-2025学年全国各省市高三热门联考试题汇总2025-05-27
2025-2026学年全国各省市高三热门联考试题汇总2025-12-29
2025全国各省市高考试题及答案汇总2026-02-11
没有更多了
4
2025-2026学年清华附中高二(下)3月月考化学试题及答案5
2025-2026学年北京八一学校高二(下)3月月考数学试题及答案6
2025-2026学年北京一六一中高二(下)3月月考物理试题及答案7
2025-2026学年北京三十五中高二(下)3月月考物理试题及答案8
2025-2026学年北师大二附中高二(下)3月月考英语试题及答案9
2025-2026学年北京三十五中高二(下)3月月考化学试题及答案10
2025-2026学年北京一七一中高二(下)3月月考化学试题及答案2025北京高考
大学录取分数线
北京高考试题答案
高中五大学科竞赛
2026北京高考
2026强基计划
2026综合评价
2026港澳招生

优质试题

福利领取

强基综评

高考指南

招生简章

学科竞赛

选科指南

升学招生

录取分数
微信识别二维码 关注官方公众号

京考一点通
bjgkzx 复制