北京各区2025-2026学年期中考试陆续开考。为方便各位考生练习各区期中试题,北京高考在线团队整理了2025-2026学年昌平二中高一期中物理试题及答案,供考生下载练习。
高一期中:2025-2026学年北京各区高一期中试题及答案汇总
相关汇总:2025-2026学年北京市初高中期中试题及答案汇总
💥新高考"3+3"模式下,选科直接关联92%的本科专业报考资格,等级赋分制下,选科组合的全市考生竞争基数直接影响最终成绩,为了帮助考生和家长更好了解选科,我们整理了《物理+化学+生物选科组合可报院校分析》!
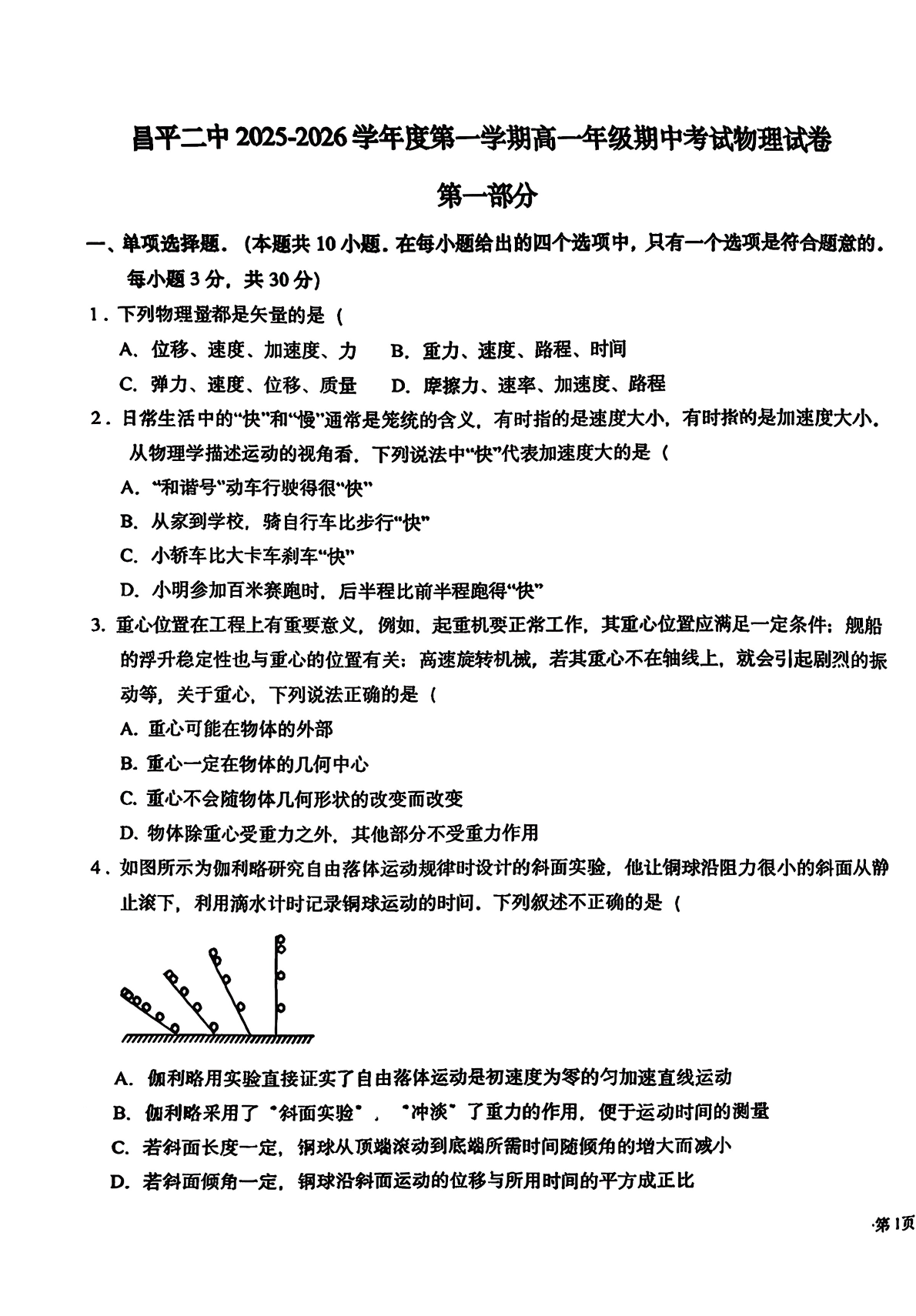
🔥*获取北京各区最新招生资讯、下载最新试题答案!文末扫描二维码,加入【2028北京升学交流群】,群内发送“@小助理 高一期中”,领取电子版打包版试题及答案!
2025-2026学年昌平二中高一期中物理试题及答案
以下仅展示了部分内容,完整试题+答案请文末下载附件;




























