2026届北京各区期中11月初开考,其他各区陆续进行,为了方便同学们查找相关试题、答案,北京高考在线团队整理了22025-2026学年北京中关村中学高二上学期期中化学试题及答案,同学们可以下载练习!详情如下:
高二期中:2025-2026学年北京高二各区上学期期中试题及答案汇总
各年级历年期中:2025-2026学年北京市初高中期中试题及答案汇总
热门试题:2025-2026学年北京初高中各年级热点试题汇总
1️⃣合格考成绩不仅影响大家能否正常拿到高中毕业证,还会影响到大家高考选考报名,必须格外重视!为更好帮助大家备考练习,北京高考在线为大家整理了《2020-2025年北京合格考试题及答案》电子版资料,供考生下载练习!
2️⃣新高考"3+3"模式下,选科直接关联92%的本科专业报考资格,等级赋分制下,选科组合的全市考生竞争基数直接影响最终成绩,为了帮助考生和家长更好了解选科,我们整理了《北京3+3模式下20种选科组合优劣势分析》!
**考生注意:高二月考试题持续更新中,试题获取方式:文末扫描二维码入群,@小助理 回复高二期中,获取试题PDF文件打包版!**
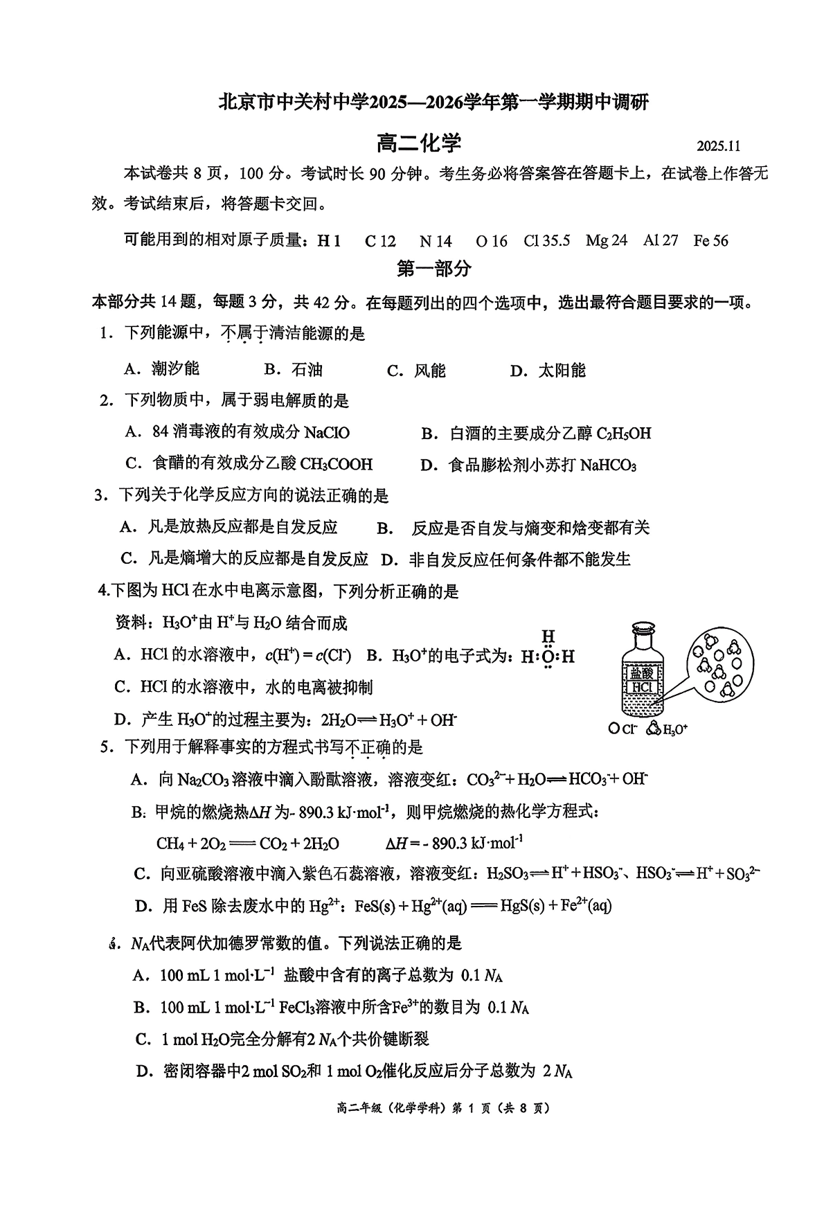
2025-2026学年北京中关村中学高二上学期期中化学试题及答案
以下仅展示了部分内容,完整试题+答案请文末下载附件;




























