北京各区2025-2026学年高一年级期中考试陆续开考。为了方便同学们练习,北京高考在线团队特意整理了2025-2026学年北京延庆高一上学期期中生物试题及答案,详情如下:
高一期中试题汇总:2025-2026学年北京各区高一期中试题及答案汇总
💥需要注意:高考真题能预测高考命题趋势,北京高考在线团队准备了【2020-2025年北京高考真题汇编】资料,建议考生对往年真题进行实战演练,复习能事半功倍。
🔥*获取北京各区最新招生资讯、下载最新试题答案!文末扫描二维码,加入【北京高考在线交流群】,群内发送“@小助理 高一期中”,领取电子版打包版试题及答案!
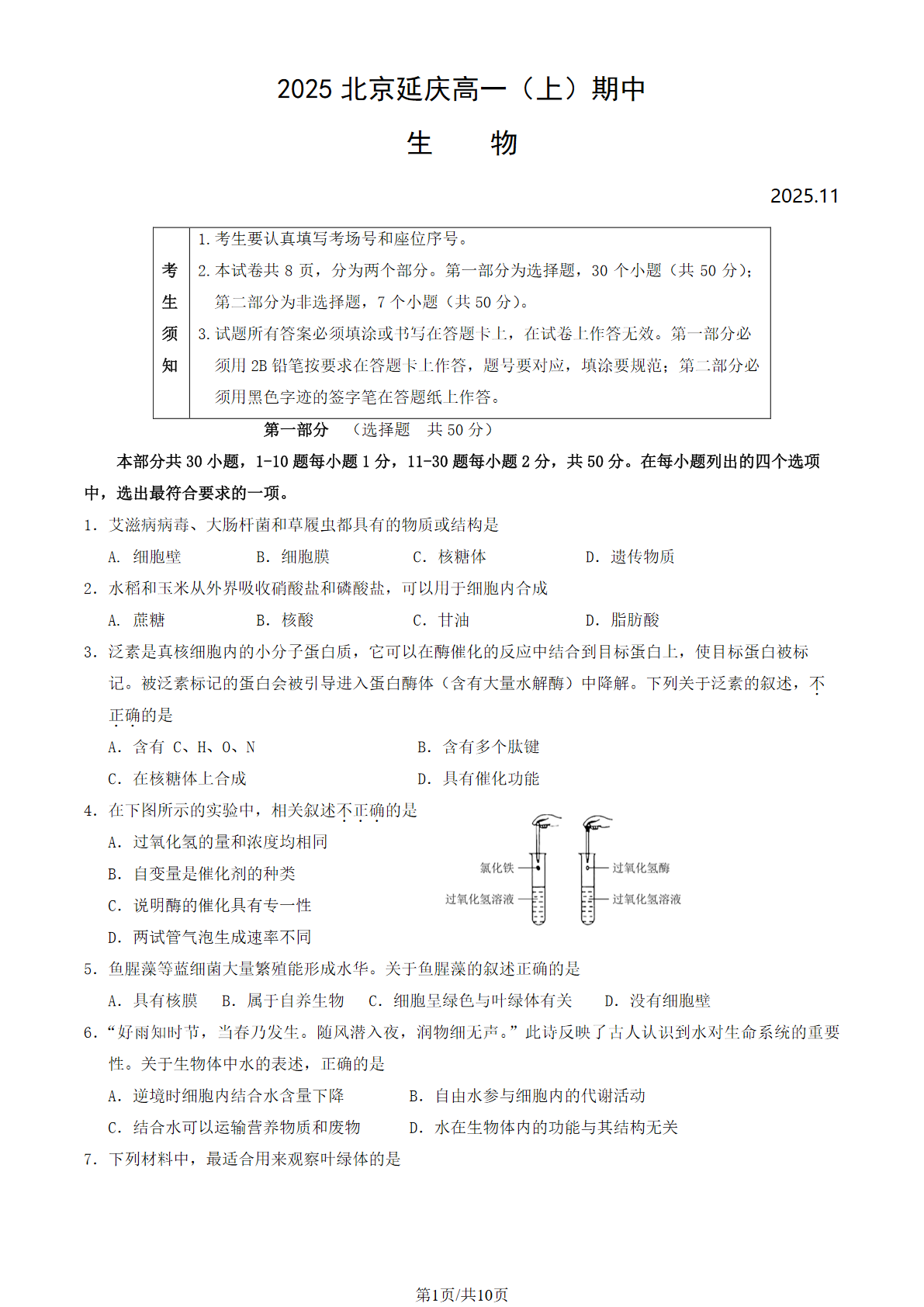
2025-2026学年北京延庆高一上学期期中生物试题及答案
完整《试题+答案》详见附件。




























