目前,2025-2026学年北京各高中高三月考陆续进行,为了方便同学们备考,北京高考在线团队特意整理了2025-2026学年北京陈经纶中学高三10月月考生物试题及答案,详情如下:
高三月考试题汇总:2025-2026学年北京各中学高三每月月考试题及答案汇总
我们为大家准备了2026北京高考升学交流群,群内每日分享最新升学政策、考试试题、备考资料等,考生和家长也可以在群内交流经验~
扫码进群吧↘️↘️↘️
如果有任何问题咨询,考生也可添加小考老师(微信号:bjgkzx4)为好友。
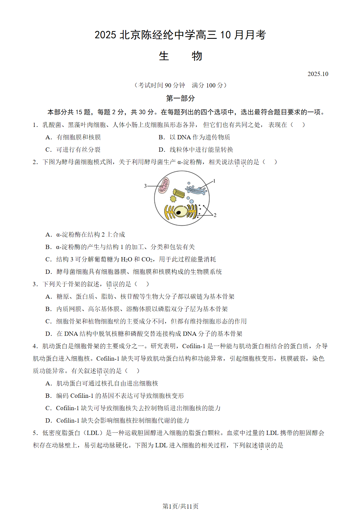
2025-2026学年北京陈经纶中学高三10月月考生物试题及答案





























