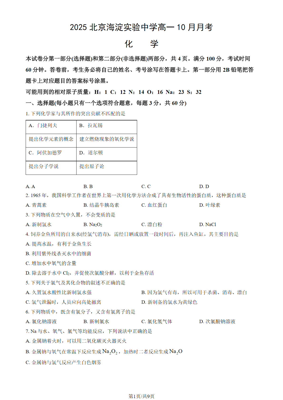
目前,北京各中学高一月考已进行,为了方便同学们备考,北京高考在线团队特意整理了2025-2026学年北京海淀实验中学高一10月月考化学试题及答案,详情如下:
高一月考试题:2025-2026学年北京各中学高一每月月考试题及答案汇总
**考生注意:高一月考试题持续更新中,试题获取方式:文末扫描二维码入群,@小助理 回复月考,获取试题PDF文件打包版!**
2025-2026学年北京海淀实验中学高一10月月考化学试题及答案



2025-10-23 15:10|编辑: 赵老师|阅读: 33
摘要
北京高考在线团队整理了2025-2026学年北京海淀实验中学高一10月月考化学试题及答案,同学们可以下载试题学习。
目前,北京各中学高一月考已进行,为了方便同学们备考,北京高考在线团队特意整理了2025-2026学年北京海淀实验中学高一10月月考化学试题及答案,详情如下:
高一月考试题:2025-2026学年北京各中学高一每月月考试题及答案汇总
**考生注意:高一月考试题持续更新中,试题获取方式:文末扫描二维码入群,@小助理 回复月考,获取试题PDF文件打包版!**


点击进群领取资料
点击进群2025北京海淀实验中学高一10月月考化学 有答案
下载声明:本文由北京高考在线团队(官方微信公众号:bjgkzx)排版编辑,内容来源于网络,如有侵权,请及时联系管理员删除。
0
收藏
微信扫一扫分享
微信里点“发现”
扫一下二维码便可将本文分享至朋友圈
上一篇:2025-2026学年北京广渠门中学初三10月月考物理试题及答案
下一篇:2025-2026学年北京牛栏山一中高二10月月考数学试题及答案
2025-2026学年北京初高中开学考试题及答案汇总2025-08-15
2025全国各省市高考试题及答案汇总2025-07-23
2025各省市高考成绩查询入口、批次线及一分一段表汇总2025-09-01
没有更多了
4
2025-2026学年人大附中高三10月月考数学试题及答案5
2025-2026学年首都师大附中高三10月月考数学试题及答案6
2025-2026学年人大附中高三统练二数学试题及答案7
2025-2026学年北京人大附中高三10月月考化学试题及答案8
2025-2026学年北京八一学校高二10月月考数学试题及答案9
2025-2026学年北京八十中高二10月月考历史试题及答案10
2025-2026学年首都师大附中高三10月月考英语试题及答案2025北京高考
大学录取分数线
北京高考试题答案
高中五大学科竞赛
2026北京高考
2026强基计划
2026综合评价
2026港澳招生

优质试题

福利领取

强基综评

高考指南

招生简章

学科竞赛

选科指南

升学招生

录取分数
微信识别二维码 关注官方公众号

京考一点通
bjgkzx 复制