目前,2025-2026学年北京各高中高三月考陆续进行,为了方便同学们备考,北京高考在线团队特意整理了2025-2026学年北京三十五中高三8月月考政治试题及答案,详情如下:
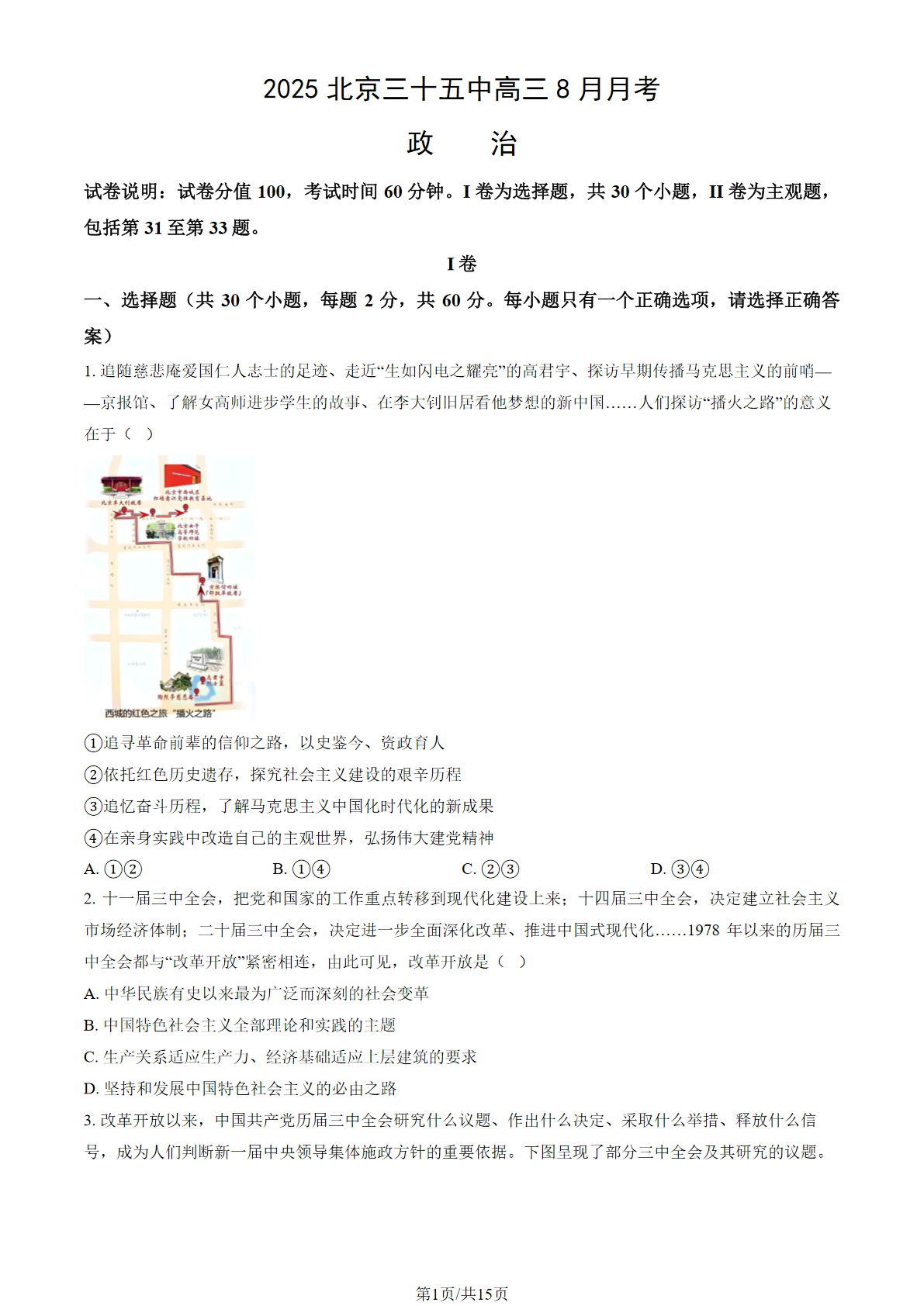
相关试题:2025-2026学年北京各中学高三每月月考试题及答案汇总
免费福利:
月考是高三考生频率最高、覆盖面最全的正规考试。月考可以帮助考生,动态调整复习策略,查漏补缺,阶段性验证考生的学习成果。
《2026高考语文红楼梦资料汇编》:https://www.gaokzx.com/form?xyppid=575784806843947605
高三月考试题持续更新中,试题获取方式:
1.扫描下方二维码
2.@小助理 8月月考,获取试题PDF文件打包版!
如果有任何问题咨询,考生也可添加小圈老师(微信号:bjgkzx6)为好友。
2025-2026学年北京三十五中高三8月月考政治试题及答案





























