2025年全国各省市于6月7日-10日进行了高考,目前2025全国各省市高考试题及答案北京高考在线团队正在收集中,附PDF文件,低年级同学也可以下载练习,提前了解高考各科考察内容。
高考真题:2025全国各省市高考试题及答案汇总
作文范文:2025全国各省市高考语文+英语作文题目及范文汇总
免费福利:
北京高考本科提前批报考指南
https://www.gaokzx.com/form?xyppid=558524012322360386
【500-600分高校录取数据分析】资料
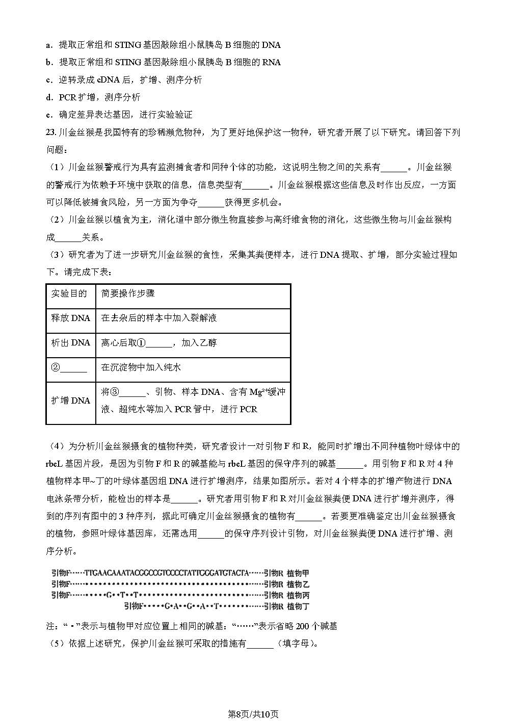
2025江苏高考生物试题及答案



























