中国科学技术大学2026年“少年班及创新试点班”招生简章已公布,报名时间为12月22日—2026年1月15日,中科大2026少年班及创新试点班有哪些招生变化?北京高考在线团队整理了相关内容:
中科大少年班(全流程):中国科学技术大学2026少年班招生简章、初审、录取等信息汇总
招生简章:2026高校少年班招生简章及报考指南汇总
历年简章:2025高校少年班招生简章汇总
免费福利:
对于初三至高三学段、学业突出的学生,少年班是一条重要的升学路径——不仅能享受降特招线/一批线录取优惠,更有机会提前进入大学,超越常规升学节奏。北京高考在线整理了
《清华、北大、中科大、西交大等十大少年班报考指南》电子资料,免费领取!
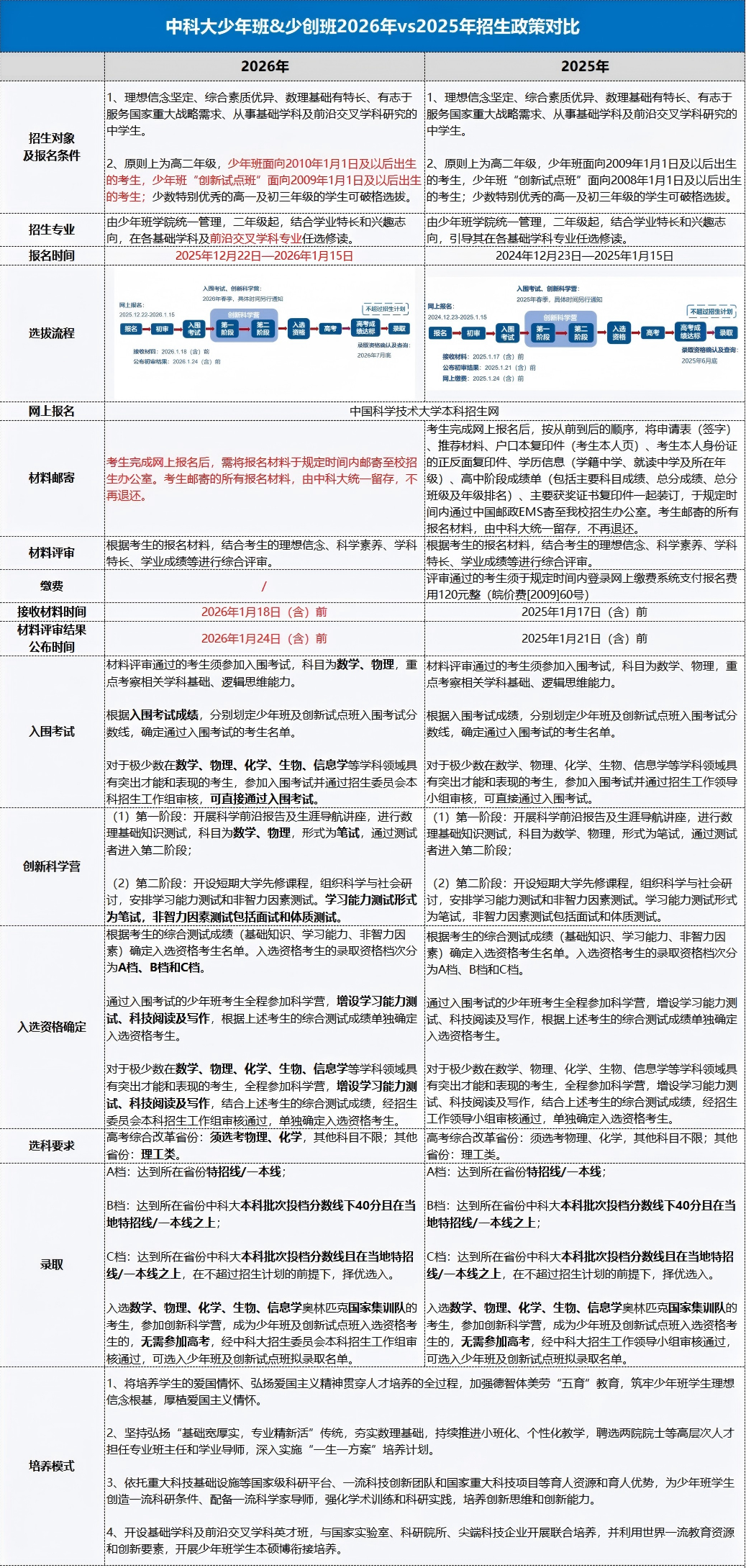
中国科学技术大学2026年“少年班及创新试点班”招生政策变化




























