清华大学2026年丘成桐数学科学领军人才培养计划招生规模不超过100人,清华大学2026年丘成桐数学科学领军计划详细校测安排是怎样的?北京高考在线团队整理了相关信息如下:
清华大学丘成桐领军:清华大学2026丘成桐数学领军计划简章、初审、录取等信息汇总
招生简章:2026高校少年班招生简章及报考指南汇总
特别注意:少年班针对具有特定学科特长或天赋的学生进行招生,北京高考在线团队整理了【各高校少年班测试试题】资料,从而帮助同学们备考。
清华大学2026年丘成桐数学科学领军计划校测安排
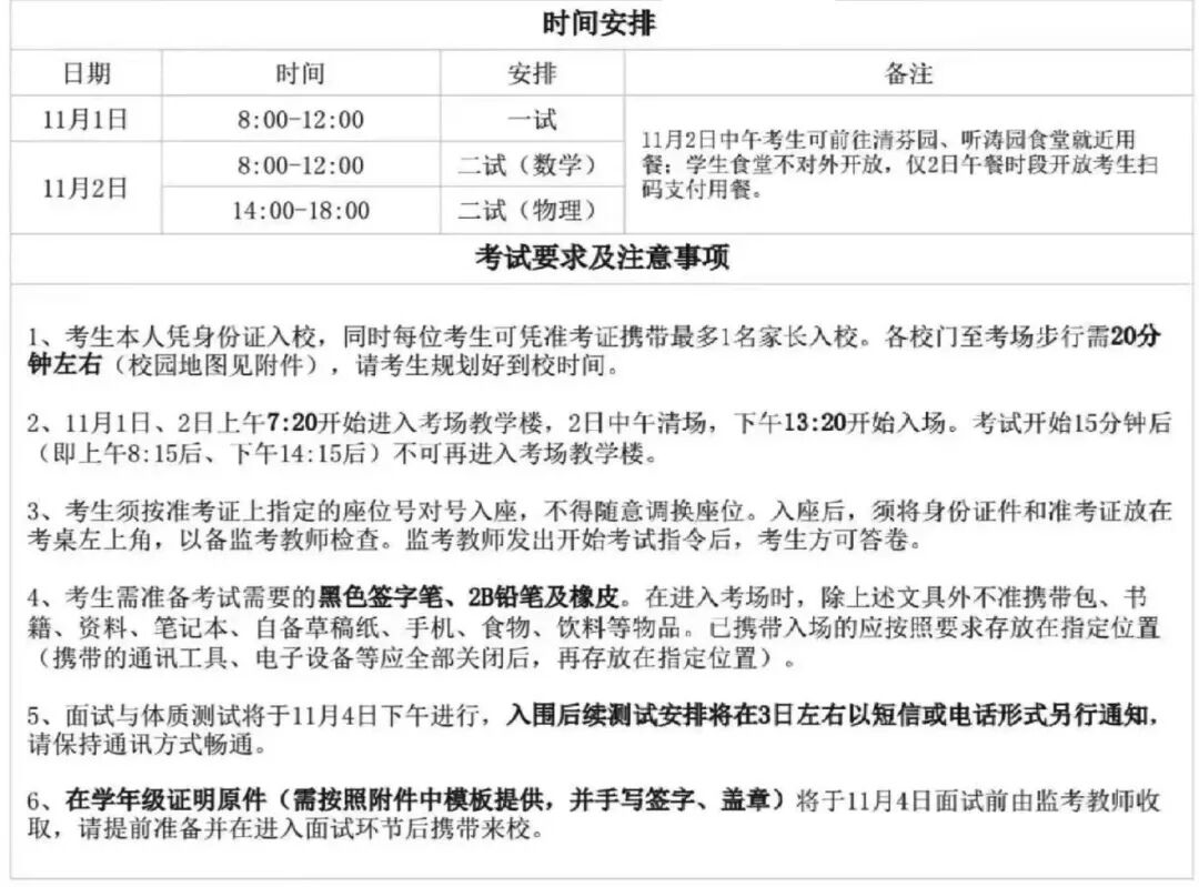
11月1日及11月2日进行2026年清华新领军校测,11月3日左右即将公布校测结果,面试和体测安排的11月4日。

学科能力测试考情
学科能力测试包括一试和二试。
考试内容:
一试:中学数学全部内容、微积分、线性代数、群与群作用的基本概念
二试:非固定形式的开放性内容。
2025年清华数学领军计划学科能力测试考情参考:
一试由8道解答题构成,考试时长为4小时。一般由中学数学内容(1题),数学分析(3-4题)、线性代数(2-3题)、群与群作用的基本概念(1题)构成。
二试形式为现学现考,主要考查学生对数学前沿知识的快速学习能力。


























