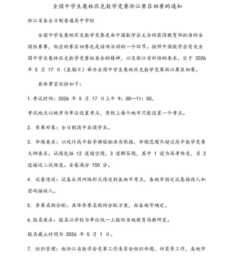
2026浙江赛区数学竞赛初赛,报名截止时间为2026年5月1日,考试时间为2026年5月17日上午9:00-11:00,北京高考在线整理了2026中学生数学竞赛初赛浙江赛区通知,希望对考生有所帮助。
数学初赛:2026各省市中学生数学竞赛初赛通知、试题及获奖名单汇总
相关汇总:2026年高中五大学科奥林匹克竞赛通知、试题及获奖名单汇总
免费福利:
为了方便考生更好备考五大学科竞赛,北京高考在线团队为大家整理了《近十年高中竞赛试题集》电子版资料,可以直接打印练习!
2026中学生数学竞赛初赛浙江赛区通知




























