高中化学竞赛考试流程分为预赛→初赛→决赛→IChO,中国化学奥林匹克(决赛)实验考试在26日上午考试!北京高考在线2025第39届高中化学竞赛决赛实验考试试题及答案,希望对考生有所帮助。
相关汇总:2025高中五大学科奥林匹克竞赛通知、试题及获奖名单汇总
✅为了方便考生更好备考五大学科竞赛,北京高考在线团队为大家整理了《近十年高中竞赛试题集》,可以直接打印练习!
**考生注意:五大学科竞赛通知、获奖名单持续更新中,考生可文末扫描二维码入群,群内可获得最新的竞赛通知、竞赛试题资料以及获奖名单等内容**
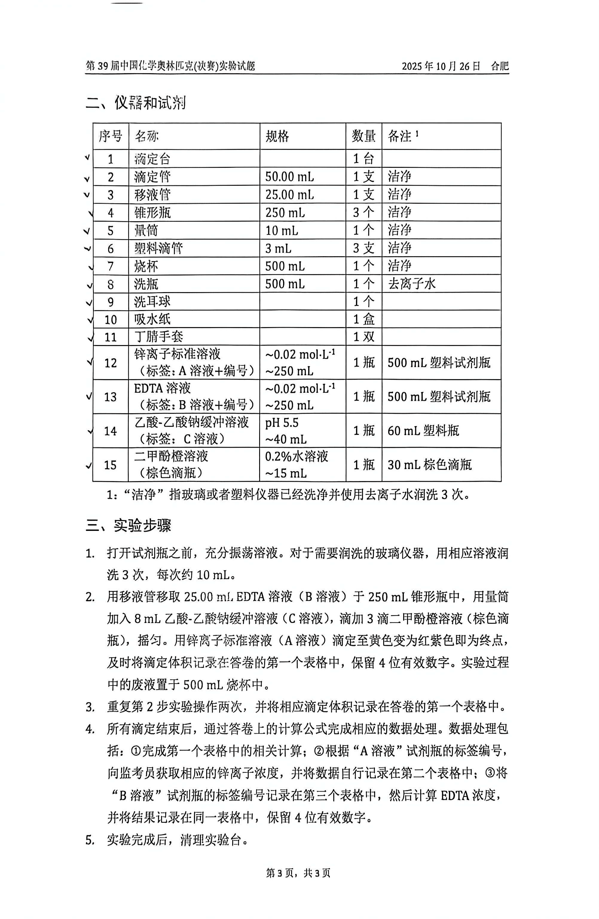
2025第39届高中化学竞赛决赛实验考试试题及答案
答案暂未搜集到~





























