北京大学校园开放日来啦!诚邀广大学子及家长走进校园,了解专业风采、咨询志愿填报,打卡校园地标、领略独特风光,预见未来,从一次亲身体验开始。为此,北京高考在线团队整理了2026北京大学校园开放日,方便考生和家长查看!
校园开放日:2026各大高校校园开放日安排汇总
2026北京物资学院校园开放日安排
PART.1、北京大学校园开放日暨本科招生宣讲会活动安排
01 本科招生宣讲会&招生咨询

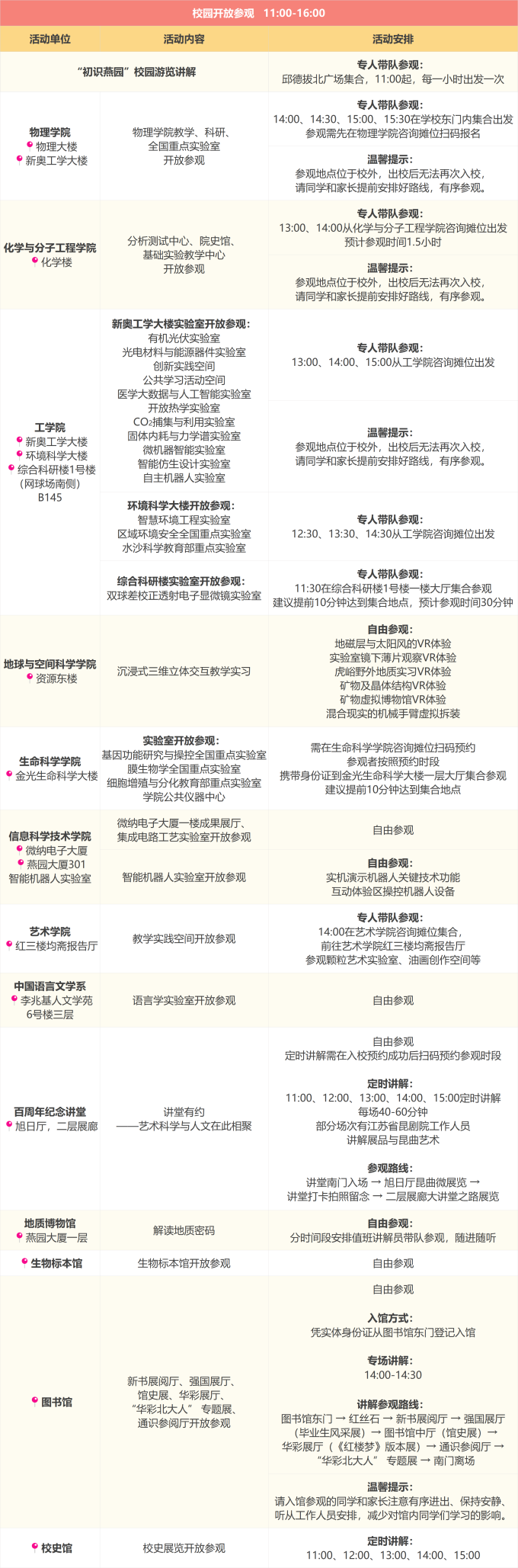
02 校园开放参观

医学部

4月18日,北大学生讲解员将从邱德拔北广场带队出发,一步一景,边走边讲,带你亲身感受百年学府的独特气韵

邱德拔北广场→东门→恬园草坪→博雅塔→第一体育馆→未名湖北岸(湖心岛石舫)→外文楼→西门华表→校史馆
路线3
邱德拔北广场→第二教学楼→百周年纪念讲堂→燕南园→静园→李大钊像→蔡元培像→塞万提斯像→校史馆
路线4
邱德拔北广场→东门→恬园草坪→博雅塔→未名湖南岸→花神庙→钟亭→未名湖石碑→办公楼→西门华表→校史馆
预约入校方式
扫描下方二维码
填写登记信息
提交成功后方可入校
(仅作为进入校本部的凭证)

预约系统开放时间
4月13日 18:00
4月14日 18:00
4月15日 18:00
4月16日 18:00
4月18日校园开放日当天
学生和家长需凭身份证件原件
从北京大学东门、东南门、东侧门
步行刷证入校(限单次通行)
学生需携带学生证


























