3月17日,复旦大学2026年硕士研究生招生考试考生进入复试的初试成绩基本要求发布,北京高考在线团队特意整理了复旦大学2026年研招分数线,一起来看!
相关阅读:2026年全国硕士研究生考试国家线
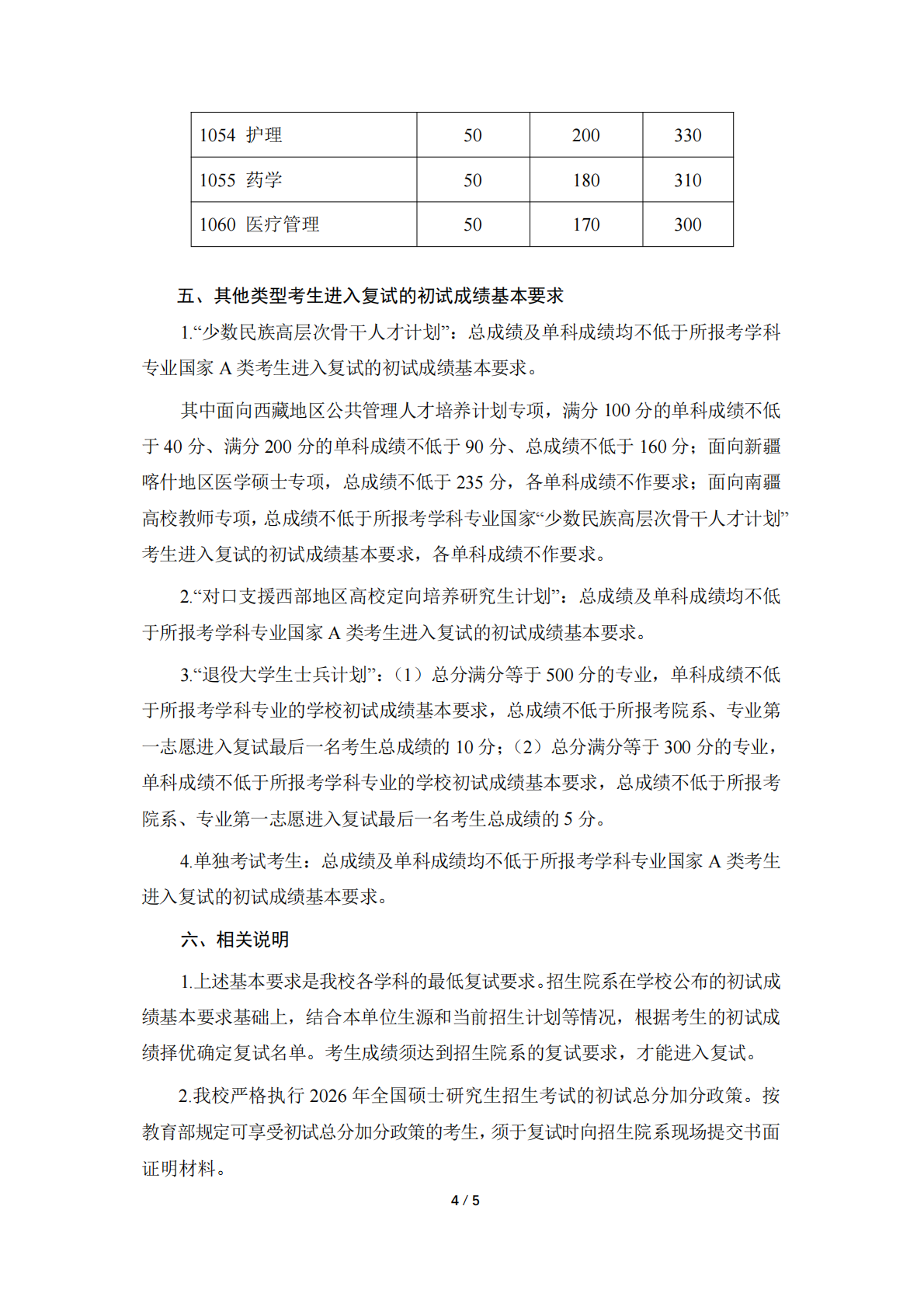
复旦大学公布2026年研招分数线







2026-03-17 11:17|编辑: 张老师|阅读: 38
摘要
复旦大学2026年硕士研究生招生考试考生进入复试的初试成绩基本要求发布,该分数线包括学术学位、专业学位、专项计划等分数线。本文整理具体分数线内容,供大家查看!
3月17日,复旦大学2026年硕士研究生招生考试考生进入复试的初试成绩基本要求发布,北京高考在线团队特意整理了复旦大学2026年研招分数线,一起来看!
相关阅读:2026年全国硕士研究生考试国家线





声明:本文由北京高考在线团队(官方微信公众号:bjgkzx)排版编辑,内容来源于复旦大学官网,如有侵权,请及时联系管理员删除。
0
收藏
微信扫一扫分享
微信里点“发现”
扫一下二维码便可将本文分享至朋友圈
上一篇:厦门大学公布2026年研招分数线
下一篇:上海交通大学公布2026年研招分数线
各大高校2026年研究生招生复试分数线汇总2026-03-13
清华大学2026年考研复试分数线2026-03-13
中国人民大学公布2026年研招分数线2026-03-14
北京师范大学公布2026年研招分数线2026-03-14
北京体育大学公布2026研招分数线2026-03-14
没有更多了
2025北京高考
大学录取分数线
北京高考试题答案
高中五大学科竞赛
2026北京高考
2026强基计划
2026综合评价
2026港澳招生

优质试题

福利领取

强基综评

高考指南

招生简章

学科竞赛

选科指南

升学招生

录取分数
微信识别二维码 关注官方公众号

京考一点通
bjgkzx 复制