根据市教委《关于修订<北京市中小学市级三好学生、优秀学生干部和先进班集体评选办法>的通知》(京教德[2009]2号)文件精神,将继续开展2025-2026学年度北京市小学阶段毕业年级市级“三好学生”及“先进班集体”评选工作。现将市、区级评选有关事项通知如下,一起来看!
一、参评名额
按照市教委相关文件规定,根据西城教委规划科所提供的基础数据进行核算,参评名额如下:
六年级区级“三好学生”按各校毕业生总数的20%比例进行评选;
六年级市级“三好学生”按各校毕业生总数的5%比例进行评选;
区级“先进班集体”按全校班级总数的5%比例进行评选;
市级“先进班集体”按全区班级总数的1%比例进行评选。市级“先进班集体”由各个学校自主申报,根据材料内容确定入围班集体。
小教科将各校市级“三好学生”名额、区级“先进班集体”名额点对点下发给德育主管干部。
二、市级评选条件
(一)小学市级“三好学生”评选条件
热爱祖国,热爱人民,热爱中国共产党,自觉践行社会主义核心价值观。带头遵守《中小学生守则(2015年修订)》《北京市中小学生日常行为规范(2016年修订)》。积极参加校内外综合实践活动和公益活动,表现突出。品德行为表现获得同学、教师、家长好评。学习兴趣广泛,养成良好的学习习惯,善于提问,乐于探索,学科学年总评成绩优良。身心健康,开朗乐群、不怕困难。具有良好的体育锻炼习惯,坚持每天综合体育活动时间不低于2小时,体质测试成绩85分及以上。残疾学生(须持有中华残疾人联合会核发的残疾证)能努力参加力所能及的体育锻炼。积极参加校内外艺术活动,参与中华优秀文化艺术活动。热爱劳动,乐于参与各项劳动实践,主动承担力所能及的家务劳动。
(二)市级“先进班集体”评选条件
班级同学言行文明礼貌,遵纪守法,自觉遵守《中小学生守则(2015年修订)》《北京市中小学生日常行为规范(2016年修订)》和学校各项规章制度。班级有正确的努力目标和舆论导向,班委会、团支部、中队委在班级工作中起到核心作用,有较强的自我管理能力,有较强的集体凝聚力,形成民主、团结和奋发向上的良好班风。积极参加学校开展的各类活动,并在活动中表现出良好的道德风尚,具有较好的组织纪律性,起到示范作用。积极开展社会主义核心价值观和中华优秀传统文化教育,班级文化建设、育人活动有特色,学生个性特长得到健康发展。班级家委会工作规范,定期开展家访沟通,家校关系和谐融洽,协同育人工作细致到位。
三、评选办法
(一)区级“三好学生”
1.西城区小学“三好学生”分别从当年的校级“三好学生”、校级“综合素质评价优秀生”中产生。符合评选条件的学生可以自荐或由老师及同学推荐作为候选人。在本市借读的外地学生享有同样的参评权。
2.区级“三好学生”非毕业年级在每学年末、毕业年级在第一学期期末或第二学期开学初进行。小学阶段的区级“三好学生”分别按照本年级学生总数的20%的比例评选。
3.学生在学校德育处统一动员后,在班主任的组织下对候选人投票,当场公布投票结果。并将投票情况上报学校德育处。
4.学校德育处负责征求任课教师意见,并将意见综合后报送学校校务会。
5.学生综合素质评价是区级“三好学生”评选的重要依据之一,学校校务会要在参考学生综合素质评价结果的基础上,结合学生和教师的意见,最终确定推荐人选,并在校内显著位置公示三天。
6.公示无异议后,填写区级三好学生名册,上报区教委小教科审核备案。
(二)区级“先进班集体”
1.班主任依据评选条件自荐,学校组织参评班级的班主任进行陈述,经校行政会讨论,择优推荐候选班级。
2.区级“先进班集体”在第一学期期末或第二学期开学初上报。按照小学班级总数的5%推荐。
3.学校将区级“先进班集体”汇总表及3000字事迹材料上报区教委小教科审核备案。
(三)市级“三好学生”
1.连续三年被评选为区级“三好学生”的本市学籍学生有资格参加市级“三好学生”的评选。曾在外地就读的本市学生,在就读期间如获得过相应等级的称号,回到本市并在参评学校学习一年以上,也有资格参加评选。
2.符合评选条件的学生可以自荐或由老师及同学推荐作为候选人。在班主任的组织下,学生对候选人投票,当场公布投票结果,并将投票情况上报学生管理部门。
3.学生管理部门负责征求任课教师的意见。
4.学生综合素质评价是市级“三好学生”评选的重要依据之一,校务会要在参考学生综合素质评价结果基础上,结合学生和教师的意见,最终确定推荐人选,并在校内显著位置公示三天后,上报区教委。
5.区教委审核后,报市教委审核备案。
(四)市级“先进班集体”
1.班主任依据评选条件自荐,学校组织参评班级的班主任进行陈述,校行政会确定上报推荐班级。
2.区教委根据优中选优的原则,组成评审小组,按照事迹材料评审确定本区市级“先进班集体”。
3.区教委报市教委审核备案。
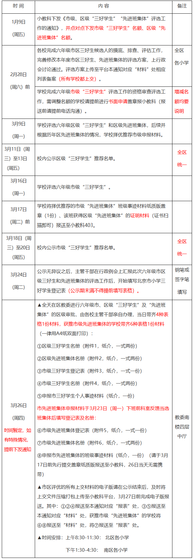
四、工作安排

注意事项:
1.电子版表格请使用今年小教科平台下发的表格,请对照样表中标红的内容填写正式表格。请勿擅自改变表格宽度和高度、擅自增加或减少页数,所有登记表请用A4纸双面打印。
2.市级三好学生登记表填写参照《样表》,表格中除签字和盖章处,其他内容可手写,也可电脑输入后打印,班主任签字处必须手写签字。
3.区级三好生评选如因基础数据变化而影响分配名额的,请主管干部电话沟通后科里备注再行更改名额。
4.如在市三好评选过程中出现平票等现象需要增减名额,请先电话沟通,科里同意后交纸质版申请书(盖章备案),电话回复批准后方可进一步操作。
5.申报区级先进班集体,需要符合评选程序:班主任依据评选条件自荐,学校组织参评班级的班主任进行陈述,经校行政会讨论,择优推荐候选班级。
6.申报市级先进班集体的学校,需要符合申报班级曾获得过区级先进班集体荣誉称号的基础上,方可申报市先进班集体的荣誉称号。市区级优秀班集体不可在同一年内同时申报。请认真、客观、真实地撰写事迹材料,学校盖章。
7.申报市级“三好学生”评选。需要符合学科学年总评成绩优良。体质测试成绩85分及以上。特别提示残疾学生(须持有中华残疾人联合会核发的残疾证)能努力参加力所能及的体育锻炼。
三、工作要求
(一)严格执行文件要求
各校要高度重视市级三好学生评选工作,要组织班主任认真学习和准确把握文件精神,结合实际制定本校市级三好学生、先进班集体评选工作的实施方案,明确工作要求。各校要将市级三好学生的评选条件、评选程序在参评年级师生中进行广泛宣讲,周知到每一位教师、每一位学生、每一位家长。
(二)确保评选规范有序
小学市区级三好学生、先进班集体的评选要坚持公开、公平、公正的原则,依据有关文件要求严格执行评选工作程序。对于未组织开展过此项工作的班主任,中层干部要进一步加强全程指导,高度关注。小教科将加大对学校评选工作的监督检查力度,对违反程序与弄虚作假者依据相关规定严肃处理。同时,各校要妥善处理家长及有关方面的来电来访,发现问题及时解决处理,化解矛盾。
(三)充分发挥激励作用
各校要充分调动学生主动参与,发挥评选工作的导向作用。要通过评选活动,引导学生厚植爱国主义情怀,加强品德修养,增长知识见识,培养奋斗精神,增强综合素质。各学校要通过学生喜闻乐见的形式大力宣传市级三好学生、先进班集体的典型事迹,引导学生学习身边榜样,争做三好学生,立志成为德智体美劳全面发展的社会主义建设者和接班人。


























