近日,海淀区工程建设招标投标交易系统可是热得发烫。今天咱们就来盘点一下,2026年3月16日这天即将发布招标公告的这几所学校的“大工程”。官方实锤,童叟无欺,家长们可以先睹为快,看看有没有你家娃的学校?
推荐阅读:2025-2026学年北京初高中期末试题及答案汇总
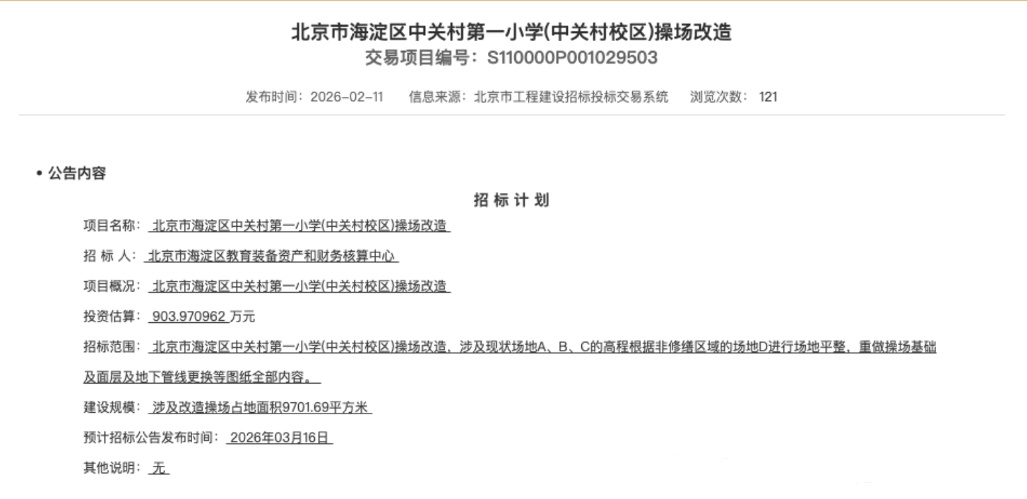
中关村一小(中关村校区):近千万砸向操场,孩子们有福了!
根据招标计划(项目编号:S110000P001029503),中关村一小的本部校区要大动干戈了!这次的主角是操场。

投资估算高达903.97万元,涉及改造的操场占地面积足足有9701.69平方米。这可不是简单的修修补补,看招标范围里写的,要重新平整场地,重做操场基础及面层,甚至还要更换地下管线。
中关村一小那个地段,那可是寸土寸金的老校区。很多家长之前总担心老校区设施陈旧,这回可以放心了。这近千万投下去,明年孩子们踢球、跑步的脚感绝对不一样了。不过因为是“重做基础”,工期应该不会短,这学期的体育课和运动会,可能要在操场“围挡”边上进行了,家长和孩子们得有个心理准备。
羊坊店中心小学(本校):老楼换新颜,还装上了食梯?
再来看看羊坊店中心小学本校(项目编号:S110000P001029509)。这次改造的是02#楼,可以说是“内外兼修”。

投资约703.6万元,改造建筑面积4054.99平米。内容非常细:配电系统、采暖系统、墙面、地面、吊顶、内门全都要换新。最扎眼的一条是——安装食梯(传菜电梯)。
懂行的家长一看就明白,这栋楼大概率是跟食堂相关。以前老楼没电梯,师傅们送餐得爬楼,不仅累还容易洒。装上食梯后,出餐效率高了,冬天孩子们吃上热乎饭的时间更短了。这是一项实实在在的“暖心工程”啊!
北京市十一学校:地下“毛细血管”大疏通
十一学校这次干的活,属于那种看不见但极其重要的——地下污水管线改造(项目编号:S110000P001029510)。

投资要573.8万元,涉及改造面积6487.65平方米。要挖开路面,重做雨水和污水工程。
很多老牌名校都有这个通病,地下管网年久失修。别看平时不出事,一旦堵了,那气味和积水真是影响上课心情。十一学校这次是“先治里,后治面”,把底子打好,非常明智。虽然施工期间可能会造成局部通行不便,但这是为了以后几十年的清爽,这笔投入值!
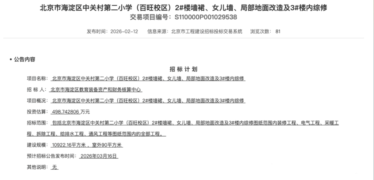
中关村二小(西山分校&百旺校区):校区联动,齐头并进
中关村二小这次也是大手笔,两个校区同时发布招标计划。
西山分校(项目编号:S110000P001029539)投入480.2万,改造5735平米。主要是修屋顶、换门窗、改造排练厅,还要在21#楼南侧加装电梯。

百旺校区(项目编号:S110000P001029538)投入498.7万,改造面积更大,10922.16平米。主要是2号楼的墙裙、女儿墙、局部地面,以及3号楼的内部综合维修。

百旺校区这次动作尤其大,超过一万平米的修缮,涉及到装修、电气、采暖、给排水、通风全系统。西山分校加装电梯,以后老师和身体不舒服的同学上下楼也方便多了。中关村二小这两所分校,原本硬件就不错,这次是冲着“精益求精”去的,目测完工后又要成为家长们口中的“别人家的学校”了。
一口气看完这五条招标计划,海淀教育的内功,不仅拼师资,更拼“硬装”。
虽然施工期间,孩子们可能会遇到噪音、活动空间受限、甚至需要临时调整上课教室等问题,但这都是“阵痛期”。等到9月份新学期,或者明年这个时候,这些学校将以全新的面貌迎接孩子们。
最后提醒一下各位家长,这是招标计划,3月16日才正式发公告,具体动工时间还要等中标之后。但既然计划出了,那就是板上钉钉的事了。如果你家娃正好在这些学校,这个学期接送孩子的时候,路过工地多叮嘱一句“注意安全”,顺便期待一下学校的新模样吧!


























