对于高三考生来说,寒假是一段难得的自主学习时间,高三考生寒假应该怎么过?语数英科目该如何复习?北京高考在线团队整理了相关内容,供大家参考。
热点试题下载:2025-2026学年北京初高中各年级热点试题汇总
2026北京高三寒假语数英高效复习策略
语文:重温 整理 补缺
学习规划与策略建议
对于高三考生来说,寒假是一段难得的自主学习时间,就语文学科而言,我建议大家主要做好三件事:内容重温、思路整理和查漏补缺。
一、内容重温
古语讲“温故而知新”,高考复习也是如此。
一些考生在复习语文时,习惯将学过的教材、做过的试题丢掉,而去大量做新题,这种做法并不可取。我建议考生在寒假时把五本高中教材里的课文,特别是文言文再认真阅读一遍。同时,考生要将高三第一学期读过的考试中出现的课文再读一遍,典型训练题重新再做一遍。重读文本意在强化语感、增加积累,重做试题,意在重温解题思路,进而使所读所思在头脑中形成答题结构,以利于考生在第二学期的各种考试中尽快进入作答状态。
二、思路整理
内容重温并不是简单地重复,而是考生要对所读文本的思路重新做梳理,对过往所做练习题的解题思维过程进行整理和深化。
面对一篇文章,考生要能梳理文脉、归纳要点,这是阅读最常见的考查点。考生在面对一道试题时,要能够抓住题点,总结答题技巧。
比如朝阳区2025年期中试卷的第19题:请结合文章内容,谈谈标题“沅江是一条明亮的道路”有哪些涵义。
解答这道题时,考生需要理解“沅江是一条路”是暗喻,意指沅江是文中人物的成长之路,而“明亮”一词则比喻这条路引导文中人物向理想目标前行。考生对这句话拆解后可明晰:沅江对于文中人物的成长有着重要影响,它引导着文中人物向理想目标前进。在这个基础上,考生再梳理文本思路,从中概括出三个要点,形成这道题的答题要点。
语文解题的基础是读懂文本,所有试题的答案都在文本中有迹可循。答题并没有所谓的模板,但有解题思路。考生分析答题思路本质上就是在分析命题人的命题逻辑。
三、查漏补缺
复习过程中,考生或多或少会存在一些知识漏洞或能力短板。语文学科的短板通常可从阅读和写作两方面进行分类。
阅读短板可以分成三个方面:
1.知识积累短板
这部分短板包括诵读诗文积累、文言词语积累和语文知识积累。若考生在这方面有不足,应在寒假安排时间加强积累,包括认真背诗文,总结记忆重点文言实词虚词等。
2.阅读意识短板
这部分短板主要指阅读不够专注,筛选信息能力差。如果考生阅读选择题错得多,往往是这方面有短板,我建议这类考生多读各种文体,特别是要多做非连续文本的选择题、以加强阅读语感。
3.阅读能力短板
这部分短板主要表现为:把握不住文本核心,不能正确归纳内容要点,或不能掌握答题思路。这就需要考生在教师的指导下及时做解题思路的总结归纳。
当然,寒假时间有限,考生在查漏补缺方面要有所取舍:若阅读方面的三个短板皆有,考生要优先选择补知识积累方面的短板,再依次提升阅读意识和阅读能力。
写作短板也可分为三个方面:
1.审题不准
考生若存在这类短板,则要多见各种作文题,总结审题思路。
2.无话可说
考生若存在这类短板,就要多积累素材、多看范文、多积累好词好句。
3.思路混乱
考生若存在这类短板,应经常总结各类论证思路并多做编写提纲的练习。
同样需要考生注意的是,若想补齐上述短板,也要有所取舍,可优先进行审题训练,其次进行素材积累,最后解决思路混乱问题。
寒假自主复习时,考生只要踏实积累、认真阅读、勤于总结,就能收获良好的复习效果,为下一阶段的冲刺奠定坚实基础。
数学(计划 训练 提升)
考生在高三寒假数学复习中要聚焦问题,重点落实学科核心素养,实现从解题到解决问题的能力跃升。
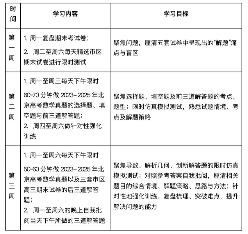
一、定好计划,增强备考复习的针对性

二、提升数学素养与能力的有效途径
1.重视数学基本概念的理解,提升解决熟悉情境问题的准确度。

2.加强变式训练,提升解决关联情境问题的能力。


3.加强通解通法运用,提升解决综合情境问题的能力。

像这种综合情境问题的求解,就需要采用通解通法。又如,三角、立体几何等结构不良问题的求解,通解通法就是根据题目要求先分析备选的条件之间的关系(等价关系、并列关系等),再选择条件,最后进行求解。像解析几何、导数等综合情境问题本身就具有较强的综合性,求解时更要加强通解通法的运用,同时还要注重解题思维的逻辑性。
英语 诊断 突破 巩固
高三寒假是英语备考实现质变的关键期。与其陷入题海战术,不如采用“诊断、突破、巩固”的科学路径:通过精准定位薄弱环节,系统重构知识体系,最终实现从输入到输出的有效转化。下面为考生提供一套为期四周的复习计划与策略,助力高效提分。
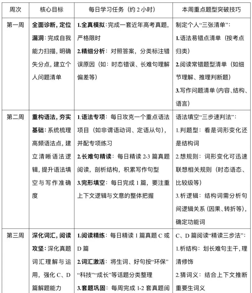
一、四周系统复习计划

二、关键能力分项提升策略
1.词汇:语境记忆,真题优先
考生需集中近5年真题高频词、短语及一词多义,按照话题分类记忆,辅以词根词缀法,利用碎片时间反复巩固。
2.阅读:深度理解,思维建构
(1)从解题到理解:考生要建立“理解—分析—评价”的路径,在读题干时要预测文意,在定位时要思考作者意图,在审选项时要批判分析。
(2)从训练到内化:考生可每天精读1篇真题C、D篇,重点梳理篇章逻辑(思维导图)、攻克观点性长难句、概括并评鉴主旨,在语境中推断词汇深层含义。
(3)从输入到联结:考生要开展主题泛读,关注社会、科技话题,理解文化背景与作者立场,拓宽视野。
3.完形:重览全文,逻辑推理
考生复习时可采用“两遍法”:首遍跳过选项通读抓主旨;第二遍依据并列、复现、因果等线索选答案。考生在阅读过程中可积累高频搭配与近义辨析。
4.语法:清单导向,专项击破
考生可依托“语法易错点清单”集中攻克时态、非谓语动词、从句等高频考点,辅以针对性练习。
5.听力:精听为本,泛听为辅
考生可每天精听15–20分钟,确保逐句听懂。每周进行两次完整套题模拟训练,听前要浏览选项进行预判,听中要练习简记关键信息。
总之,高考英语的突破源于科学规划与严格执行。寒假正是查漏补缺、实现超越的良机。


























