12月17日2026安徽天一高三12月联考开考,北京高考在线团队整理了2026安徽天一高三12月联考考试时间安排及考试范围供考生参考!
安徽天一12月联考:2026安徽天一高三12月联考试题及答案汇总
热门联考试题:2025-2026学年全国各省市高三热门联考试题汇总
热门联考题不仅可以帮助考生练兵,还可以帮助考生及时调整备考策略,查漏补缺。扫描文末二维码,回复“12.17安徽天一”可打包下载各科试题及答案
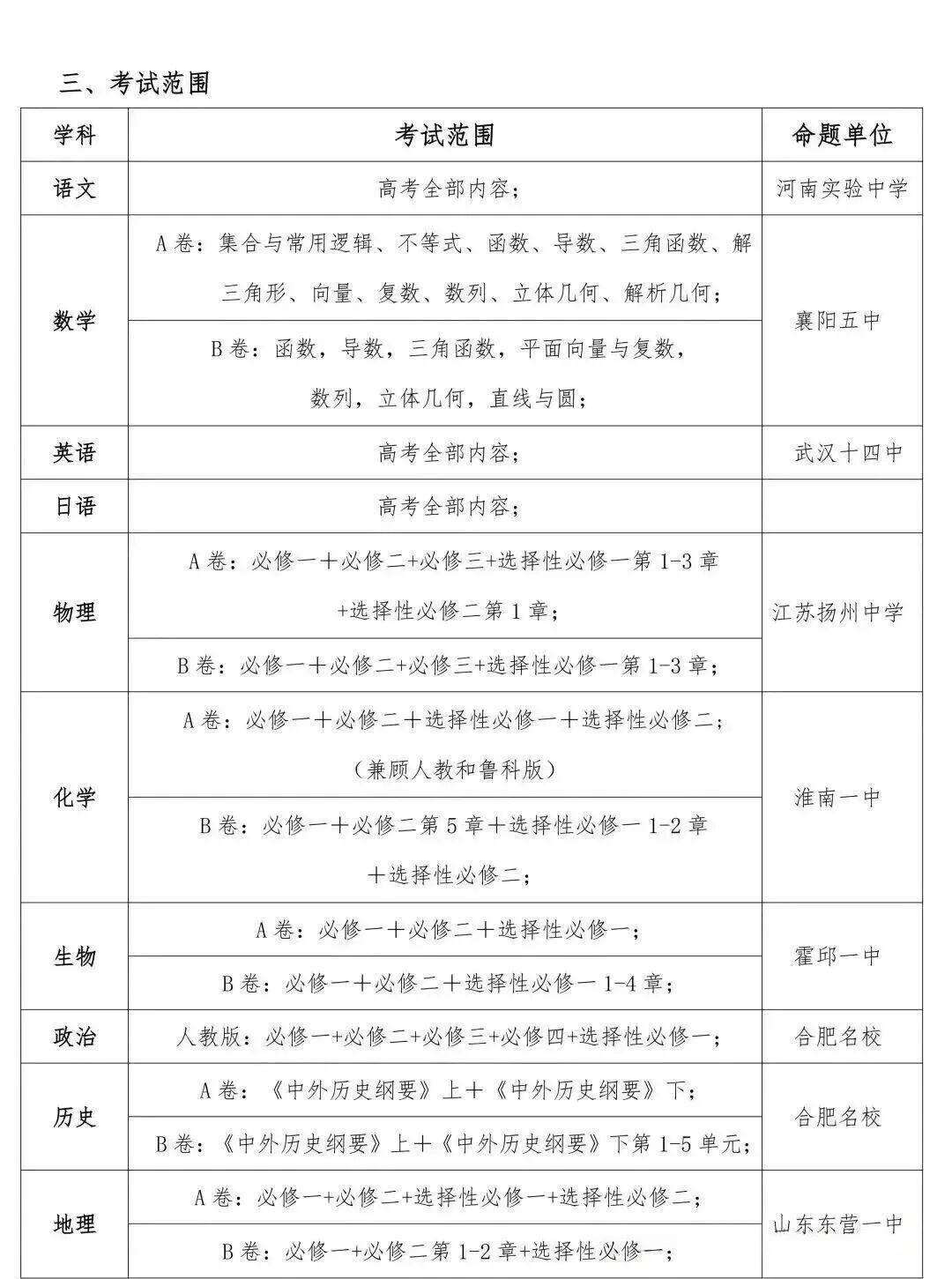
2026安徽天一高三12月联考考试时间安排及考试范围




2025-12-17 15:03|编辑: 常老师|阅读: 617
摘要
本文整理了2026安徽天一高三12月联考考试时间安排及考试范围,分享给同学们下载练习!
12月17日2026安徽天一高三12月联考开考,北京高考在线团队整理了2026安徽天一高三12月联考考试时间安排及考试范围供考生参考!
安徽天一12月联考:2026安徽天一高三12月联考试题及答案汇总
热门联考试题:2025-2026学年全国各省市高三热门联考试题汇总
热门联考题不仅可以帮助考生练兵,还可以帮助考生及时调整备考策略,查漏补缺。扫描文末二维码,回复“12.17安徽天一”可打包下载各科试题及答案



打包下载电子版试题
点击进群声明:本文由北京高考在线团队(官方微信公众号:bjgkzx)排版编辑,内容来源于网络,如有侵权,请及时联系管理员删除。
0
收藏
微信扫一扫分享
微信里点“发现”
扫一下二维码便可将本文分享至朋友圈
上一篇:2026北京高中合格考报名、考试时间及备考指南汇总
下一篇:2025-2026学年北京西城区高中期末考试时间安排
2024-2025学年全国各省市高三热门联考试题汇总2025-05-27
2025-2026学年全国各省市高三热门联考试题汇总2025-12-17
2025全国各省市高考试题及答案汇总2025-07-23
没有更多了
2025北京高考
大学录取分数线
北京高考试题答案
高中五大学科竞赛
2026北京高考
2026强基计划
2026综合评价
2026港澳招生

优质试题

福利领取

强基综评

高考指南

招生简章

学科竞赛

选科指南

升学招生

录取分数
微信识别二维码 关注官方公众号

京考一点通
bjgkzx 复制