要学好化学,掌握化学方程式是最基本的,因为在高中化学考试中逢考必出,是令大部分同学头疼的存在,北京高考在线团队整理了高中化学基本反应方程式及常考特征反应。
知识点:2026北京高考各科目知识点汇总
选考科目备考,需要一些借助一些资料来提升科目成绩及择校选专业。因此,北京高考在线团队特意准备了以下资料:
物理+化学+生物选科组合可报院校分析:https://www.gaokzx.com/form?xyppid=575799726083938901
2020-2025年北京高考真题汇编:https://www.gaokzx.com/form?xyppid=575673408394631765
我们为大家准备了【2026北京高考升学交流群】,分享最新升学动态、政策、考试试题、备考攻略等信息,一路陪伴考生们备考。
扫码进群
基本反应方程式



常考的特征反应



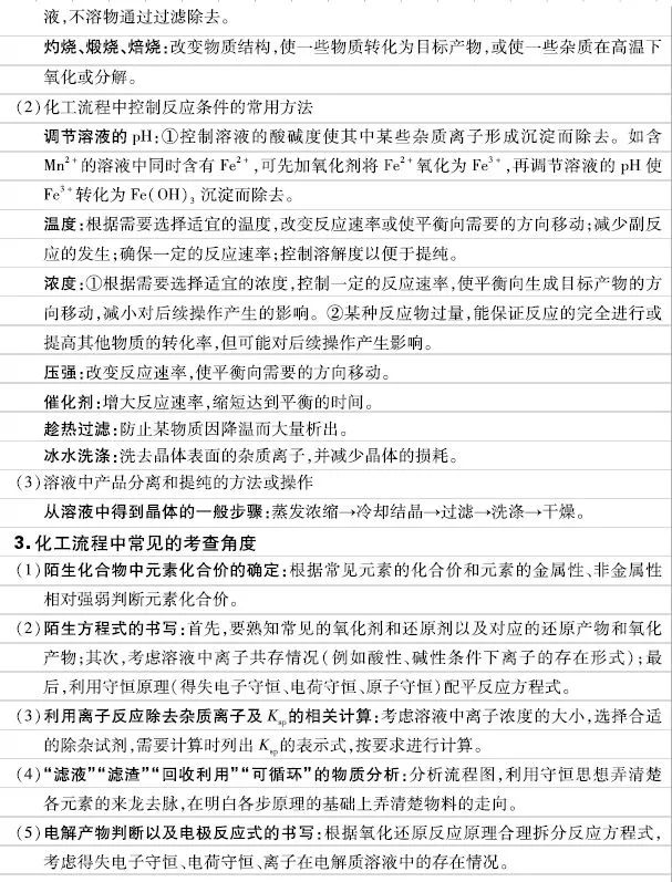
化学工艺流程






























