下面北京高考在线团队为大家总结了高考地理经纬网、等值线、地形剖面图,提高做题正确率。
知识点:2026北京高考各科目知识点汇总
2024高校选科发生较大变化,逐渐偏重物理化学,文科类选科可以报考哪些院校和专业呢?北京高考在线团队特意为大家整理了《2026北京高考政史地选科组合可报考院校及专业清单》,可以直接打印!
点击下方按钮报名领取
北京高中学生看过来,我们为大家准备了【北京高考在线网站交流群】,群内每日分享高中升学政策、大学招生动态、竞赛、强基综评特招、科目备考知识等内容,还可以与群内小伙伴一起交流学习~
扫码进群吧~
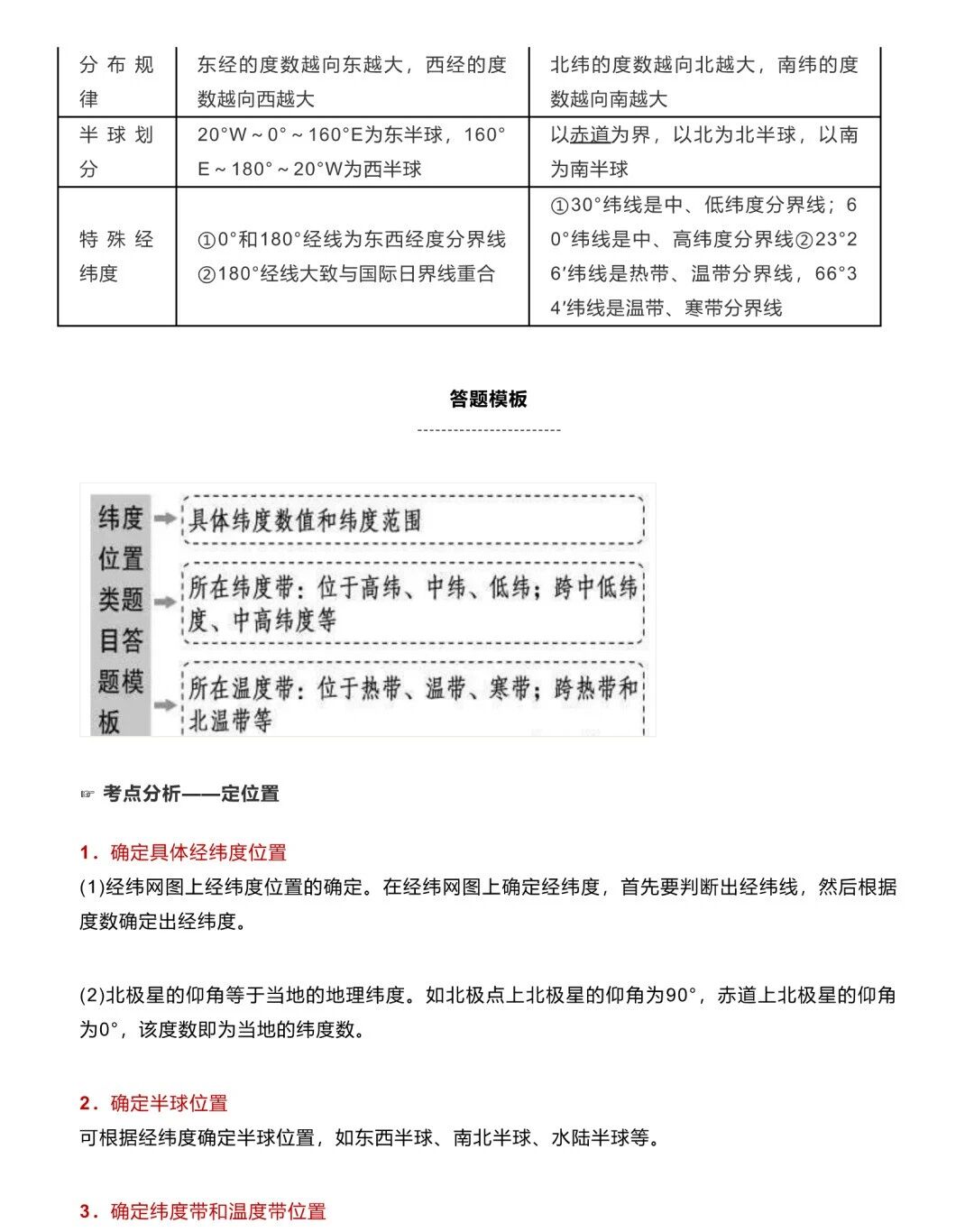
经纬网、等值线、地形剖面图知识精华汇总

































