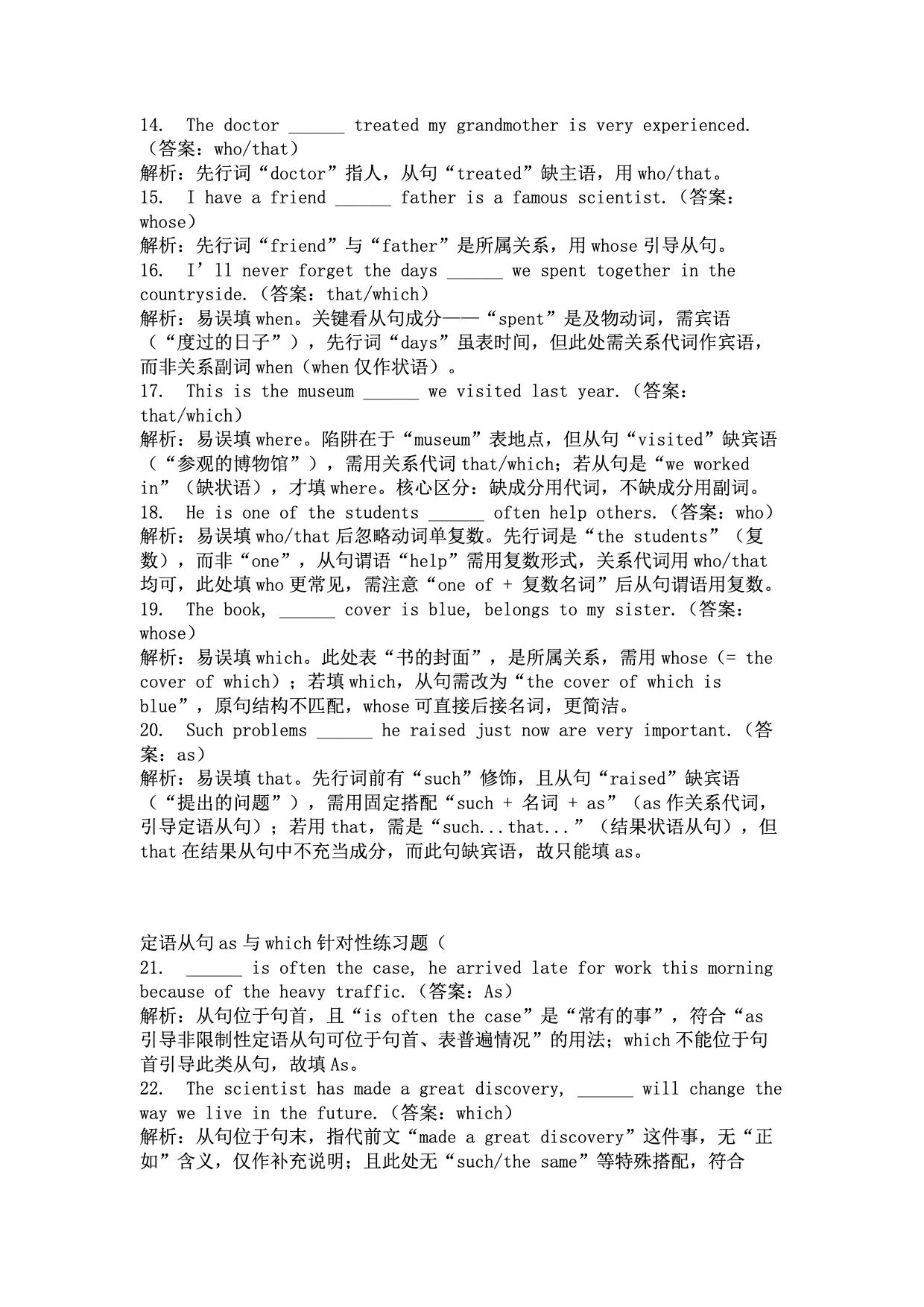
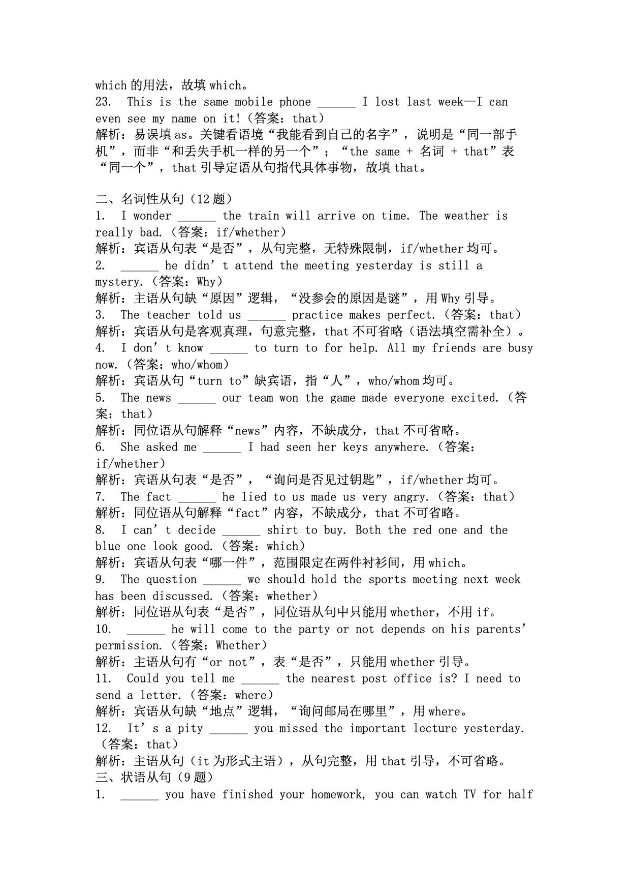
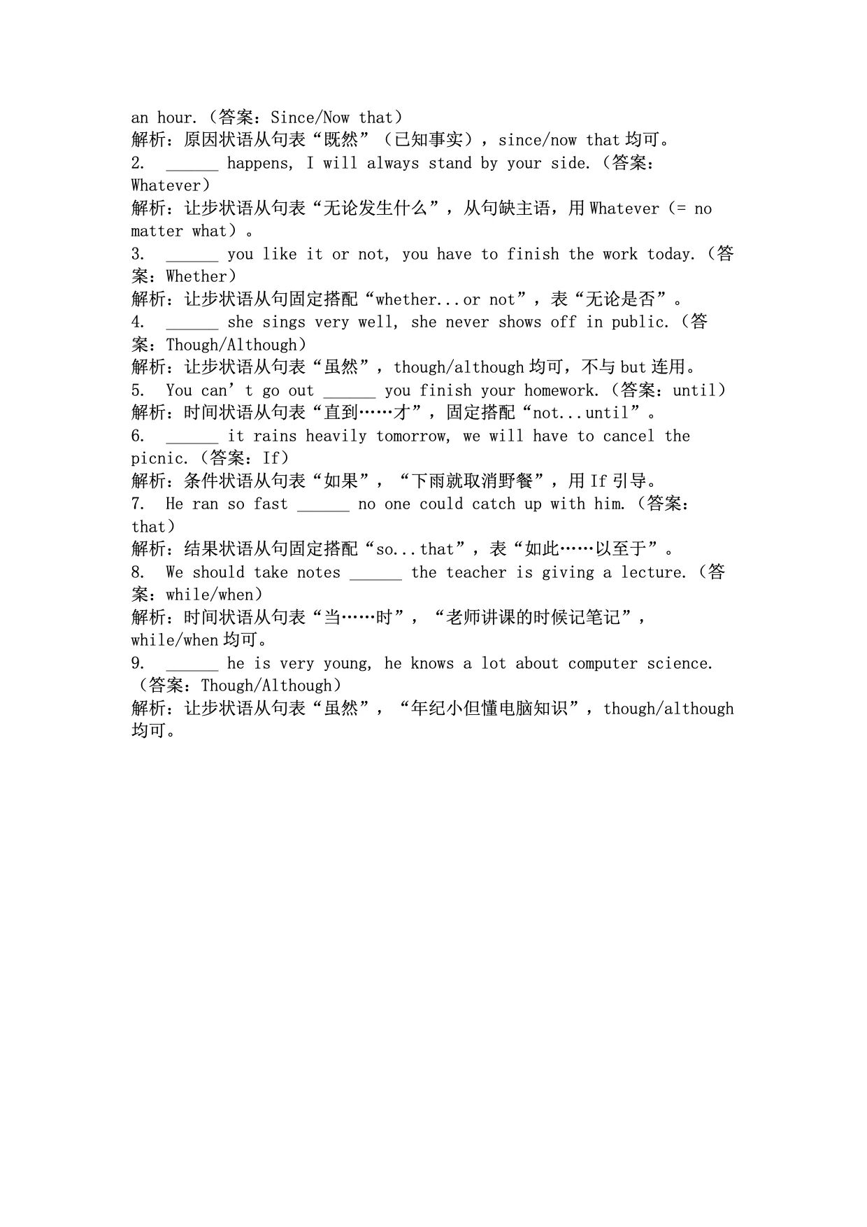
今天北京高考在线团队为大家分享2026北京高考英语语法填空从句连接词易错题分类。
知识点:2026北京高考各科目知识点汇总
英语高考大纲要求考生词汇量为3500左右,只有熟练掌握才能在听力、选择题、完形填空、阅读理解中游刃有余。
小编给大家整理了【2026版《高考英语必备词汇汇编》资料】,建议大家都领一份打印出来复习背诵!高考英语3500词不是一次下子就能背完的,需要长久的背诵记忆!
点击下方按钮报名领取资料
报名成功后2-3天会有老师联系发放!
英语语法填空从句连接词易错题分类






2025-11-05 17:08|编辑: 方老师|阅读: 828
摘要
本文北京高考在线整理了2026北京高考英语语法填空从句连接词易错题分类,分享给同学们!
今天北京高考在线团队为大家分享2026北京高考英语语法填空从句连接词易错题分类。
知识点:2026北京高考各科目知识点汇总
英语高考大纲要求考生词汇量为3500左右,只有熟练掌握才能在听力、选择题、完形填空、阅读理解中游刃有余。
小编给大家整理了【2026版《高考英语必备词汇汇编》资料】,建议大家都领一份打印出来复习背诵!高考英语3500词不是一次下子就能背完的,需要长久的背诵记忆!
点击下方按钮报名领取资料
报名成功后2-3天会有老师联系发放!




声明:本文由北京高考在线团队(官方微信公众号:bjgkzx)排版编辑,内容来源于网络,如有侵权,请及时联系管理员删除。
0
收藏
微信扫一扫分享
微信里点“发现”
扫一下二维码便可将本文分享至朋友圈
上一篇:2026北京高考高中生物选择题85个高频考点
下一篇:2026北京高考英语听力做题技巧
2023-2024学年北京初高中各年级热点试题汇总2024-07-03
2023-2024学年北京市高一高二高三期中试题及答案汇总2025-04-10
没有更多了
2025北京高考
大学录取分数线
北京高考试题答案
高中五大学科竞赛
2026北京高考
2026强基计划
2026综合评价
2026港澳招生

优质试题

福利领取

强基综评

高考指南

招生简章

学科竞赛

选科指南

升学招生

录取分数
微信识别二维码 关注官方公众号

京考一点通
bjgkzx 复制