海南2026年普通高考报名相关规定发布,2026年海南普通高校招生考试报名工作将于2025年11月1日至5日进行。北京高考在线团队特意整理了2026海南普通高校高考报名通知,详情如下:
特别注意:高三学习,升学规划十分重要,北京高考在线团队为大家制作了《北京高考多元升学途径解读》资料,帮助大家在复习备考过程中,提前了解升学路径,高效进行升学规划。
高考试题:2025全国各省市高考试题及答案汇总
2026海南普通高校高考报名通知
根据教育部有关规定,结合我省实际,现就做好2026年我省普通高等学校招生艺术类专业考试工作通知如下:
一、报名
(一)报名条件
凡符合我省2026年普通高校招生报名条件的考生均可以选择报名参加我省普通高校招生艺术类专业考试。
(二)报名时间
2026年我省普通高校招生艺术类专业考试报名与高考报名同时进行。考生在报名前须认真阅读本通知及考试说明,审慎选择专业类别和专业方向,报名结束后所有信息不予修改。
(三)专业考试类别和方向
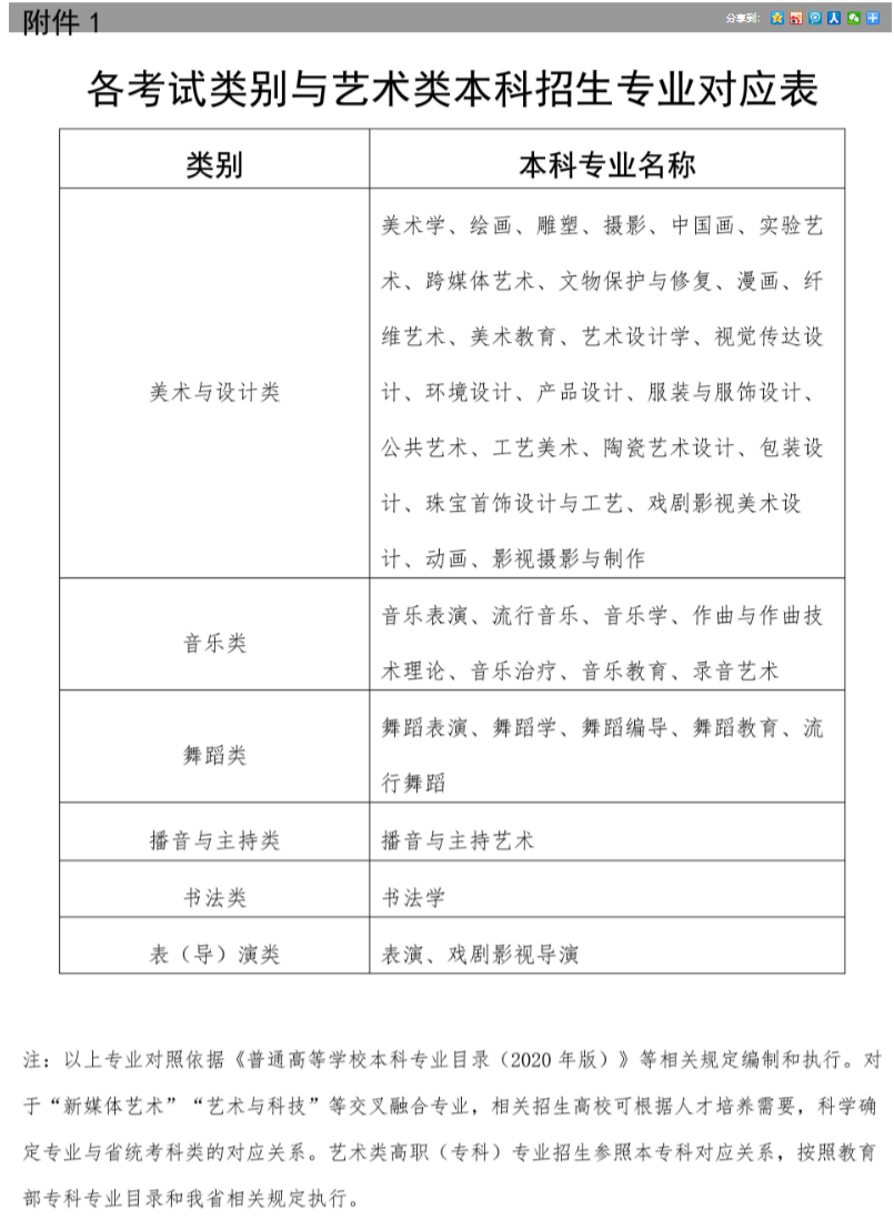
2026年我省普通高校招生艺术类专业考试分为由我省统一组织的专业考试(以下简称“省级统考”)、招生院校单独组织的专业考试(以下简称“校考”)和戏曲类省际联考三种形式。其中,省级统考开设有音乐类、舞蹈类、播音与主持类、表(导)演类、美术与设计类和书法类等六个专业类别,各类别所对应的本科招生专业详见《各考试类别与艺术类本科招生专业对应表》(附件1)。考生可以根据本人意愿,在六个专业考试类别中选择其中一个类别报名和参加考试,各专业考试类别不得兼报。
音乐类设置音乐表演、音乐教育(兼音乐表演)两个专业方向;舞蹈类设置中国舞、芭蕾舞、国际标准舞、现代舞、流行舞等五个舞种方向;表(导)演类设置戏剧影视表演、戏剧影视导演、服装表演、戏剧影视表演兼导演等四个专业方向,各专业方向不得兼报。其它专业类不设置专业方向。
考生参加省级统考、校考或戏曲类省际联考以后,经审查不具备我省普通高考报考资格的,其考试成绩将被取消。
(四)报名办法
1.填报专业考试类别。在高考报名期间,考生登录省考试局网站,进入高考报名系统的网上报名界面后,在报考“科类”选项中选择“艺术类”,并在该界面自动弹出的选项中选择一项专业考试类别。所选报的专业考试类别在网上报名时间截止后不得更改。
拟报名参加校考的考生,应根据本人拟报考校考的专业,选择相应统考考试专业类别。
拟报名仅参加戏曲类省际联考的考生,应在该界面选择“戏曲类省际联考”选项。
2.选择专业方向。音乐类、舞蹈类和表(导)演类考生需要选择专业方向。其中,音乐类考生须在音乐表演、音乐教育兼音乐表演方向中选择一项;舞蹈类考生须在中国舞、芭蕾舞、国际标准舞、现代舞、流行舞方向中选择一项;表(导)演类考生须在戏剧影视表演、戏剧影视导演、服装表演、戏剧影视表演兼导演方向中选择一项。
音乐类音乐表演方向考生须在声乐、器乐方向中选择一种作为二级专业方向。音乐类音乐教育(兼音乐表演)方向考生须在声乐、器乐中选择一种作为主项,一种作为副项,即:主项选择声乐的考生,副项为器乐;主项选择器乐的考生,副项为声乐。声乐科目须填写3首备考曲目,考试时现场在备考曲目中随机抽取其中2首进行演唱。器乐科目须在报名系统内的“器种”下拉菜单内选择自己使用的乐器(器种名称来源于《乐器中文通用名称》国家标准,标准号GB/T 33726-2017),并填写3首备考曲目,考试时现场在备考曲目中随机抽取其中2首进行演奏(中西打击乐考生的曲目1为必考,且使用音高类打击乐器演奏;曲目2、曲目3使用与曲目1不同的打击乐器演奏)。
在规定时间内没有在网上选报艺术类省级统考专业的,视为自行放弃省级统考资格。
3.网上缴费。报名参加艺术类专业省级统考的考生须缴纳艺术专业考试费(每人160元);仅报名参加戏曲类省际联考的考生不需缴纳省级统考考试费。报名费在高考报名系统内与高考报名费同时缴纳,逾期未缴费的,不予安排考试。
二、考试
报考艺术类专业考试的考生须先参加艺术类的专业考试,再参加6月7日至10日普通高等学校招生全国统一考试和普通高中学业水平选择性考试(简称普通高考)。其中,艺术类专业的省级统考安排如下:
(一)考试科目
按照教育部统一部署和《海南省普通高等学校招生艺术类专业统一考试说明》,各类各专业方向考试科目如下:
1.音乐类
音乐表演类-器乐方向,考试包括乐理、听写、视唱、器乐四个科目,其中乐理15分、听写30分、视唱15分、器乐240分。
音乐表演类-声乐方向,考试包括乐理、听写、视唱、声乐四个科目,其中乐理15分、听写30分、视唱15分、声乐240分。
音乐教育类方向,考试包括乐理、听写、视唱、主项、副项五个科目,其中乐理15分、听写30分、视唱15分、主项165分、副项75分。
选择音乐教育(兼音乐表演)方向的考生,其考试成绩分别按音乐教育类和音乐表演类(以音乐教育类主项作为音乐表演类具体方向)计分方式呈现。
2.舞蹈类
考试包括舞蹈基本功、舞蹈表演、舞蹈即兴三个科目。三科总分为300分,其中舞蹈基本功120分、舞蹈表演150分、舞蹈即兴30分。
3.播音与主持类
考试包括作品朗读、新闻播报、话题评述三个科目。三科总分为300分,其中作品朗读100分、新闻播报100分、话题评述100分。
4.表(导)演类
戏剧影视表演方向,考试包括文学作品朗诵、自选曲目演唱、形体技能展现、命题即兴表演四个科目。四科总分为300分,其中文学作品朗诵100分、自选曲目演唱50分、形体技能展现50分、命题即兴表演100分。
服装表演方向,考试包括形体形象观测、台步展示、才艺展示三个科目。三科总分为300分,其中形体形象观测150分、台步展示120分、才艺展示30分。
戏剧影视导演方向,考试包括文学作品朗诵、命题即兴表演、叙事性作品写作三个科目。三科总分为300分,其中文学作品朗诵50分、命题即兴表演50分、叙事性作品写作200分。
戏剧影视表演兼导演方向,考试科目为文学作品朗诵、自选曲目演唱、形体技能展现、命题即兴表演、叙事性作品写作。考试成绩分别按戏剧影视表演、戏剧影视导演计分方式呈现。
5.美术与设计类
考试包括素描、色彩、速写(综合能力)三个科目。三科总分为300分,其中素描100分、色彩100分、速写(综合能力)100分。
6.书法类
考试包括书法临摹、书法创作两个科目。两科总分为300分,其中书法临摹150分、书法创作150分。
(二)考试时间和地点
1.音乐、舞蹈、播音与主持、表(导)演类专业
考试时间:2025年11月29日至12月14日。
2.美术与设计专业
考试时间:2025年12月6日至12月7日。
3.书法类专业
考试时间:2025年12月7日。
以上专业类考试地点均在海口市,具体安排以省考试局官网公告及考生准考证上公布的时间和地点为准。
参加艺术省级统考的考生,请于2025年11月25日后,自行登录高考报名系统打印艺术专业考试准考证。
(三)考试内容及形式
各类别考试形式、科目、内容及要求详见《艺术统考说明》。面试类科目中,音乐类的声乐、器乐、视唱科目,播音与主持类的作品朗读、新闻播报、话题评述科目采用现场录制、考后统一评分的考评分离做法。各考试类别均不进行复试。
(四)考试用品
1.参加声乐科目的考生自备报名时填写的三首备考曲目的曲谱(纸质版),现场提交给伴奏员。考试开始时,伴奏员将按照考生提交的曲谱给出考试曲目首音。声乐科目为无伴奏演唱。
2.参加器乐科目考试的考生,面试考场备有钢琴,其他乐器由考生自备;器乐演奏实行无伴奏演奏,要求背谱演奏。
3.参加舞蹈类专业考试的考生,须自备舞蹈表演科目的伴奏音乐;参加表(导)演类专业戏剧影视表演方向考试的考生,须自备形体技能展现科目的伴奏音乐;参加表(导)演类专业服装表演方向考试的考生,须自备才艺展示科目的伴奏音乐。伴奏音乐须使用标准CD光盘或U盘载体,刻录光盘需为音频(音乐)CD格式,不得刻录为数据文件,因格式或刻录原因导致不能播放的责任由考生自负。其它考试科目不得使用伴奏音乐。
4.演出服、舞蹈服、练功服和泳装等服装,以及表演使用的道具由考生自备。考生应认真阅读本专业考试说明,严格遵循考试说明提出的服装、化妆要求。简要列举如下:
(1)音乐类:考生着装需得体大方,对是否着演出服不做要求。可淡妆,不提倡浓妆。
(2)舞蹈类:
①舞蹈基本功。女生盘头,着吊带紧身练功衣、浅色裤袜和软底练功鞋(或足尖鞋)。男生着紧身短袖、紧身裤和软底练功鞋。不可化妆。
②舞蹈表演。着自备剧目(或组合)需要的练习服装,可使用相关道具;不可化妆。
③舞蹈即兴。着舞蹈练功服,可以使用道具。
(3)播音与主持类:考生不得出现化妆、遮挡面部、佩戴饰品等可能影响客观评判的行为。考试过程中不得使用辅助工具,如道具、音乐播放器等。
(4)表(导)演类:考生不可化妆,不得穿丝袜,不得佩戴饰品及美瞳类隐形眼镜,发式须前不遮额、后不及肩、侧不掩耳。
5.参加听写、乐理和叙事性作品写作等笔试科目考试的考生自带黑色字迹签字笔、2B铅笔、橡皮等考试文具。
6.参加美术与设计类专业考试的考生自带工具、颜料和辅助用具【考生可以带入考场的用品有,工具类:黑色铅笔、炭笔、钢笔、签字笔、马克笔、蜡笔、彩色铅笔、色彩画笔;颜料类:水彩、水粉、丙烯颜料;辅助用具类:画板、画架、透明文具袋(盒)、削笔刀、非电动橡皮、纸胶带、图钉、水桶(盒)、调色板(纸)、非插电式吹风机、擦布(纸)、纸擦笔、吸水布、小喷壶、画箱】。考生不得带入考场的物品有,色卡、定画液、尺子、速写板(速写垫)、各种绘画辅助模板。参加书法类专业考试的考生自带文具用品【考生可以带入考场的物品有,签字笔、毛笔、墨汁、砚台、毛毡(不带界格)、镇尺、透明文具袋(盒)、铅笔、橡皮、笔洗(水桶)、纯色吸水布、非插电式电熨斗】。美术与设计类专业考试画纸由考点统一提供,尺寸为8开(270*390mm);书法类考试宣纸由考点统一提供,尺寸为四尺三开。
(五)笔试要求
1.考生凭本人身份证原件和准考证按时到达指定地点参加考试。考生须自觉按照考点现场工作人员要求入场和参加考试,遵守考场安全、诚信应考和考场管理相关规定。
2.考生不得携带手机、相机、智能穿戴设备等考试规定以外的物品进入考点,不得携带与考试内容相关的印刷品及其他纸质材料进入考场,否则将被视为考试作弊;考生不得穿戴有明显标志的服装参加考试。
3.考生进入考点和考场时,应主动接受并配合监考人员使用智能安检门和手柄式金属探测器等设备进行的安全检查。进入考场后,对号入座。
4.笔试科目考试开考信号发出之前不准答卷;开考15分钟后迟到的考生不准进入考点(听写考试开考后迟到的考生不准进入考点),考试终了前30分钟才准交卷离场。
5.考生对试题内容有疑问时不得向监考人员询问,但遇试题分发错误或字迹模糊等问题可举手询问;不准在试卷上做任何标记;不准在试卷上涂画与试题要求无关的内容。
6.考试结束信号发出之后,考生应立即停笔并停止作答,待监考员收齐并清点试卷无误后,才能依次离开考场;考生不得将试卷和答卷带出考场。
(六)面试要求
1.考生按本人准考证上规定的时间(考试时间在编排准考证时随机生成)到指定地点候考并参加考试,在本人准考证上规定考试时间段的起始时间15分钟后仍未到考点报到处报到的,视为自动放弃面试。
2.考生须自觉按照考点现场工作人员要求入场和参加考试,遵守考场安全、诚信应考和考场管理相关规定。考生候考期间要保持安静,不得大声喧哗;考生要按工作人员的安排,依序参加考试,考试完毕应安静的离开考场。
3.考生考前须认真阅读我省艺术类专业考试说明,并严格按照考试说明规定的服装等要求参加考试。考试现场工作人员将对考生进行检查,考生应按照工作人员的要求主动卸妆和更换服装。因着装或化妆等不符合要求而不能参加考试的,责任由考生自负。
4.考生在面试现场随机抽取考试编号,并按照考场指引将编号牌佩戴和放置在指定位置。
5.禁止考生在考场内透露姓名、准考证号、就读学校(或工作单位)等信息,禁止做任何打招呼或有暗示性的言语行为。
6.现场评委根据考生表现进行评分。考试过程中,如评委组认为考生的表演或表现内容已较充分,已有充分的打分依据,主评委可提前叫停,结束考试。
7.参加考评分离科目考试的考生,须按照现场工作人员指引参加抽号、备考和录制。考生按考试说明规定的各科目考试时长参加考试。录制过程中,考生自愿提前结束本科目、进入下一科目的,须向现场工作人员举手报告,得到批准后再行动;自愿提前结束录制的,须面向录制设备举起考试结束示意牌(考场统一准备)。录制结束后,考生可使用现场统一提供的设备在规定的时间内查看确认录制音视频的准确性。录制结束后,考生不得要求重新录制。
三、成绩公布
我省省级统考成绩将通过我局网站向考生公布。考生可在2026年1月15日后登录我局网站,查询自己的考试成绩、名次及合格情况,并下载打印成绩单。
对取得校考合格资格的考生,我局将在高考成绩公布后根据有关高校要求向高校发送其普通高考和艺术类省级统考成绩和各科成绩,供学校审查录取。
四、考试管理
艺术类专业考试是普通高等学校招生工作的重要组成部分。为了确保省级统考的规范有序、公平公正,我省将根据艺术类专业考试的特点,继续加强考试工作的管理和监督,考试期间设立举报箱和举报电话,接受社会各界监督。各市县要加强对考生的诚信考试教育。对考生在考试中出现的违规行为,依据《中华人民共和国刑法》《中华人民共和国教育法》《国家教育考试违规处理办法》(教育部令第33号)等有关规定处理,并将违规作弊事实记入考生高考诚信电子档案。工作人员如有违规、违纪或违法行为,将由有关部门按有关规定处理。
请各市县速将本通知转发本市县各普通高中学校。
附件:1.各考试类别与艺术类招生专业对应表
附件:2.海南省普高等学校招生艺术类专业省级统一考试说明
海南省考试局
2025年10月27日
(此件主动公开)
附件:1.各考试类别与艺术类招生专业对应表



























