河南省2026年普通高等学校招生考试(以下简称高考)报名时间为(非艺术类)2025年11月5日9:00-11月17日17:00。为帮助广大考生顺利进行报名,北京高考在线团队特意整理了2026河南省普通高校高考报名入口,详情如下:
高考试题:2025全国各省市高考试题及答案汇总
福利领取:
高三学习,升学规划十分重要,在复习备考过程中,提前了解各类升学路径,便于及时做升学路径规划。为此,北京高考在线团队已为大家制作了一份:
《北京高考多元升学途径解读》电子版资料,高清PDF文件,可直接打印!
【领取方式】
点击链接报名即可领取:https://www.gaokzx.com/form?xyppid=580752920673260193
2026河南省普通高校高考报名入口
报名入口:https://www.haeea.cn

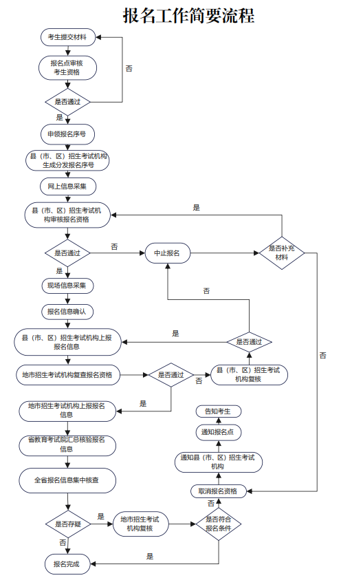
问:网上报名信息采集如何进行?
答:考生须按规定时间登录河南省教育考试院网站(https://www.haeea.cn),进入“河南省普通高校招生考生服务平台”,认真阅读报名要求、考生诚信承诺书,使用本人报名序号和密码注册账号后登录报名系统,按要求如实填写基本信息,并对所填信息的真实性、准确性负责。考生网上信息填报操作流程详见“河南省普通高校招生考生服务平台”的普通高校招生网上报名使用手册。
凡未按规定时间和要求进行网上信息采集或信息误填、漏填或填报虚假信息而影响普通高校招生各阶段考试或录取的,后果由考生本人承担。



























