香港理工大学(理大)的「3D综合评估入学计划」旨在为具备学术表现优异或非学术成就卓越的应届高中毕业生,提供额外的入学途径。北京高考在线整理了香港理工大学2026年3D综合评估计划是什么?有哪些优惠,供考生参考。
香港理工大学:香港理工大学2026内地本科生招生安排及政策
港澳留学申请不同于大陆的统一招生考试,一考定音。申请港澳留学,需要学生在申请前做大量的规划和准备工作。
《2026年香港澳门院校报考指南》电子资料
香港理工大学2026年3D综合评估计划是什么?有哪些优惠
港理工大学(理大)的「3D综合评估入学计划」旨在为具备学术表现优异或非学术成就卓越的应届高中毕业生,提供额外的入学途径。符合条件学生可在报名系统递交入学材料申请,并选择参与本计划,以获得优先面试选拔机会,下面学在港澳结合往年招录情况,为大家详细解读。
学术表现优异
学术表现优异主要体现在高中阶段、模拟考试(校级以上模考、联考)及高中学业水平测试获得优异成绩。面试通过的申请人可享有本科入学政策的优惠待遇(即以优惠条件优先录取入读本科课程)。
✅优惠待遇(2025年)如下:
正式录取
有条件录取:达到约定分数可以录取(不同专业/省份不同)
📍JS3060 会计及金融Accounting and Finance
- 上海(校荐)
高考570+,及英语120+
📍JS3180 资讯及人工智能工程学Information and Artificial Intelligence Engineering
- 湖北
高考620+,及英语120+,及物化生任一科70+
- 江苏(校荐)
高考615+,及英语120+,及物化生任一科70+
📍JS3241 翻译学、语言科学与语言数据分析Translation, Language Sciences and Analytics
- 云南(校荐)
高考625+
📍JS3310 酒店及旅游管理Hotel and Tourism Management
- 山西(校荐)
高考600+,及英语120+
📍工学士
- 省份未知(校荐)
高考610+,及英语120+,及物化生任一科70+
综合评估:高考85%+ 面试15%加权排名
从目前收集的实际数据来看:能入围的学生,高考预估分接近或超过了港理常规录取线。学生高考预估分基本都在600+,大多学生都是985水平。本质仍然是高分者互卷,但是在激烈的高考竞争当中来说,确实是多了一次录取机会。
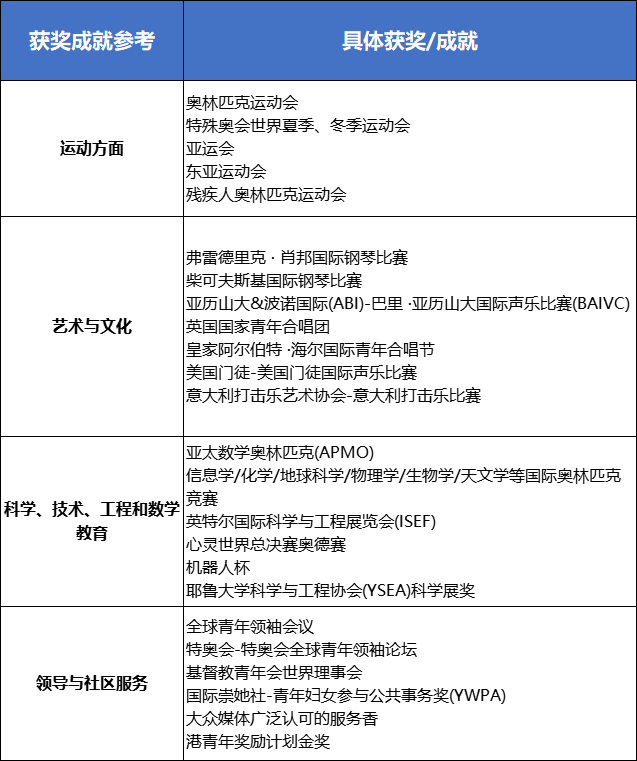
非学术成就卓越
非学术成就卓越主要体现在申请人如在在体育、文化艺术、领导才能、社会服务或STEM^等领域取得卓越表现。通过面试的考生可享有本科入学政策的优惠待遇(即以优惠条件优先录取入读本科课程)。
^ STEM:Science 科学,Technology 技术,Engineering 工程 和Mathematics 数学
获奖成就参考↓




























