香港理工大学简称理大,是八间大学教育资助委员会(教资会)资助的法定公立大学之一。理大作为一所在跨学科研究前沿的创新型世界级大学,已跻身全球百强学府之列。目前,2026年香港理工大学正在火热申请中~北京高考在线整理了理大招生的三大录取模式,目标港校考生家长重点关注!
点击查看>>2026香港澳门高校招生问答及报考指南汇总
香港理工大学2026三大内地本科招生政策详解
入学要求
1️⃣申请人必须在应届高考获得优异的成绩,当中包括良好的英语成绩。
2️⃣个别组合课程或要求申请人提交作品集(例如:设计学)、附加文件(例如:应用社会科学)或参加面试,作为甄选的参考。申请人可于申请期间浏览网站查看个别组合课程有关面试的安排。须要参加面试的申请人会收到有关学系的通知。
3️⃣申请人如在学术或其他非学术领域,如体育、文化艺术、领导才能及社会服务、STEM^ 等不同范畴获卓越表现,可透过参与「3D综合评估入学计划」获得优先面试选拔资格。通过面试的申请人可享有本科入学政策的优惠待遇。
入学方式
01 校长推荐计划
2026年的校长推荐计划正在申请中,感兴趣的同学可以咨询所在的高中学校进行申请~
香港理工大学会指定给部分高中“校长推荐计划”的名额,获得校长推荐计划名额的学生就可以参加香港理工大学的提前面试。值得注意的是,并不是内地的每一所重点高中都和香港理工大学有合作关系,能够有推荐学生的资格。考生想要知道所在的高中有没有香港理工大学校长推荐资格,可以咨询本校的教务处。
参与资格:须为高三年级学生,并于2026年参加全国高考,高中阶段校内全年级成绩须在前百分之二十以内(具体获得指定的高中对学生的要求可能会有所差异)。
参与日期:2025年10月中下旬至2026年1月中下旬(具体时间以理大发布至贵校的邀请函为准)
参与方式:学生于理大网上入学申请系统完成网上申请及缴交申请费。
值得注意的是学校需要统一把所有获推荐同学的申请文件于指定日期前以快递方式寄达地址,学校若未能于指定日期前以快递方式把推荐同学的文件寄至理大,将当作放弃提名,名额不会另作候补。
经校长推荐的同学如不符合理大的成绩要求,将不能获得面试资格,如果符合,将于2026年3月中上旬以电邮方式通知获提名的同学有关面试的安排,4月左右以电邮形式收到校荐面试结果。
02 3D综合评估入学计划
香港理工大学(理大)的「3D综合评估入学计划」旨在为具备学术表现优异或非学术成就卓越的应届高中毕业生,提供额外的入学途径。符合条件学生可在报名系统递交入学材料申请,并选择参与本计划,以获得优先面试选拔机会,下面学在港澳结合往年招录情况,为大家详细解读。
01 学术表现优异
学术表现优异主要体现在高中阶段、模拟考试(校级以上模考、联考)及高中学业水平测试获得优异成绩。面试通过的申请人可享有本科入学政策的优惠待遇(即以优惠条件优先录取入读本科课程)。
✅优惠待遇(2025年)如下:
-
正式录取
-
有条件录取:达到约定分数可以录取(不同专业/省份不同)
📍JS3060 会计及金融Accounting and Finance
- 上海(校荐)
高考570+,及英语120+
📍JS3180 资讯及人工智能工程学Information and Artificial Intelligence Engineering
- 湖北
高考620+,及英语120+,及物化生任一科70+
- 江苏(校荐)
高考615+,及英语120+,及物化生任一科70+
📍JS3241 翻译学、语言科学与语言数据分析Translation, Language Sciences and Analytics
- 云南(校荐)
高考625+
📍JS3310 酒店及旅游管理Hotel and Tourism Management
- 山西(校荐)
高考600+,及英语120+
📍工学士
- 省份未知(校荐)
高考610+,及英语120+,及物化生任一科70+
-
综合评估:高考85%+ 面试15%加权排名
从目前收集的实际数据来看:能入围的学生,高考预估分接近或超过了港理常规录取线。学生高考预估分基本都在600+,大多学生都是985水平。本质仍然是高分者互卷,但是在激烈的高考竞争当中来说,确实是多了一次录取机会。
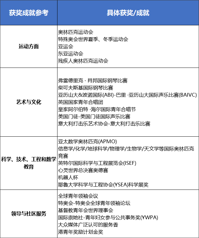
02 非学术成就卓越
非学术成就卓越主要体现在申请人如在在体育、文化艺术、领导才能、社会服务或STEM^等领域取得卓越表现。通过面试的考生可享有本科入学政策的优惠待遇(即以优惠条件优先录取入读本科课程)。
^ STEM:Science 科学,Technology 技术,Engineering 工程 和Mathematics 数学
获奖成就参考↓
1762135060158.png)
「3D综合评估入学计划」申请流程:
1762135074700.png)
3 自主招生计划
上述两种入学方式为理大的特殊招生计划,除此之外是自主招生计划,该计划面向对于申请人的英语成绩要求较高,面向内地31个省市进行招生,不占用内地统一招生志愿,没有固定名额要求。
参与资格:2026年参加高考的内地应届高三学生
参与日期:2025年10月53日(已开始)至2026年6月11日
具体招生及录取流程图如下:

申请注意事项
🌟高考成绩仍是核心标准:尤其是对于热门专业(如医学、法学、金融、计算机、工程等),高考成绩依然是决定录取的重要依据。
🌟越早做准备越好:申请这些项目都需要提前很长一段时间去规划,才能有竞争力。提前准备材料,如成绩单、推荐信、个人陈述,学生的综合能力、活动竞赛、奖项规划等等,都需要提前准备。
🌟重视面试:对有机会进面试的学生,面试表现可能是决定是否被录取的重要因素,3D综合评估计划非常看重面试的综合能力。所以,可想面试辅导在整个申请中的重要性。
🎁福利领取:为助力各位同学家长顺利报考港澳高校,吃透港澳升学政策,北京高考在线团队特为大家准备了《香港澳门高校政策解读》电子资料,内含港澳高校报考流程、就读费用与奖学金、各高校详细报考指南等。
扫描下方二维码↓↓↓了解透彻



























