澳门城市大学2026内地本科生招生简章已经公布!申请时间2026年5月1日—6月30日,澳门城市大学录取标准及录取原则是怎样的?本文整理了澳门城市大学2026内地本科生录取原则,供考生参考。
澳门城市大学:澳门城市大学2026内地本科生招生安排及政策
港澳留学申请不同于大陆的统一招生考试,一考定音。申请港澳留学,需要学生在申请前做大量的规划和准备工作。北京高考在线整了《2026年香港澳门院校报考指南》电子资料,免费领取!
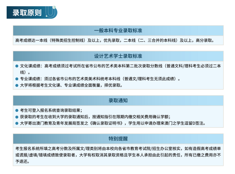
澳门城市大学2026内地本科生录取原则



2025-10-30 17:52|编辑: 常老师|阅读: 79
摘要
澳门城市大学2026内地本科生招生简章已经公布!申请时间2026年5月1日—6月30日,北京高考在线整理了澳门城市大学2026内地本科生录取原则,供考生参考。
澳门城市大学2026内地本科生招生简章已经公布!申请时间2026年5月1日—6月30日,澳门城市大学录取标准及录取原则是怎样的?本文整理了澳门城市大学2026内地本科生录取原则,供考生参考。
澳门城市大学:澳门城市大学2026内地本科生招生安排及政策
港澳留学申请不同于大陆的统一招生考试,一考定音。申请港澳留学,需要学生在申请前做大量的规划和准备工作。北京高考在线整了《2026年香港澳门院校报考指南》电子资料,免费领取!

澳门城市大学2026年內地本科招生簡章
下载声明:本文由北京高考在线团队(官方微信公众号:bjgkzx)排版编辑,内容来源于澳门城市大学官网,如有侵权,请及时联系管理员删除。
0
收藏
微信扫一扫分享
微信里点“发现”
扫一下二维码便可将本文分享至朋友圈
上一篇:澳门城市大学2026内地本科生报名时间及报名须知
下一篇:澳门城市大学2026内地本科生奖学金计划
2026香港澳门高校招生问答及报考指南汇总2025-08-04
2026香港澳门高校内地招生简章及申请入口汇总2026-02-04
2025香港澳门高校内地招生简章及申请入口汇总2025-05-07
没有更多了
2025北京高考
大学录取分数线
北京高考试题答案
高中五大学科竞赛
2026北京高考
2026强基计划
2026综合评价
2026港澳招生

优质试题

福利领取

强基综评

高考指南

招生简章

学科竞赛

选科指南

升学招生

录取分数
微信识别二维码 关注官方公众号

京考一点通
bjgkzx 复制