气候要素包括气温和降水。影响气候的因素归根结底是影响气温和降水的因素。不同的气温和降水组合就形成了不同的气候类型和特点。
一、影响气候(气温、降水)的因素
注:大气环流主要影响降水、纬度位置主要影响气温,均属于大尺度因素;地形、海陆位置、洋流、人类活动影响气温和降水,属于小尺度因素。
二、巧用“区域尺度”解决气候成因问题
分析气候成因,重点在于区域尺度的把握。
不同尺度的区域影响因素有所不同,大气环流、纬度位置属于大尺度因素,影响范围广,如某一气候类型的形成。地形、海陆位置、洋流和人类活动都属于较小尺度,影响范围小,如两个相邻的城市气候差异。同时,小尺度因素往往与非地带性气候相关联。
目前各省高考地理试题考察趋势为“小切口、大纵深”,需要重点关注小尺度问题。
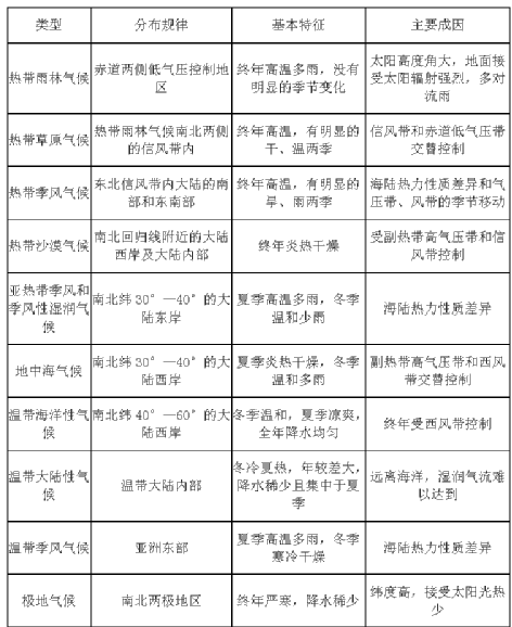
三、世界主要气候类型
四、例题
例题1(2022·上海·统考高考真题)贵州位于我国地势阶梯的过渡地区,喀斯特地貌广布,地形崎岖破碎,由西南季风和东亚季风影响,形成“多雨少湖”的地域特征,根据下图回答问题。
(1)判读贵州气候类型与自然植被类型。
(2)兴义与都匀降水量大,而毕节降水量少,分析降水量差异的原因。
【答案】(1)亚热带季风气候;亚热带常绿阔叶林。
(2)兴义、都匀分别位于从太平洋及印度洋来的东南季风、西南季风的迎风坡,受到地形抬升,形成大量地形雨;毕节位于东南季风、西南季风背风坡,受雨影效应的影响,降水少。
【详解】(1)由图结合区域地理知识可知,贵州位于25°N~35°N的亚欧大陆东岸,夏季受西南季风和东南季风共同影响,冬季受西北季风影响,形成亚热带季风气候;亚热带季风气候下,发育的典型自然植被是四季常绿的亚热带常绿阔叶林。
(2)降水的影响因素主要有大气环流、海陆位置、洋流、地形、人类活动等,通过审题可以发现该材料为“小尺度”区域,故而海陆位置因素直接可以忽略,同时兴义、都匀、毕节的海陆位置差异较小,且不在海岸附近,受洋流影响小,故本小题主要从地形的角度进行分析。由图可知,兴义、都匀分别位于从太平洋及印度洋来的东南季风、西南季风的迎风坡,受到地形抬升,形成大量地形雨,降水量大;毕节位于东南季风,西南季风背风坡,受雨影效应的影响,降水少。
【第二部分变式训练】
1.(2022·天津·高考真题)读图文材料,回答下列问题。
智利是首个与我国签署自由贸易协定的南美洲国家,并于2019年与我国签署共建“一带一路”谅解备忘录。
(2)从S市和M市中任选一地,说明该地的气候特征,并分析成因。
【答案】(2)S市气候特点:夏季高温少雨,冬季温和湿润。原因:地处30°S~40°S大陆西岸,夏季受副热带高气压带控制;冬季受西风影响。或M市气候特点:全年温和多雨。原因:地处40°S~60°S大陆西岸,全年受西风控制;山脉迎风坡降水多。
【详解】(2)S市气候特点:S市属于地中海气候,夏季高温少雨,冬季温和湿润。原因:地处30°S~40°S大陆西岸,夏季受副热带高气压带控制,高压控制降水少,冬季受西风影响,从海洋上吹来,带来丰富水汽。或M市气候特点:M市属于温带海洋性气候,全年温和多雨。原因:M市地处40°S~60°S大陆西岸,全年受西风控制,从海洋上吹来,带来丰富水汽,M市位于安第斯山脉西侧,属于山脉迎风坡,导致降水多。
2.(2022·海南·统考高考真题)阅读图文材料,完成下列要求。
图1为意大利那波利和美国蒙特雷的地理位置。图2为意大利那波利和美国蒙特雷的气候资料。
(1)比较那波利和蒙特雷气候特点的不同,并分析其原因。
(3)分别说出那波利及其同纬度亚欧大陆东岸的陆地自然带。
【答案】(1)特点:那波利比蒙特雷夏季气温更高,气温年较差更大;那波利比蒙特雷年降水总量大,且降水时间长。
原因:蒙特雷受(加利福尼亚)寒流降温减湿影响;两地都地处中纬度大陆西岸,降水主要受西风影响,但那波利纬度高于蒙特雷,受西风影响时间长,降水时间长,年降水量大。
(3)那波利自然带为亚热带常绿硬叶林带;那波利同纬度亚欧大陆东岸自然带为温带落叶阔叶林带。
【详解】(1)特点:比较两幅气候资料图中的气温曲线可以看出,那波利比蒙特雷夏季气温更高,气温年较差更大;比较降水柱状图可以看出,那波利比蒙特雷年降水总量大,且降水时间较长。原因:结合所学知识,蒙特雷受加利福尼亚寒流影响,降温减湿明显,气温低,降水少;两地都地处中纬度大陆西岸,降水都主要受西风带的影响,从图可以看出那波利纬度高于蒙特雷,因此受中纬西风控制的时间更长,因而降水时间更长,导致年降水量更多。
(3)结合所学知识,那波利为地中海式气候,自然带为亚热带常绿硬叶林带;同纬度亚欧大陆东岸为温带季风气候,发育的自然带为温带落叶阔叶林带。
3.(2020·天津·统考高考真题)读图文材料,回答下列问题。
贵州省自然环境复杂多样,岩溶地貌广布,旅游开发是当地脱贫致富的重要途径。
(2)兴义气温年较差最大不超过℃。
(3)兴义与铜仁相比,冬季气温高,夏季气温低,分析其形成原因。
【答案】(2)16
(3)(兴义比铜仁纬度低,冬季获得太阳辐射量较大(正午太阳高度更大,昼长更长);受冬季风影响较小。所以兴义气温较高。夏季,两地获得太阳辐射量相近(兴义正午太阳高度更大,昼长较短);但兴义海拔较高。所以兴义气温较低。
【分析】本题主要考查旅游资源的开发条件评价、影响气温的因素和泥石流灾害多发的条件等相关知识。
【详解】(2)读图可知,兴义7月均温为20°C-22°C,1月均温为6°C-8°C,所以,兴义的气温年较差为12°C-16°C,最大不超过16°C。
(3)兴义与铜仁相比,冬季气温高是因为兴义所处的纬度比铜仁低,冬季正午太阳高度角更大,白昼时间更长,获得的太阳辐射量更多,所以兴义冬季气温高。兴义与铜仁相比,夏季气温高是因为夏季,兴义虽然正午太阳高度角更大,但是白昼时间更短,因此两地获得的太阳辐射量相近;但是,读图可知,兴义的海拔比铜仁高,所以,兴义夏季气温低。
4.(2023·安徽合肥·合肥一中统考一模)阅读图文材料,完成下列问题。
马达加斯加岛中部为海拔100—2000米的高原和山地,沿海多为平原和丘陵。中国援助马达加斯加科研团队对该国进行了详细考察。考察发现:塔那那利佛省(阴影区域)为该国人口和城市最密集的地区,7月甲地平均气温明显高于乙地。下图示意马达加斯加岛1月和7月平均降水量分布(单位:mm)。
(1)从气压带、风带季节移动的角度,分析该岛1月平均降水量较多的原因。
(2)与乙地相比,说明甲地7月平均气温较高的原因。
【答案】(1)1月赤道低气压带(热带辐合带)南移,该岛北部受赤道低气压带控制,盛行上升气流,对流雨较多。
(2)该岛中部海拔较高甲地位于东南信风的背风坡,晴天多,对太阳辐射的削弱作用较弱,到达地面的太阳辐射较多;东南信风越过山地高原后,气流下沉增温,气温较高。
【分析】本题主要通过图文材料考查气候和人口分布,涉及气压带和风带对气候的影响和影响人口分布的因素等知识,旨在考查信息获取能力和 阐释能力,体现了综合思维和地理实践力的核心素养。
【详解】(1)根据所学知识可知,1月份随着气压带的风带的南移,此处受到赤道低气压带的控制,盛行上升气流,形成对流雨,降水丰沛。
(2)岛屿中部位山脉,东部地区处于东南信风的迎风坡,7月份,来自印度洋的暖湿气流较多,降水多,相对凉爽,甲地位于山地的背风坡,晴天多,大气对太阳辐射削弱较弱,气温较高;背风坡气流绝热下沉,形成焚风效应,气温升高。
声明:本文由北京高考在线团队(微信公众号:bjgkzx)排版编辑,内容来源于网络,如有侵权,请及时联系管理员删除。


























