2024年西安交通大学少年班初试已经落幕,复试将于3月2日-3日举行,分为笔试与面试两个环节,笔试采取现学现考的模式包括了数理思维和创新设计。北京高考在线团队整理了2024年西安交通大学少年班理综试题及答案,详情如下:
相关汇总:2024年各高校少年班(少创班)招生简章及报考指南汇总
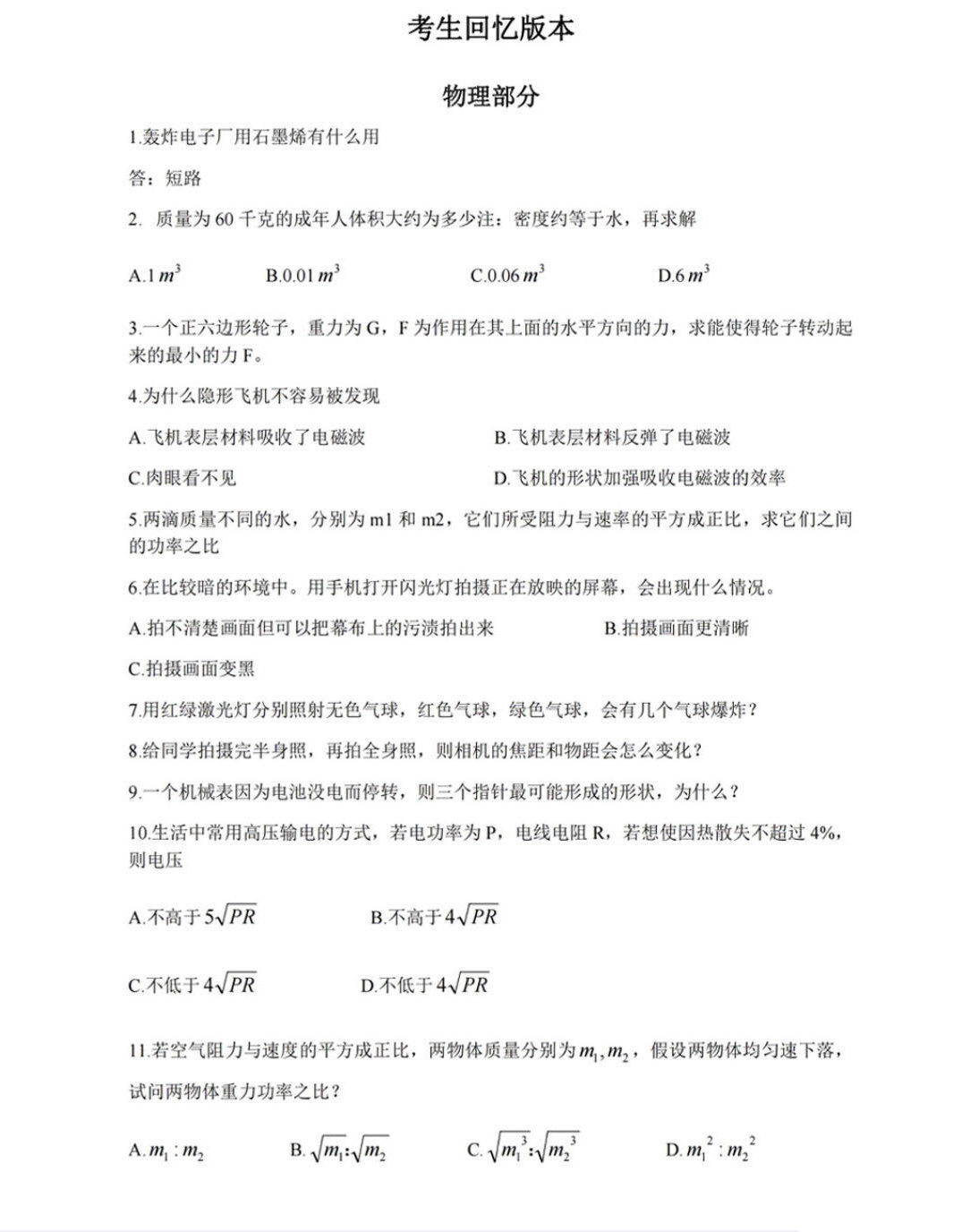
2024年西安交通大学少年班理综试题及答案





声明:本文由北京高考在线团队(微信公众号:bjgkzx)排版编辑,内容来源于网络,如有侵权,请及时联系管理员删除。


2024-01-15 14:34|编辑: 常老师|阅读: 1691
摘要
2024年西安交通大学少年班初试已经落幕,复试将于3月2日-3日举行,分为笔试与面试两个环节,笔试采取现学现考的模式包括了数理思维和创新设计
2024年西安交通大学少年班初试已经落幕,复试将于3月2日-3日举行,分为笔试与面试两个环节,笔试采取现学现考的模式包括了数理思维和创新设计。北京高考在线团队整理了2024年西安交通大学少年班理综试题及答案,详情如下:
相关汇总:2024年各高校少年班(少创班)招生简章及报考指南汇总





声明:本文由北京高考在线团队(微信公众号:bjgkzx)排版编辑,内容来源于网络,如有侵权,请及时联系管理员删除。
0
收藏
微信扫一扫分享
微信里点“发现”
扫一下二维码便可将本文分享至朋友圈
上一篇:西安交通大学2024年少年班英语试题
下一篇:西安交通大学2024年少年班数学试题及答案
各大高校2024年招生专业选考科目要求汇总2024-09-01
2024年各高校少年班(少创班)招生简章及报考指南汇总2024-07-08
没有更多了
2025北京高考
大学录取分数线
北京高考试题答案
高中五大学科竞赛
2026北京高考
2026强基计划
2026综合评价
2026港澳招生

优质试题

福利领取

强基综评

高考指南

招生简章

学科竞赛

选科指南

升学招生

录取分数
微信识别二维码 关注官方公众号

京考一点通
bjgkzx 复制