作为一所在京招生人数较多的市属财经类院校,首都经济贸易大学在京招生人数较多,每年深受考生和家长的关注!你对它了解多少?北京高考在线为大家介绍首都经济贸易大学专业及学科建设等情况,带着大家一起详细了解~
首都经济贸易大学有哪些值得关注的地方?
一、院校介绍
首都经济贸易大学简称“首经贸”,创建于1956年,是由原北京经济学院和原北京财贸学院于1995年3月合并、组建的北京市属重点大学。学校校本部位于丰台区花乡,以全日制本科和研究生教育为主
现已发展成为一所以经济学、管理学为重要特色和突出优势,法学、文学、理学和工学等多学科相互支撑、协调发展的北京市重点建设高水平研究型大学。
在2023软科中国财经类大学排名中,首都经济贸易大学位于第8名。

二、专业学科建设
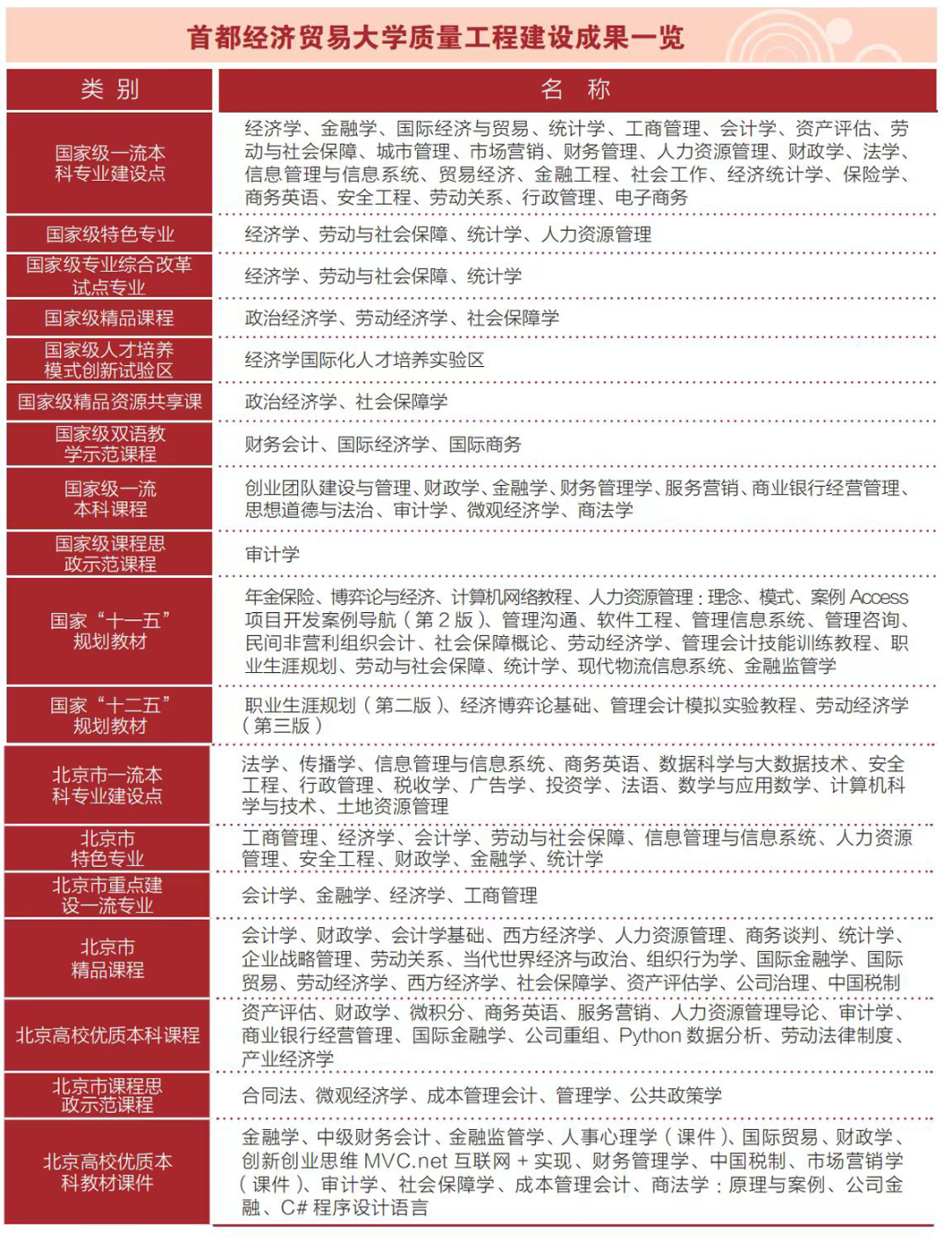
1、专业建设
首都经济贸易大学目前有47个本科专业(方向),其中包含7个大类招生专业。有25个专业获批国家级一流本科专业建设点,14个专业获批北京市一流本科专业建设点;
会计学、金融学、经济学、工商管理等4个专业获批北京高校重点建设一流专业;
经济学、劳动与社会保障、统计学、人力资源管理等4个专业获批国家级特色专业。

2、学科建设
首都经济贸易大学统计学、应用经济学、工商管理入选北京市高精尖学科;
二级学科劳动经济学为国家重点学科;
一级学科应用经济学、统计学、二级学科会计学、企业管理为北京市重点学科;
一级学科管理科学与工程、安全科学与工程、二级学科政治经济学、行政管理、社会保障、经济法学、西方经济学、技术经济及管理为北京市重点建设学科。
在教育部第四轮学科评估中首都经济贸易大学共有6个专业入选,其中工商管理、统计学、应用经济学获得B+的好成绩↓↓↓

声明:本文由北京高考在线团队(微信公众号:bjgkzx)排版编辑,内容来源于京考一点通微信公众号,如有侵权,请及时联系管理员删除。

























