

2022-2023学年北京大兴区高二下学期期末生物试题及答案
2023-07-11 16:33|编辑: 常老师|阅读: 2456
摘要
本文整理了北京大兴区高二下学期期末生物试题及答案,供考生下载参考。
- 1
- 6
- 7
- 8
- 9
页
0
收藏
分享到: 
![QR Code]()

报错
微信扫一扫分享
微信里点“发现”
扫一下二维码便可将本文分享至朋友圈
上一篇:2022-2023学年四川成都高二下学期期末零诊政治试题及答案
下一篇:2022-2023学年北京海淀区高一下学期期末数学试题及答案
高二期末试题2023北京期末考试
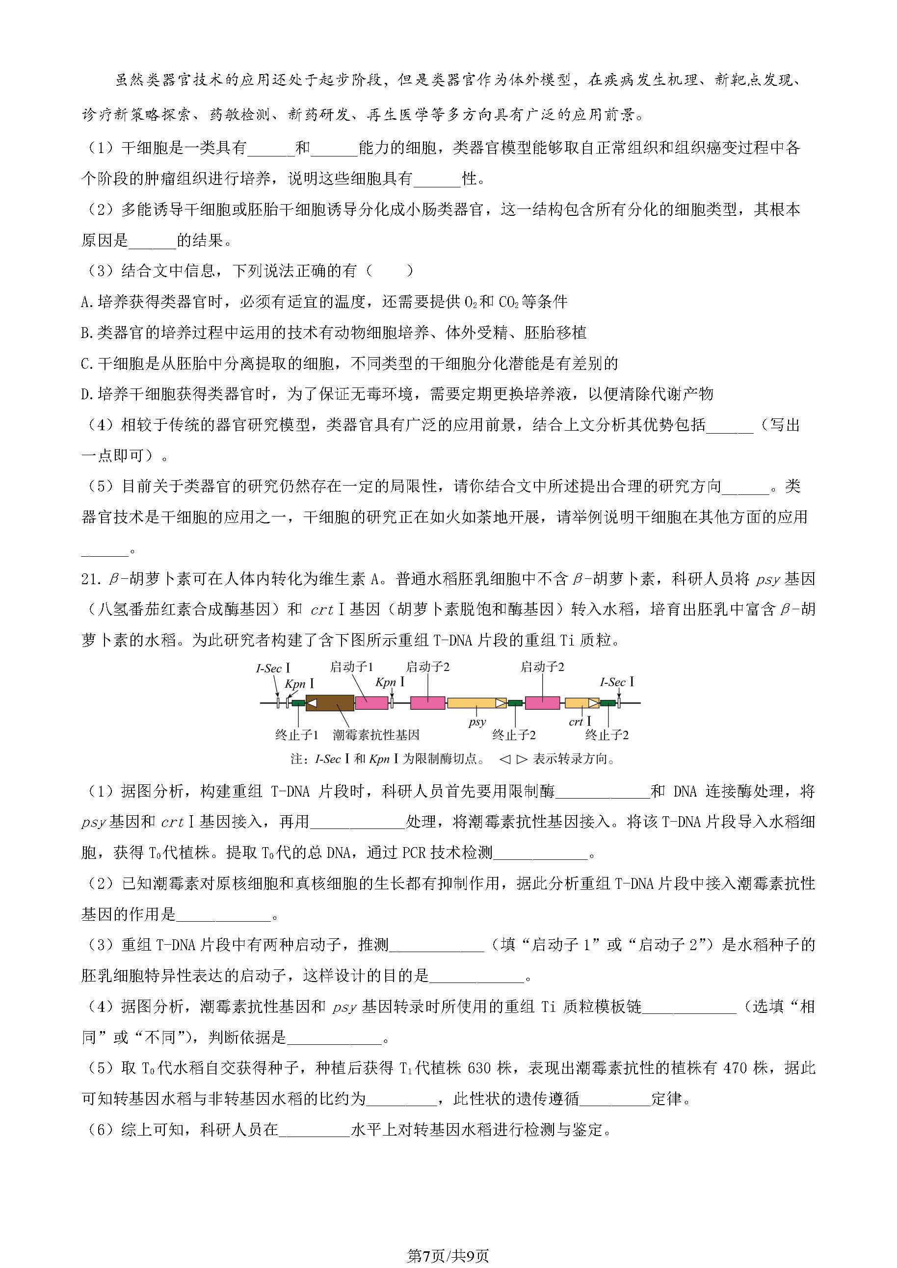
2022-2023学年北京初三至高三各年级期末试题及答案汇总2023-07-05
北京市各区2022-2023学年高二上下学期期中试题及答案汇总2023-05-22
0/500
没有更多了
























