2023全国高考考试已结束,为了方便同学们查找高考试题答案进行估分,北京高考在线团队特意整理了广东高考生物试题及答案,分享给同学们。详情如下:
注:广东高考语数英试题适用新课标I卷,物化生、政史地自主命题。
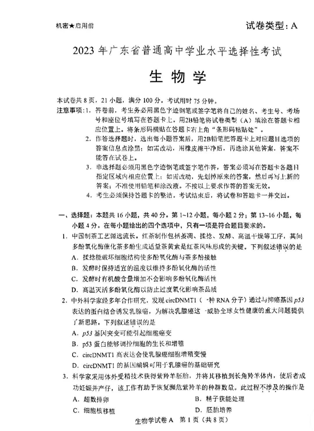
2023广东高考生物试题及答案

立即下载:2023广东高考生物试题及答案
声明:本文由北京高考在线团队(微信公众号:bjgkzx)排版编辑,内容来源于网络整理,如有侵权,请及时联系管理员删除。


2023-06-13 11:00|编辑: 李老师|阅读: 4443
摘要
本文整理了2023广东高考生物试题及答案,分享给同学们参考学习。
2023全国高考考试已结束,为了方便同学们查找高考试题答案进行估分,北京高考在线团队特意整理了广东高考生物试题及答案,分享给同学们。详情如下:
注:广东高考语数英试题适用新课标I卷,物化生、政史地自主命题。

声明:本文由北京高考在线团队(微信公众号:bjgkzx)排版编辑,内容来源于网络整理,如有侵权,请及时联系管理员删除。
0
收藏
微信扫一扫分享
微信里点“发现”
扫一下二维码便可将本文分享至朋友圈
上一篇:2023高考全国乙卷英语试题及答案
下一篇:2023湖南高考物理试题及答案
2022年全国重点高校录取分数线汇总2023-06-01
2023年全国重点高校招生章程汇总2023-06-09
2023年全国各省市高考试题及答案汇总2024-02-20
没有更多了
2025北京高考
大学录取分数线
北京高考试题答案
高中五大学科竞赛
2026北京高考
2026强基计划
2026综合评价
2026港澳招生

优质试题

福利领取

强基综评

高考指南

招生简章

学科竞赛

选科指南

升学招生

录取分数
微信识别二维码 关注官方公众号

京考一点通
bjgkzx 复制