11月12日,2017年中学生英语能力竞赛(NPECS)考试进行,北京高考在线收集整理本次测试高二年级考试参考答案及评分标准,供参考!
说明:NPECS初赛由全国统一命题,包括笔试和听力测试,听力测试采取播放录音的方式;初赛采取闭卷形式,试卷满分均为150分。
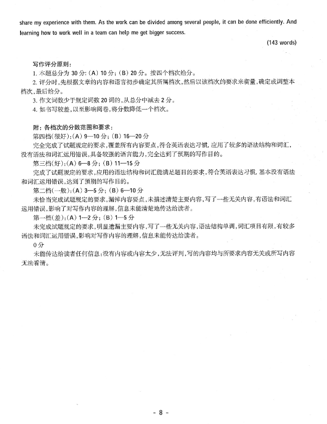
高二年级试题参考答案及评分标准



声明:本文信息来源于网络,由北京高考在线团队-高考升学服务平台(微信公众号:bj-gaokao)综合整理编辑,如有侵权,请及时联系管理员删除。


2017-11-13 17:07|编辑: 谢老师|阅读: 1017
摘要
NPECS初赛由全国统一命题,包括笔试和听力测试,听力测试采取播放录音的方式;初赛采取闭卷形式,试卷满分均为150分。北京高考在线收集整理本次测试高一年级考试参考答案及评分标准,供参考!
11月12日,2017年中学生英语能力竞赛(NPECS)考试进行,北京高考在线收集整理本次测试高二年级考试参考答案及评分标准,供参考!
说明:NPECS初赛由全国统一命题,包括笔试和听力测试,听力测试采取播放录音的方式;初赛采取闭卷形式,试卷满分均为150分。



声明:本文信息来源于网络,由北京高考在线团队-高考升学服务平台(微信公众号:bj-gaokao)综合整理编辑,如有侵权,请及时联系管理员删除。
0
收藏
微信扫一扫分享
微信里点“发现”
扫一下二维码便可将本文分享至朋友圈
上一篇:2017年英语能力竞赛初赛试题参考答案(高一)
下一篇:2017年英语能力竞赛初赛试题参考答案(高三)
2016第24届NEPCS中学生英语能力大赛试题&答案2017-11-10
没有更多了
2025北京高考
大学录取分数线
北京高考试题答案
高中五大学科竞赛
2026北京高考
2026强基计划
2026综合评价
2026港澳招生

优质试题

福利领取

强基综评

高考指南

招生简章

学科竞赛

选科指南

升学招生

录取分数
微信识别二维码 关注官方公众号

京考一点通
bjgkzx 复制