微信关注

北京高考在线

登录 | 注册

2026年北京高考化学规律总结

2025-10-14 15:53|编辑: 方老师|阅读: 10

摘要

本文北京高考在线整理了2026年北京高考化学规律总结,希望帮助同学们尽快提升成绩。

26年北京高考已经打响,为帮助考生更好的备考,北京高考在线团队整理了北京高考化学规律总结,分享给同学们学习。

知识点:2026北京高考各科目知识点汇总

选考科目备考,需要一些借助一些资料来提升科目成绩及择校选专业。因此,北京高考在线团队特意准备了以下资料:

物理+化学+生物选科组合可报院校分析:https://www.gaokzx.com/form?xyppid=575799726083938901

2020-2025年北京高考真题汇编:https://www.gaokzx.com/form?xyppid=575673408394631765

我们为大家准备了【2026北京高考升学交流群】,分享最新升学动态、政策、考试试题、备考攻略等信息,一路陪伴考生们备考。

扫码进群

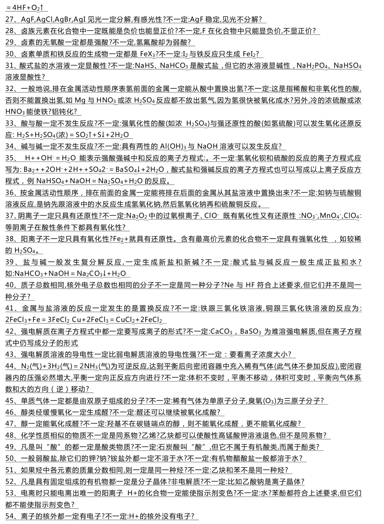
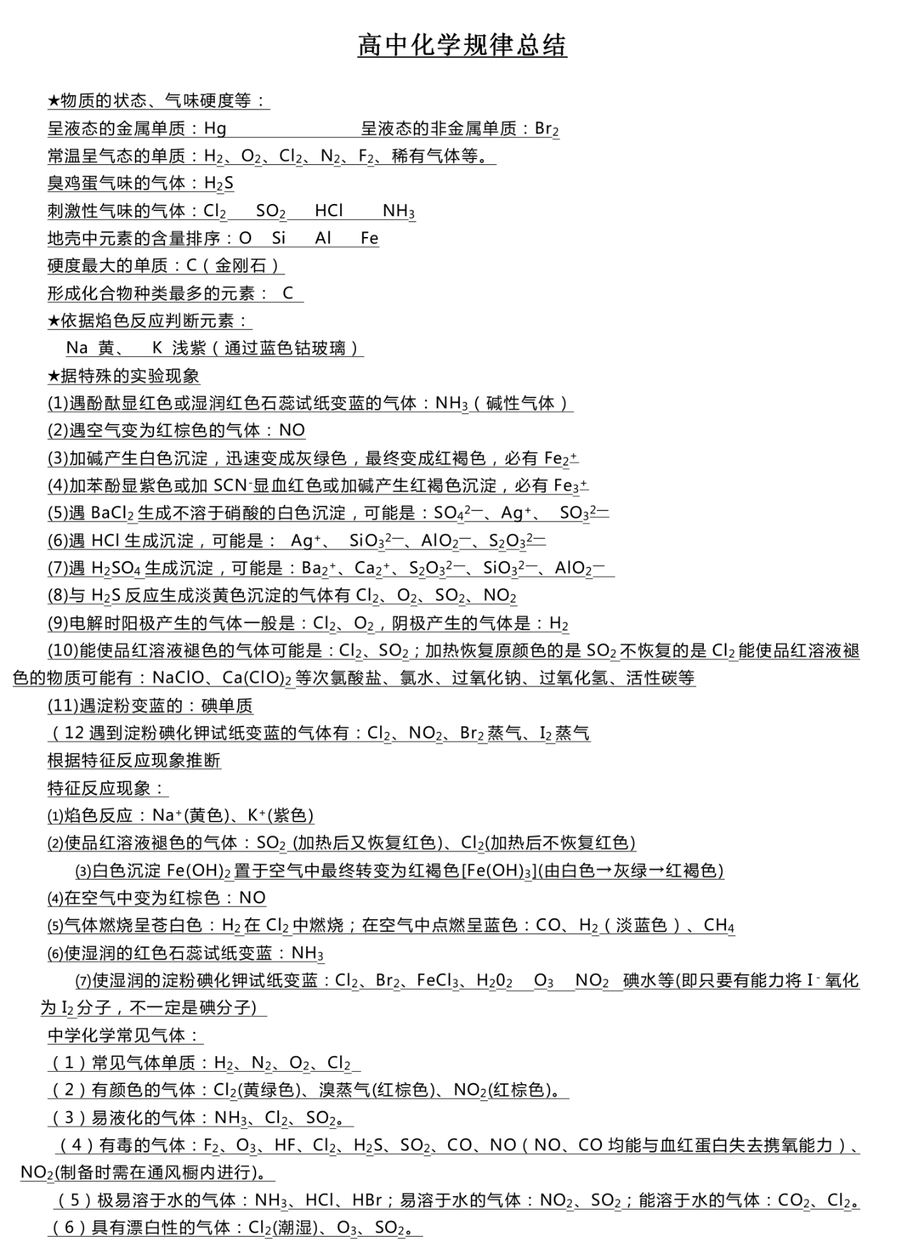
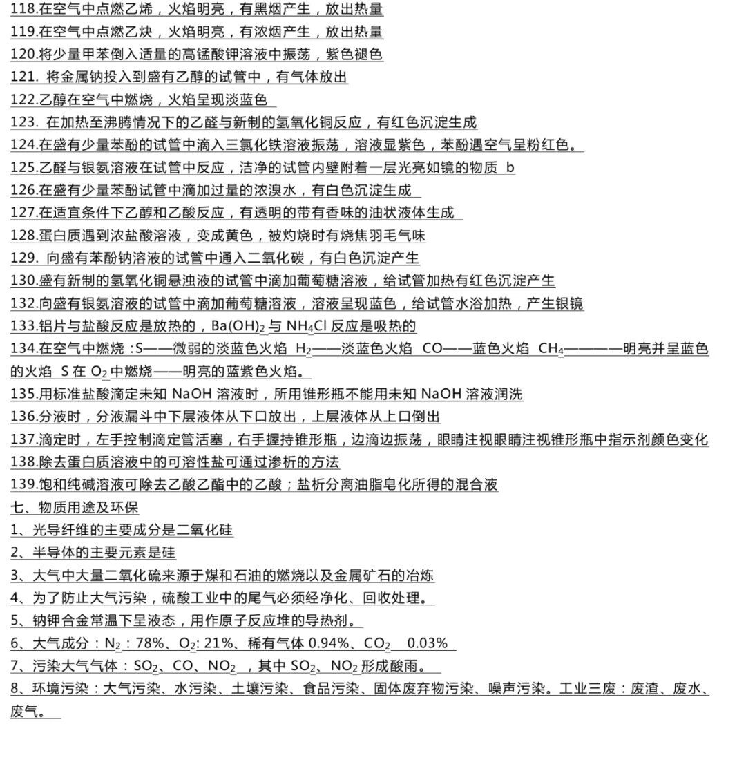
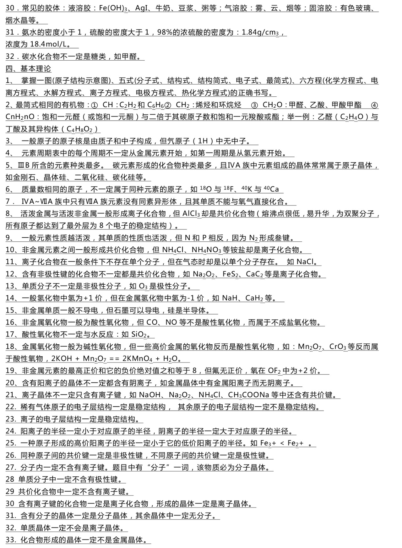
高考化学规律总结

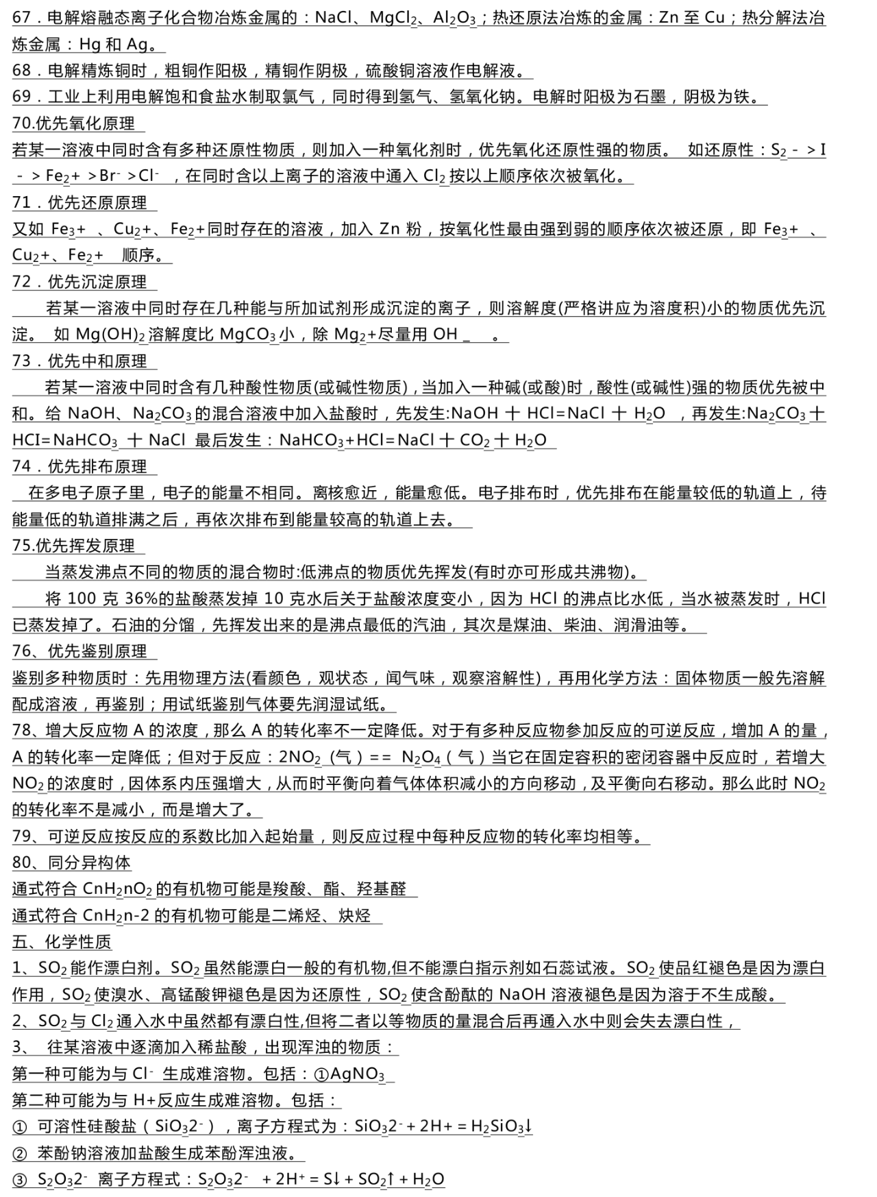
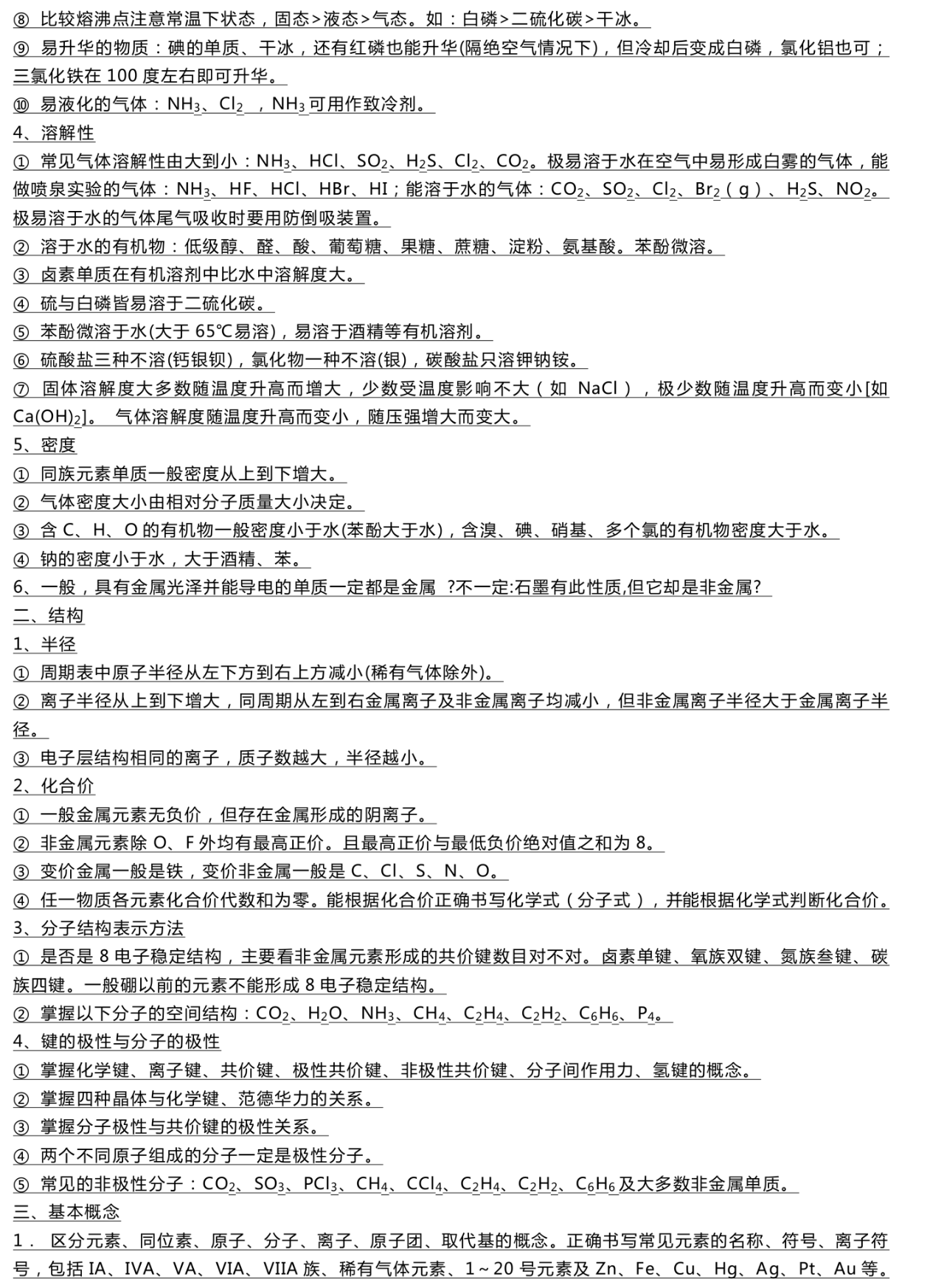
2026年北京高考化学规律总结

2026年北京高考化学规律总结

2026年北京高考化学规律总结

2026年北京高考化学规律总结

2026年北京高考化学规律总结

2026年北京高考化学规律总结

2026年北京高考化学规律总结

2026年北京高考化学规律总结

2026年北京高考化学规律总结

2026年北京高考化学规律总结

2026年北京高考化学规律总结

2026年北京高考化学规律总结

2026年北京高考化学规律总结

2026年北京高考化学规律总结

2026年北京高考化学规律总结

声明:本文由北京高考在线团队(官方微信公众号:bjgkzx)排版编辑,内容来源于网络,如有侵权,请及时联系管理员删除。

0

收藏

分享到:

微信扫一扫分享

QR Code

微信里点“发现”

扫一下二维码便可将本文分享至朋友圈

报错
北京高考化学2026北京高考化学规律总结

2025年北京高考各科目知识点汇总2025-02-07

2024全国各省市高考试题及答案汇总2025-02-10

2025年每月国内外大事件汇总2025-01-03

没有更多了

友情链接: